EasyManua.ls Logo

Mirae Mx200 - Page 602

Default Icon
681 pages
Print Icon
To Next Page IconTo Next Page
To Next Page IconTo Next Page
To Previous Page IconTo Previous Page
To Previous Page IconTo Previous Page
Loading...
1-20 TF5 Operation Manual
4. If parts without painting, coating or anti-corrosive coating are stained
with foreign materials or water, wipe the surface with a dry cloth.
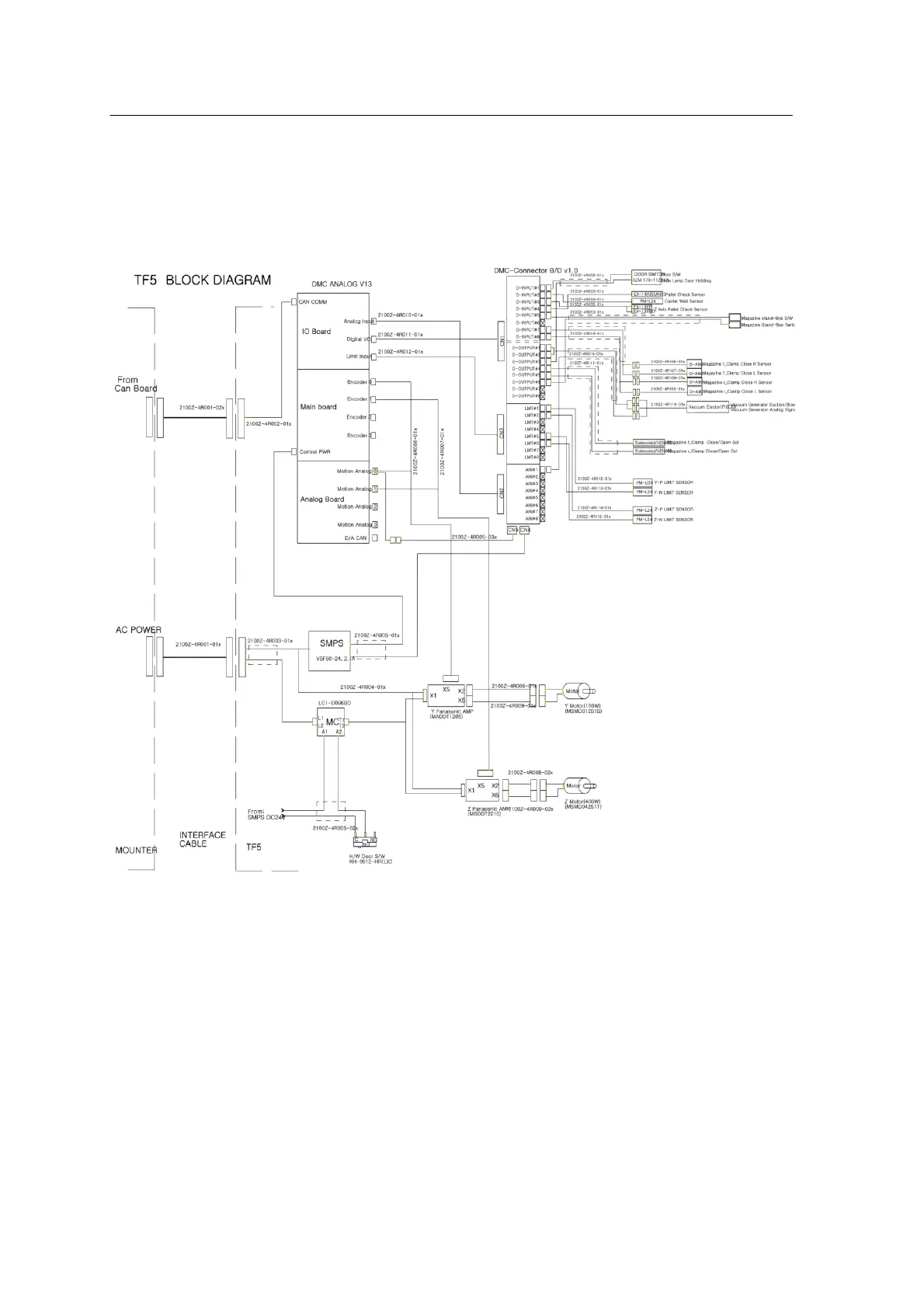
Electric Circuits
<그림 2-16 Electric Circuit Drawing >
Motor
- When a motor moves in the opposite direction (S/W error):
Correct the motor direction CW→CCW or CCW→CW from Monitor Q
and save the setting.
-When a motor does not move:
Check connection of the power connector to the Mounter.

Table of Contents

Related product manuals