EasyManua.ls Logo

NORMALAB NDI 450 - Detector Probe and Door Closed Detector Sensor; Stepper Motor Board

NORMALAB NDI 450
118 pages
Print Icon
To Next Page IconTo Next Page
To Next Page IconTo Next Page
To Previous Page IconTo Previous Page
To Previous Page IconTo Previous Page
Loading...
NORMALAB France
2012
N O R M A L A B F r a n c e
80/118
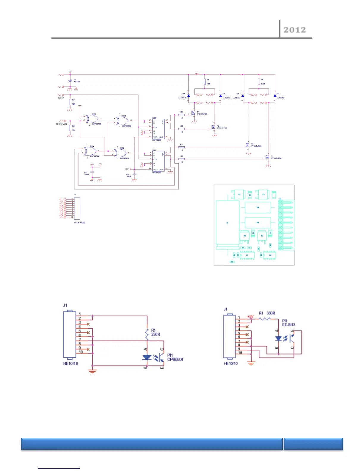
6.3.6 Stepper motor board
6.3.7 Detector probe and door closed detector sensor

Table of Contents