EasyManua.ls Logo

NORMALAB NDI 450 - Front Panel

NORMALAB NDI 450
118 pages
Print Icon
To Next Page IconTo Next Page
To Next Page IconTo Next Page
To Previous Page IconTo Previous Page
To Previous Page IconTo Previous Page
Loading...
NORMALAB France
2012
N O R M A L A B F r a n c e
81/118
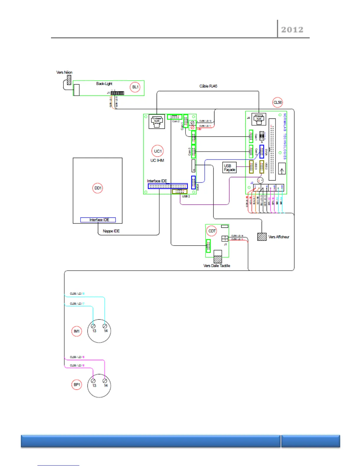
6.3.8 Front panel

Table of Contents