EasyManua.ls Logo

Omron NJ501-1500

Omron NJ501-1500
990 pages
To Next Page IconTo Next Page
To Next Page IconTo Next Page
To Previous Page IconTo Previous Page
To Previous Page IconTo Previous Page
Loading...
2 Instruction Descriptions
2-836
NJ-series Instructions Reference Manual (W502)
Processing completed.
Execution condition
Processing
Column index
Row index
File ID
Text string data
Numeric data
Temporary data
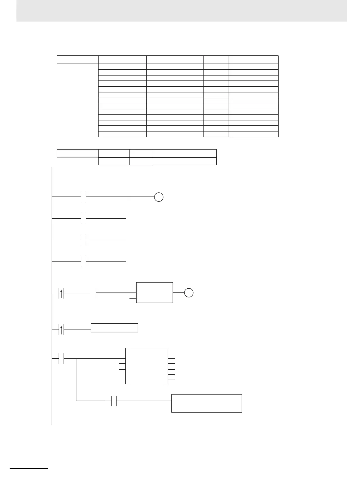
Variable Data type Initial value Comment
LD
OperatingEnd
Trigger
Operating
Index0
Index1
Fid
StrDat
Dat
Temp
RS_instance
FileOpen_instance
FilePuts_instance
FileClose_instance
False
False
False
0
0
16#0
‘’
[1000(0)]
’’
BOOL
BOOL
BOOL
INT
INT
DWORD
STRING[255]
ARRAY[0..99,0..9] OF INT
STRING[255]
RS
FileOpen
FilePuts
FileClose
FileClose_instance.Done
FileOpen_instance.Error
FilePuts_instance.Error
FileClose_instance.Error
Determine if instruction execution is completed.
Accept trigger.
Execute FileOpen instruction.
Inline ST
OperatingEnd
Operating
OperatingEnd
Fid
Trigger
_Card1Ready
RS
Set Q1
Reset1
RS_instance
Operating
Operating
Initialize row index.
Inline ST
‘ABC.csv’
_RDWR_CREATE
FileOpen_instance.Error
1 // Processing after error end.
2 ;
1 Index1:=INT#0;
FileOpen
Execute Done
FileName Busy
Mode Error
ErrorID
FileID
FileOpen_instance
_Card1Ready
BOOL
SD Memory Card Ready Flag
Variable Data type Comment
Internal Variables
External Variables

Table of Contents

Related product manuals