EasyManua.ls Logo

Philips DVDR75/001 - Analog Board for VAD8031: Power Supply (PS)

Philips DVDR75/001
260 pages
Print Icon
To Next Page IconTo Next Page
To Next Page IconTo Next Page
To Previous Page IconTo Previous Page
To Previous Page IconTo Previous Page
Loading...
EN 114DVDR70 & DVDR75/0x1 7.
Circuit Diagrams and PWB Layouts
Analog Board for VAD8031: Power Supply (PS)
3344
47K
I325 E5
I326 E10
I327 F1 1
I329 F1 1
I330 F3
2A
I337 F1 0
I338 F1 1
I339 G8
I340 G5
I342 I12
I348 I3
F373 A12
F374 A13
NC
GND
I319 C10
I320 C11
I321 D6
I322 D6
I323 D12
I332 F8
I333 F1 1
I334 F1 2
I335 F6
I336 F8
I352 I11
I353 I14
I303 A8
I304 A10
I305 A11
for Card Reader only
I354 I13
I355 I7
I356 H12
I357 H11
I361 I8
for HDD only
I306 A3
I307 G4
I308 B8
I309 B12
delete for HDD
I349 H10
I350 I6
I315 B11
F346 E1 3
F347 E1 3
I318 C12
F349 A13
F350 G1
F351 A14
F352 G2
F353 G1
I324 E3
F355 E1 2
F356 C9
F357 H2
not used
not used
I331 F4
F358 G2
F359 I9
F360 H1
F361 I6
F362 G1 1
F363 G1 1
F364 A12
I343 H6
I344 H6
I345 H8
I346 H13
I347 H11
F372 G1 3
F318 C9
F319 C8
F381 D1
F321 D12
F322 D13
F323 D7
F324 D13
F325 D13
I302 A7
F328 E3
F329 E8
F331 F1 3
for HDD onl y
not use d
13,9 V
TO BASIC ENGINE
F333 F1 3
F334 F1 0
F335 F1 0
F336 G9
F337 G9
F338 G6
I310 B8
I311 B9
I312 B5
I313 B10
I314 B4
F344 G14
7321 I10
7322 G12
F348 G2
9302 G2
9304 F10
9305 H1 2
C300 B8
F300 A12
F354 E1 2
F302 A13
F304 A8
F305 A7
F306 A6
F307 A6
F308 B1
F309 B2
F310 B3
F311 B2
F366 E8
F367 E9
F368 E9
F369 E9
F371 G1 3
F317 C9
7302 B1 0
7303 C1 1
F320 C7
7305 C1 1
7306 D1 2
7307 E4
7308 H1 3
7309 E11
F326 D8
7311 H8
7312 F1 2
7313 G3
GND
not used
F339 G9
F340 G12
F341 G13
F342 G3
F343 G12
7320 H1 4
6300 A8
6301 B4
9301 E10
6303 B8
6305 C4
6306 C5
6307 C8
6308 C8
F301 A1 3
6310 D8
6311 E5
6312 F8
6313 E8
6314 I10
6315 E8
6316 H5
6317 F10
6318 G12
6319 G9
F312 B7
F313 B1
F314 B2
F315 C7
F316 C9
7301 A1 1
3362 H1 0
3363 G8
7304 B1 1
3365 F4
3366 G5
3367 G5
3368 D1 1
3371 H1 1
7310 H8
3373 H1 1
3374 A1 3
3375 A1 3
3376 A1 3
3377 A1 3
3378 D1 1
4301 G1 2
4304 F2
5300 A6
5301 B1 3
5302 B4
7314 H5
7315 I6
7317 A1 1
7318 D1 0
7319 I11
5309 D9
3336 A10
3337 B10
6302 B5
3339 A12
3340 A12
3341 A12
3342 B12
3343 B12
6309 D5
3345 I7
3346 F8
3347 I3
3348 H1 0
3349 G1 1
3350 F1 1
3351 G4
3352 E5
3353 H1 1
3354 H1 2
3355 I10
6320 I10
6321 G4
6322 F12
6324 H1 2
6325 E1 0
3361 F12
3311 C1 0
3312 C1 0
3364 G8
3314 C1 2
3315 C1 2
3316 C1 2
3317 H6
3318 E3
3372 H1 1
3321 E4
3322 F1 0
3323 E12
5N
3324 G4
3325 E11
3326 G1 2
3327 H1 3
3328 H8
3329 I13
5304 D6
5305 G9
5306 C8
5307 E1 0
5308 A9
3335 A1 0
2334 I10
2335 D1 0
3338 B1 0
2337 H3
2338 H1 2
2339 B1 0
2340 A3
2341 B1 0
3344 B1 2
2343 E11
3300 A6
3301 A6
TO DIGITAL BOARD
3302 F1 1
3303 F1 1
3304 F1 1
3356 G5
3357 H7
3358 H8
3359 H9
3360 G5
3310 C5
2317 E4
2318 G6
3313 D1 2
2320 D9
2321 E11
2322 E9
2323 E10
2324 H4
3319 A7
2326 G1 1
2327 G1 2
2328 G1 0
Bea d
3330 I6
3331 I7
3332 I7
3333 I7
3334 I7
2333 A8
1936 B3
2301 A7
2336 I8
2303 B4
2304 G9
2305 B8
2306 B9
2307 C5
2342 F4
2309 D4
2310 A1 1
2311 B1 1
340V
5V
GND
3305 B3
3306 A4
3307 F1 1
3308 C5
3309 C5
2316 A8
B
C
2319 D9
E
F
G
H
I
2325 H5
B
C
D
GND
2329 I6
2330 C1 1
2331 I4
2332 H1 4
1935 F1
23
2302 B2
14
12
2308 C6
456
GND
not use d
78 9
2312 C8
2313 C9
2314 D6
2315 E4
A
1303 E9
1304 B9
D
56 78 9
A
11 12 13
1,9 V
0V
not use d
not used
2V
1933 G1
1934 E1
14
1V
3
GND
T1,25A E
E
F
1302 A3
10 11 12 13 14
1306 G1 3
1307 A1 2
1308 D1 3
1309 A1 3
1931 B1
1932 C1
10
I317 C4
for Card Reader or HDD onl y
G
H
I
1300 A2
1301 B2
GND
not used
5VCR
TO PCMCI A
not use d
GND
I316 B5
300V
GND
I351 I7
F382 E14
F383 D1
F384 D1
I300 A6
I301 A1 2
not used
GND
I309
10K
330 4
I31 8
I30 6
F384
12VSTBY
4K7
3343
3331
10R
GND
PSC
130 8
500mA
I35 0
3310
330K
33VSTBY
F350
33VSTBY
GND
100n
2324
2323
100u
F36 3
F320
GND
F344
56
78
4
123
F374
47R
3322
STS9NF30 L
7303
7320
SI2306DS
2309
68u
10p
2337
630 9
BYT42M
F38 1
1u
2342
2
1
3
GND
GND
3324
560K
TL431
7304
I35 2
F32 1
I35 4
F32 5
GND
I35 7
1m
2305
GND
GND
47n
233 3
5N
F307
2340
470p
GND
F323
SB340
630 0
12VSTBY
F30 0
631 0
STPS3L60-C2
I345
F317
5Vreg
I35 3
5VCR
5V
I302
10K
3364
I348
F319
1N4003
6311
3334
56K
F354
I34 2
F355
F36 7
GNDHOT
GND
2321
100n
3V 3
5N
3348
680R
12V
I335
SBYV27-200
631 3
BC857B W
7322
3300
3M3
F34 6
12VSTBY
GND
1u
2341
I31 0
10u
2335
F341
GND
2311
1n
GNDHOT
3359
4K 7
1N4006GP
630 6
GNDHOT
3328
10K
5305
F334
GNDreg
7319
BC846 B
GND
I34 4
F310
I334
22u
5309
1M
3327
3346
2K 2
F37 3
3329
2M2
47n
BC847BW
7311
2336
100n
2316
1K5
3368
GND
I31 7
1N5819
6325
4K 7
3342
F306
7310
BC847BW
5N
GND
3311
1K
STP3NC60FP
7307
7301
TL431
2
1
3
I313
T
2308
47n
GND
5SW
1309
IPFAI L
5VSTBY
F35 3
3361
1K
DEMAG
4
8
DRAI N
DRIVER
6
GND
2
7
HVS
5
SENSE
VCC
1
820R
3356
7313
TEA1507
CTRL
3
C30 0
GND
3371
47R
GND
F343
GND
GND
I332
630 3
SB340
F361
F357
GND
PDTC124EU
732 1
3M3
330 1
2
1
3
8K 2
3315
TL431
730 5
3363
2K 2
470R
3336
3372
33R
I356
GND
5VSTBY
3K3
3365
I331
2339
1u
3Vreg
6312
BZX384-C6V8
470R
3330
3313
100K
F348
332 3
220K
MRT
1303
T1A
GND
3340
4K 7
GND
GND
F339
4K 7
334 7
T1 A
130 7
MRT
EH- B
1934
1
2
3
4
I349
F315
14
15
16
17
18
2
3
5
7
9
5300
SRW28EC9-E02V0133
10
11
12
13
14
32
I327
1n
TCET1108 G
7314
F356
2307
GNDreg
I337
12VSTBY
GND
F305
12V
47R
334 9
F31 8
BZX384-C27
6324
1K
GNDHOT
F372
5Vreg
3375
470R
3350
33VSTBY
130 0
5V
I351
2326
3325
47K
F347
10n
GNDHOT
12V
6305
1N4006GP
F383
6320
BAS316
3306
220 R
4301
F36 8
F360
5VSTBY
F31 2
GND
GND
2328
22u
GND
1m
2319
F316
6318
BZX79-B33
1
2
I36 1
B2B-PH- K
1935
GND
I322
2302
220n
6319
BYD33 D
SI2306DS
7318
7302
STP16NF06FP
233 2
1u0
F32 8
233 8
100 n
F369
I319
5N
1301
GND
GNDreg
GND
680R
3362
GNDreg
1K
I321
I336
3302
GND
F342
1n
2303
I324
I307
2n2
2304
F358
4K 7
3339
I325
F351
F382
100 R
3318
5V
3351
1M0
3355
47R
330 9
330K
I32 0
3357
4K 7
22u
2325
5V
GND
330 7
10K
STPS5L40
6307
GND
F30 8
GND
330u
2320
7312
BF42 2
GND
GND
530 7
22u
4
5
6
7
8
9
F301
193 2
PH- B
1
10
11
12
2
3
9305
I308
220R
3312
F349
3V3
GND
I312
F35 9
333 5
470R
BAT254
6321
VGNSTBY
I31 4
GNDHOT
GNDHOT
2330
1n
100 n
234 3
3378
1K5
630 1
1N4006GP
IO N
3360
820R
100 n
233 4
470R
F340
F313
3377
1302
DSP
PDTC124EU
GND
9301
9304
7306
100n
2329
2310
2n2
230 1
F329
1n
F335
I355
F337
530 4
GND
F314
2322
1m
3345
15K
2312
1m
GND
336 6
1K 5
I300
F32 2
F35 2
4K7
3316
3337
1K
22u
5308
630 8
STPS5L40
I315
3314
1K
332 6
F309
I33 3
47R
5306
2u2
12V
BAS316
6315
GND
334 1
68K
GND
GNDHOT
I34 7
I329
I33 9
I311
2313
560u
100n
2327
F311
GND
7317
STD17NF03 L
9452A
1
2
12V
F36 6
1931
F371
0R68
3352
I305
GNDHOT
2315
47p
3354
2K7
I340
7309
SI2312DS
3V3
GND
GND
4304
12V
9302
5301
1u0
335 3
2K 7
GNDHOT
1N4006GP
6302
3305
680K
GND
2314
I30 1
3303
1K
I34 3
GND
F331
F336
I323
I33 8
220R
3338
GND
F326
GND
MP1 3
1306
125mA
3319
4R7
GND
12V
5Vreg
F362
I303
8SW
1n
2317
BYD33 D
631 7
3367
1K 8
F36 4
5NSTBY
3332
5K 6
2318
2n2
2
1
3
2331
100n
560 u
230 6
7315
TL431
T4 A
1304
GND
6322
BZX384-C6V8
7308
PDTC124EU
GNDHOT
F302
5VSTBY
6316
BAV2 1
5VCR
F333
I34 6
F324
GND
330K
330 8
4K7
3333
5302
HF2022R
3358
10R
I31 6
GNDHOT
GND
33R
3373
3V 3
F338
GNDHOT
I33 0
6314
BZX384-C8V2
12V
5VCR
1
2
3
4
PSI-SUB
1936
470R
3376
I30 4
F304
1
2
3
4
5
6
7
8
470R
3374
I32 6
PH- B
1933
3Vreg
3321
0R47
GNDHOT
331 7
1K
5V
12V
5N
STBY
STBY
5VCR
3V3
12V
3V3
3V3
3V3
3V3
12V
5V
2.5V
4.5V
0.4V
0V
5V
10.4V
8.1V
8.8V
-26.9V
-27.5V
-29.5V
32.8V
33.5V
55V
-5.5V
-5.5V
5V
0.1V
22.2V
22.2V
12V
12V
2.5V
7.7V
3.4V
3.4V
9.3V
2.5V
5.7V
5.2V
7.9V
2.5V
5.7V
5.2V
8.8V
0V
5.1V
0V
20V
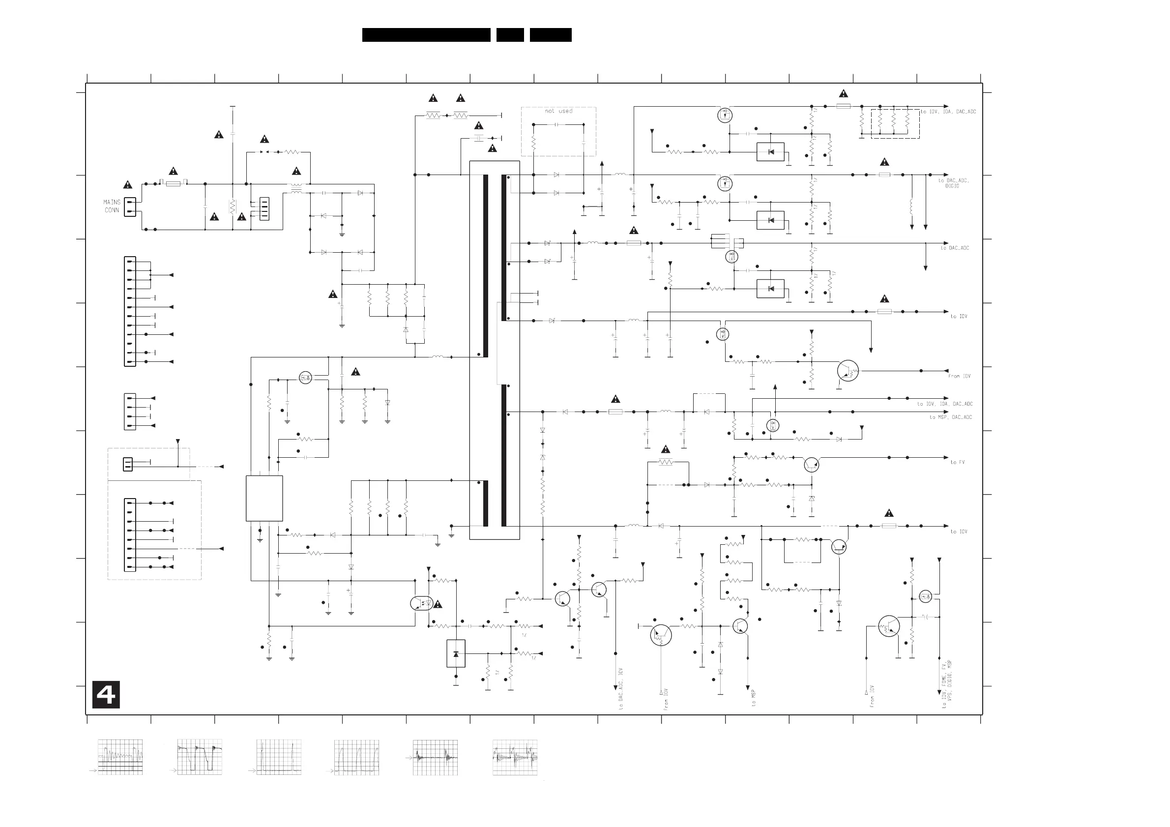
F327 VDrain (Standby)
F327 VDrain (no disc loaded)
I324 VDrain (Standby)
I324 VGate (no disc loaded)
I325 VSource (Standby)
I325 VSource (no disc loaded)
A: DC, 50mV/Div
2us/Div
A: DC, 50mV/Div
5us/Div
A: DC, 2V/Div
2us/Div
A: DC, 100V/Div
5us/Div
A: DC
, 100V/Div
2us/Div
A: DC, 1V/Div
5us/Div
TR 13020_001
260803

Table of Contents

Related product manuals