EasyManua.ls Logo

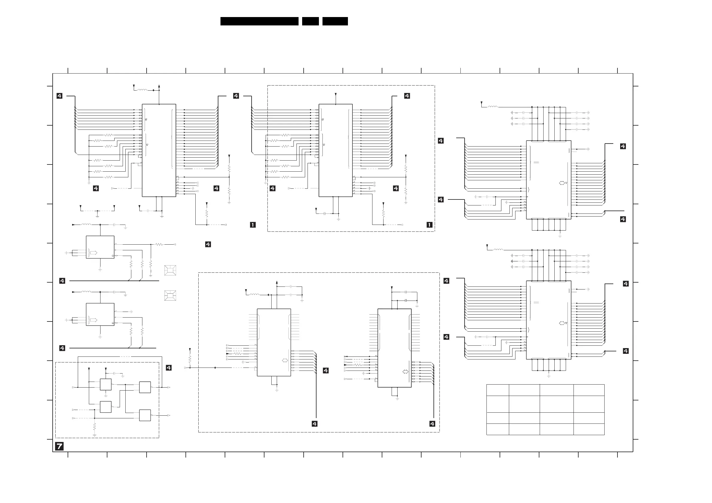
Philips DVDR75/001 - Digital Board Chrysalis 2.1: Flash SDRAM EEPROM

Philips DVDR75/001
260 pages
Print Icon
To Next Page IconTo Next Page
To Next Page IconTo Next Page
To Previous Page IconTo Previous Page
To Previous Page IconTo Previous Page
Loading...
Circuit Diagrams and PWB Layouts
EN 161DVDR70 & DVDR75/0x1 7.
Digital Board Chrysalis 2.1: Flash SDRAM EEPROM
&
0
9
OE
3
2
1
0
13
2
1
14
WE
BYTE
5
15
16
4
RY
8
10
6
5
RES
15
7
A
17
20
11
WP
ACC
18
19
3
4
BY
A-1
6
CE
12
11
10
9
8
7
12
14
D
D
13
NC
2
NC
D
0
1
2
3
4
5
6
7
8
9
10
VSS
VDDQ
2M-1
DQM
VDD
VSSQ
0
A
BA
1
6
H
0
WE
L
1
CAS
RAS
7
5
4
3
2
15
14
11
10
CS
CKE
CLK
11
1
0
13
12
9
8
7
1
6
BY
RY
D
GND
ALE
NC
NC
WP
WE
RE
5
CLE
3
4
8
2
CE
7
6
5
4
3
2
15
14
11
10
9
8
D
0
1
2
3
4
5
6
7
8
9
10
VSS
VDDQ
4M-1
DQM
VDD
VSSQ
0
A
BA
1
12
H
0
WE
L
NC
CAS
RAS
CS
CKE
CLK
11
1
0
13
12
OE
3
2
1
0
13
2
1
14
WE
BYTE
5
15
16
4
RY
8
10
6
5
RES
15
7
A
21
17
20
11
WP
ACC
18
19
3
4
BY
A-1
6
CE
12
11
10
9
8
7
12
14
D
D
13
9
0
&
OE
3
2
1
0
13
2
1
14
WE
BYTE
5
15
16
4
RY
8
10
6
5
RES
15
7
A
21
17
20
11
WP
ACC
18
19
3
4
BY
A-1
6
CE
12
11
10
9
8
7
12
14
D
D
13
9
0
&
0
9
OE
3
2
1
0
13
2
1
14
WE
BYTE
5
15
16
4
RY
8
10
6
5
RES
15
7
A
17
20
11
WP
ACC
18
19
3
4
BY
A-1
6
CE
12
11
10
9
8
7
12
14
D
D
13
NC
SCL
ADR
0
1
2 SDA
WC
7
6
5
4
3
2
15
14
11
10
9
8
D
0
1
2
3
4
5
6
7
8
9
10
VSS
VDDQ
4M-1
DQM
VDD
VSSQ
0
A
BA
1
12
H
0
WE
L
NC
CAS
RAS
CS
CKE
CLK
11
1
0
13
12
SCL
ADR
0
1
2 SDA
WC
2
NC
D
0
1
2
3
4
5
6
7
8
9
10
VSS
VDDQ
2M-1
DQM
VDD
VSSQ
0
A
BA
1
6
H
0
WE
L
1
CAS
RAS
7
5
4
3
2
15
14
11
10
CS
CKE
CLK
11
1
0
13
12
9
8
&
7
1
6
BY
RY
D
GND
ALE
NC
NC
WP
WE
RE
5
CLE
3
4
8
2
CE
7
1
6
B
R
D
GND
ALE
NC NC
WP
WE
RE
5
CLE
3
4
8
2
CE
SDRAM
not used
not used
7811 A8
7812 B12
7813 E12
7814 F8
I800 F1
I801 D1
I802 A12
I803 F6
I804 E12
I805 A3
I806 H4
CHRY 2.1_E2
not used
Only for 7805
*
CHRY 2.1_N1
not used
NAND
7803-4 I2
7804 B12
7805 A8
7806 F8
7807 A3
7808 E12
7809 F1
7810 D1
CHRY 2.1_E1
not used
not used
7807
7801
NOR
4817 G5
4818 G5
4819 H5
4822 G2
5802 A11
5803 A2
5804 E11
5805 F5
5808 F1
5809 D1
7801 A3
7802 F5
7803-1 H1
7803-2 H1
7803-3 H2
not used
NOR
not used
NAND FLASH
DEVICE
4804 C2
4805 H8
4806 G8
4807 H8
4808 I1
4809 I1
4812 C6
4813 D4
4814 D9
4815 D11
4816 G11
not used
7804, 7808
3845 B6
3846 C6
3847 C6
3848 D8
3849 D4
3854 D3
3855 E3
4800 C4
4801 C8
4802 D1
4803 D1
not used
Only for 7807
not used
not used
3814 B1
3815 B2
3816 C5
3817 C5
3818 C9
3819 C9
3836 G2
3841 B6
3842 B6
3843 B6
3844 B6
CHRY 2.1_E3
NAND
NOR FLASH
2829 G11
2830 D3
2832 F2
2833 D2
2834 D7
2836 H2
3801 I1
3802 H8
3804 G5
3805 G2
3806 E2
3807 E2
3808 G4
3809 C2
3810 C1
3811 B2
3812 B1
3813 B2
7807
not used
7812, 7813
not used
C
D
E
F
G
H
I
A
B
C
D
APPLICATION
CHRY 2.1_E4
*
*
10 11 12 13 14
1234567891011121314
A
B
7812,7813
not used
CHRY BOOT
123456789
DEVICE
E
F
G
H
I
0605 E3
0609 F3
2806 A12
2807 A13
2808 A12
2809 A13
2810 A12
2811 A13
2812 B13
2814 C11
2818 F6
2819 F6
2820 E12
2821 E13
2822 E12
2823 E13
2824 E12
2825 E13
2826 E13
2827 F9
2828 F9
not used
4815
4813
100R
3806
2807 100n
13
28
12
15
37
2746
11
14
41
43
45
33
35
38
40
42
44
30
32
19
18
8
7
47
26
29
31
34
36
39
1
48
17
16
9
23
10
22
21
20
25
24
6
5
4
3
2
7801
AM29DL324GB-70EI
ROM
(4Mx8)
(2Mx16)
[FLASH]
2K2
3854
2834
100n
4816
4804
2
7
14
3
7803-1
74LVC00AD
1
3802 4K7
5805
SOFTWARE
0605
SOFTWARE
0609
100R
3836
3845
10K
5803
4808
3804
4K7
3817
4K7
4803
4809
10K
3815
4800
2806 100n
4807
I802
4801
3849
10K
4805
100n
2832
4817
4819
100n
2818
2819
100n
I803
52
16
3
9
43
49
28
41
54
6
12
46
42
44
39
15
40
36
18
1
14
27
48
50
51
53
5
7
8
10
11
13
33
34
20
21
17
37
38
19
2
4
45
47
23
24
22
35
25
26
29
30
31
32
2M X 16 X 4
7804
DRAM
MT48LC8M16A2TG
10K
3844
4814
2823 100n
46
52
16
I806
27
3
9
43
49
28
41
54
6
12
11
13
42
44
39
15
40
18
1
14
4
45
47
48
50
51
53
5
7
8
10
31
32
33
34
20
21
17
37
38
19
2
DRAM
23
24
22
35
36
25
26
29
30
4M X 16 X 4
7812
MT48LC16M16A2
3814
10K
3810
10K
10K
3848
18
19
5
10
11
14
15
8
7
12
37
13
36
38
39
40
45
46
47
48
3
4
22
23
24
25
26
27
28
33
2
34
35
29
30
31
32
41
42
43
44
1
20
21
TC58128AFTI
7806
17
9
16
6
2811 100n
EEPROM
128-MBIT/64Mx8
4818
100n2826
10K
3842
10K
3846
2812 100n
100n2808
I805
100n
2830
100R
3805
9
10
7
14
8
7803-3
74LVC00AD
4812
10K
3801
4822
100n
2833
5804
14
44
30
32
28
12
15
37
2746
11
34
36
39
41
43
45
33
35
38
40
42
22
21
20
19
18
8
7
47
26
29
31
3
2
1
48
17
16
9
23
10
13
[FLASH]
(4Mx16)
(8Mx8)
ROM
7805
AM29DL640G-70EI
25
24
6
5
4
13
7
14
11
74LVC00AD
7803-4
12
3816
4K7
44
30
32
28
12
15
37
2746
11
14
34
36
39
41
43
45
33
35
38
40
42
21
20
19
18
8
7
47
26
29
31
2
1
48
17
16
9
23
10
13
22
AM29DL640G-70EI
7807
25
24
6
5
4
3
2810
[FLASH]
(4Mx16)
(8Mx8)
ROM
100n
2825 100n
4K7
3808
4802
10p2829
100n
2827
1
2
3
6
5
84
7
(8Kx8)
EEPROM
M24C64-WMN6
7809
100n
2828
30
32
13
28
12
15
37
2746
11
14
36
39
41
43
45
33
35
38
40
42
44
21
20
19
18
8
7
47
26
29
31
34
3
2
1
48
17
16
9
23
10
22
7811
25
24
6
5
4
AM29DL324GB-70EI
ROM
10K
3809 3847
10K
100n2820
5808
3843
10K
4K7
3818 3819
4K7
3812
10K
2836
100n
100n2822
3807
100R
10p2814
4
5
7
14
6
46
52
16
74LVC00AD
7803-2
27
3
9
43
49
28
41
54
6
12
13
42
44
39
15
40
36
18
1
14
45
47
48
50
51
53
5
7
8
10
11
32
33
34
20
21
17
37
38
19
2
4
23
24
22
35
25
26
29
30
31
DRAM
2M X 16 X 4
7808
MT48LC8M16A2TG
7
4806
7810
M24C64-WMN6
1
2
3
6
5
84
(8Kx8)
EEPROM
100n2821
I801
54
6
12
46
52
16
I800
18
1
14
27
3
9
43
49
28
41
5
7
8
10
11
13
42
44
39
15
40
38
19
2
4
45
47
48
50
51
53
26
29
30
31
32
33
34
20
21
17
37
MT48LC16M16A2
7813
23
24
22
35
36
25
DRAM
4M X 16 X 4
5802
I804
10K
3811
3855
22K
2824 100n
3841
10K
2809 100n
10K
3813
5809
4
5
14
15
16
42
41
23
44
1
22
31
32
35
36
37
38
7
39
8
9
10
13
21
24
25
26
27
6
17
28
29
30
3
43
2
40
18
19
20
EEPROM
8-BIT SERIAL
TC58V64AFTI
7802
8
7
12
37
13
36
18
19
46
47
48
3
4
5
10
11
14
15
27
28
33
2
34
35
38
39
40
45
43
44
1
20
21
22
23
24
25
26
128-MBIT/64Mx8
EEPROM
17
9
16
6
29
30
31
32
41
42
7814
TC58256AFTI
PCI_AD(8)
PCI_AD(9)
PCI_AD(10)
XIO_SEL_NORFLASH_L
PCI_CBE(2)
VDD_NOR
PCI_CBE(1)
MPIO19_CTL_SERVICE
XIO_SEL_NORFLASH
PCI_AD(1)
PCI_AD(2)
PCI_AD(11)
PCI_AD(12)
PCI_AD(13)
PCI_AD(14)
PCI_AD(15)
PCI_AD(16)
PCI_AD(17)
PCI_AD(18)
PCI_AD(19)
PCI_AD(20)
PCI_AD(3)
PCI_AD(21)
PCI_AD(4)
PCI_AD(5)
PCI_AD(6)
PCI_AD(7)
XIO_ACK
PCI_CBE(1)
VDD_NAND
PCI_CBE(2)
PCI_AD(25)
PCI_AD(24)
XIO_SEL_NANDFLASH
PCI_AD(31)
PCI_AD(30)
PCI_AD(29)
PCI_AD(28)
PCI_AD(27)
PCI_AD(26)
PCI_AD(31:0)
PCI_AD(0)
PCI_AD(22)
PCI_AD(23)
VDD_NOR
PCI_AD(24)
PCI_AD(25)
PCI_AD(26)
PCI_AD(27)
PCI_AD(28)
PCI_AD(29)
PCI_AD(30)
PCI_AD(31)
VDD_NAND
PCI_AD(1)
VDD_NANDVDD_NOR
XIO_ACK
+3V3
VDD_NAND
PCI_AD(1)
PCI_AD(0)
SDRAM_DATA(13)
SDRAM_DATA(14)
SDRAM_DATA(15)
SDRAM_DATA(2)
SDRAM_DATA(3)
SDRAM_DATA(4)
SDRAM_DATA(5)
SDRAM_DATA(6)
SDRAM_DATA(7)
SDRAM_DATA(8)
SDRAM_DATA(9)
DQM(1)
DQM(0)
SDRAM_DATA(20)
SDRAM_DATA(21)
SDRAM_DATA(22)
SDRAM_DATA(23)
SDRAM_DATA(24)
SDRAM_DATA(25)
DQM(3)
DQM(2)
SDRAM_DATA(0)
SDRAM_DATA(1)
SDRAM_DATA(10)
SDRAM_DATA(11)
SDRAM_DATA(12)
PCI_AD(14)
PCI_AD(13)
PCI_AD(12)
PCI_AD(11)
PCI_AD(2)
PCI_AD(1)
SDRAM_DATA(16)
SDRAM_DATA(17)
SDRAM_DATA(26)
SDRAM_DATA(27)
SDRAM_DATA(28)
SDRAM_DATA(29)
SDRAM_DATA(30)
SDRAM_DATA(31)
SDRAM_DATA(18)
SDRAM_DATA(19)
PCI_AD(9)
PCI_AD(8)
PCI_AD(7)
PCI_AD(6)
PCI_AD(5)
PCI_AD(4)
PCI_AD(21)
PCI_AD(3)
PCI_AD(20)
PCI_AD(19)
PCI_AD(18)
PCI_AD(17)
PCI_AD(16)
PCI_AD(15)
SDRAM_ADDR(14:0)
SDRAM_DATA(31:0)
SDRAM_CTRL
PCI_AD(24)
PCI_AD(25)
PCI_AD(26)
PCI_AD(27)
PCI_AD(28)
PCI_AD(29)
PCI_AD(30)
PCI_AD(31)
PCI_AD(0)
PCI_CBE(1)
VDD_NOR
PCI_CBE(2)
XIO_SEL_NORFLASH_H
PCI_AD(10)
PNX7100_RESETn
XIO_SEL_NORFLASH_H
XIO_SEL_NORFLASH_L
VDD_NOR
PCI_CBE(1)
PCI_AD(31:0)
PCI_AD(22)
SDRAM_CTRL
SDRAM_ADDR(12)
SDRAM_DATA(31:0)
SDRAM_ADDR(10)
SDRAM_ADDR(11)
SDRAM_ADDR(9)
VDD_NAND
PCI_AD(26)
PCI_AD(31:0)
VDD_NOR
PCI_AD(0)
PCI_AD(31)
PCI_AD(31:0) PCI_AD(31:0)
VDD_NOR
PCI_AD(22)
PNX7100_RESETn
VDD_NOR
SDRAM_ADDR(12)
PCI_CBE(2)
PCI_AD(31:0)
XIO_ACK XIO_ACK
VDD_NORVDD_NOR
SDA1
SCL1
IIC1
SCL0
IIC0
SDA0
+3V3
PCI_AD(28)
PCI_AD(29)
PCI_AD(30)
VDD_NOR
+3V3
PCI_AD(24)
PCI_AD(25)
PCI_AD(27)
SDRAM_ADDR(4)
SDRAM_ADDR(7)
SDRAM_ADDR(6)
SDRAM_ADDR(9)
SDRAM_ADDR(8)
SDRAM_ADDR(11)
SDRAM_ADDR(10)
+3V3
XIO_SEL_NANDFLASH
+3V3
+3V3
+3V3
RAS(0)
WE(0)
CKE
SDRAM_CTRL
HSCKB
SDRAM_ADDR(14)
SDRAM_ADDR(13)
SDRAM_ADDR(14:0)
SDRAM_ADDR(1)
SDRAM_ADDR(0)
SDRAM_ADDR(3)
SDRAM_ADDR(2)
SDRAM_ADDR(5)
SDRAM_ADDR(13)
SDRAM_ADDR(1)
SDRAM_ADDR(0)
SDRAM_ADDR(3)
SDRAM_ADDR(2)
SDRAM_ADDR(5)
SDRAM_ADDR(4)
SDRAM_ADDR(7)
SDRAM_ADDR(6)
SDRAM_ADDR(8)
CKE
CAS(0)
HSCKB
RAS(0)
WE(0)
SDRAM_CTRL
SDRAM_ADDR(14)
CAS(0)
TR 10008_001
060503

Table of Contents

Related product manuals