EasyManua.ls Logo

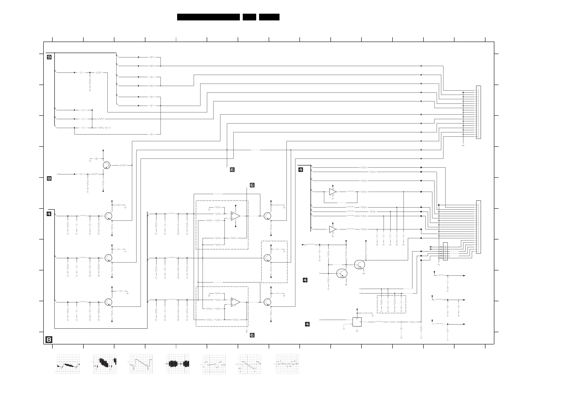
Philips DVDR75/001 - Digital Board Chrysalis 2.1: Video IO

Philips DVDR75/001
260 pages
Print Icon
To Next Page IconTo Next Page
To Next Page IconTo Next Page
To Previous Page IconTo Previous Page
To Previous Page IconTo Previous Page
Loading...
EN 162DVDR70 & DVDR75/0x1 7.
Circuit Diagrams and PWB Layouts
Digital Board Chrysalis 2.1: Video IO
EN
NC
NC
1%
1%
1%
5910 G1
5911 G4
5912 H1
5913 H4
I932 C1
I933 D1
7909 G8
7910-1 F6
7910-2 H6
7911 I2
I926 H5
I927 A2
I928 B2
I929 A1
1%
1%
1%1%
I920 I1 3
I921 F4
I922 F5
I923 G4
VIP_ANALOG_VIDEO_INPUT
ANALOG BOARD INTERFACE VIDEO IN/OUT
only for NAFTA & C1
1%
F1903 G1 2
F1904 G1 2
3952 I6
3953 I6
3954 I6
3955 I12
1%
1%
I924 G5
I925 H4
F1907 F1 2
F1909 F1 2
F1911 F1 2
F1912 F1 2
4911 E1 0
5901 G9
5902 H1 3
5903 I13
I910 A12
I911 A12
not used
1%
1%
only for EUROPE or C2
5906 E10
5907 F4
5908 F1
5909 F1 0
3932 I4
3933 I7
I916 D12
I917 D12
I918 G9
I919 H13
7901 F9
7902 G11
7903 I10
7904 D2
7905 H1 0
7906 F8
7907 F2
7908 G2
3946 F6
3947 G6
3948 H6
3949 H6
7912 I8
F1902 G1 2
1%
1%
1%
1%
1%
F1914 E1 2
F1916 E1 2
F1918 E1 2
F1920 D1 2
4903 D7
4904 E6
4905 F7
4906 H6
4907 I7
4908 G13
4909 G13
4910 G13
3904 I12
3905 C2
3906 C2
3907 D3
3950 I6
3951 I6
1%
only for EU or NAFTA&C2
2914 F1
2915 F2
2916 F4
2917 F5
5914 F1 0
5915 F1 0
5916 H1 3
7900 E9
3938 I2
3939 I5
3940 G9
3941 E6
3942 F6
3943 F6
3944 F6
3945 F6
2930 H1 3
2931 I13
2932 C4
2933 H3
3930 I1
3931 I2
1%
not used
1%
11 12 13 14
3934 F2
3935 F5
3936 G2
3937 G5
2939 I13
2940 I14
2941 I11
2942 I12
3087 E1 1
3901 A2
3902 A2
3903 I11
D
E
F
G
3908 D2
3909 D11
2902 A1
2903 A4
2904 A4
2905 B4
2912 E3
2913 E8
3456
3914 E1 1
3915 G10
3916 F11
3917 F11
2922 G11
2923 G9
2924 G3
2925 G8
2926 G1
2927 G2
2928 G4
2929 G5
5678
2934 H8
2935 I1
not used
1%
2906 B4
2907 B1
not use d
not use d
12 11 12 13 14
2936 I2
2937 I4
2938 D2
E
F
G
H
I
A
B
C
not use d
1900 E14
1901 G1 3
1904 A1 4
DAI O
1%
I914 C12
I915 C12
not used
2036 I5
2046 G1 2
2900 A4
2901 A4
A
2918 G1 1
2919 G1 1
2920 I11
2921 G1 2
1234
only for NAFTA_C1 or YUV interlace d
78
H
I
1%
I934 A3
I935 A3
I936 A3
I937 A3
I938 B3
I939 B3
I930 B1
I931 C1
910
910
not used
1%
I906 G1
I907 H1
I908 A12
I909 B14
1%
ANALOG BOARD INTERFACE AUDIO IN/OUT
I912 B12
I913 C12
3911 E2
3912 E2
3913 E11
3956 I12
4900 H1 2
4901 H1 2
4902 G1 0
3918 F1
3919 F2
3920 F4
3921 F7
3922 F1 1
B
C
D
2908 C1
2909 C1
2910 I12
2911 D1
1%
1%
only for
NAFTA&C1
3925 H9
3926 G2
3927 G4
3928 G7
3929 I11
5904 I11
5905 E10
3923 G1 1
3924 G1
1%
1%
F1921 D1 2
F1922 E13
I900 B12
I901 B12
I902 F2
I903 G2
I904 H2
I905 F1
NAFTA&C1
only for EUROPE or C2
only for NAFTA_C1 or YUV interlaced
only for
1%
3910 D1 1
2928
I904
F190 2
270p
F191 4
490 1
I907
10K
3940
291 6
270 p
490 3
100n
2923
3922
3917
68R
3916
47R
47R
22p2922
2924
100n
3931
1K0
I924
100 n
290 7
292 0
100 n
I935
I937
I936
100n
2930
2912
100n
100n
2933
3930
75R
I921
2942
22p
21
22
3
4
5
6
7
8
9
12
13
14
15
16
17
18
19
2
20
1904
FMN-BMT
1
10
11
2940
100n
I934
4906
I939
F190 9
7910-1
3
2
1
84
4K7
AD8062AR
3947
1K0
3928
2905
100n
F190 3
I909
591 0
1u5
1K0
I913
3926
I917
7906
BC847B
392 3
22K
5909
I927
5906
2910
22p
F192 1
1u5
5907
I920
PDTC124E U
7905
75R
I905
3932
F191 2
BC847B
790 4
390 1
180R
I902
F191 6
5911
1u5
4K7
3915
68R
391 4
270p
2036
5901
I911
I916
100K
3904
393 7
75R
5
6
7
84
2937
270p
7910- 2
AD8062AR
4905
68R
3910
75R
I903
3934
1K0
F191 1
394 6
F1922
3087
47R
3920
75R
75R
3924
291 5
270 p
2908
100n
100n
2909
5915
5914
I929
75R
3935
I925
I918
BC847 B
790 9
F191 8
75R
3938
75R
3936
1K0
3919
I919
3
4
5
6
7
8
9
14
15
16
17
18
19
2
20
21
22
1900
1
10
11
12
13
FMN-BMT
I914
391 3
22R
490 2
22p
2941
100 n
293 8
68R
3909
395 3
4K7
4907
56R
3929
I930
4u7
5903
270 p
291 7
3943
6K8
390 8
180R
3942
1K5
4904
BC847B
790 7
291 4
4909
270 p
3
1
5
4
4911
7901
74LVC1G04GW
2
I922
2
3
1
5
4
2929
270p
74HCT1G125G W
7903
2932
100n
2913
100n
5905
2K2
I926
75R
3927
3912
2904
100n
100n
2903
7911
BC847 B
7908
BC847 B
2921
1u5
5913
22p
3956
100R
7902
PDTC124EU
293 1
4u7
3903
100K
75R
3918
3911
560R
100R
390 7
395 2
1K2
74LVC1G04G W
2
3
1
5
4
7900
I932
I931
4u7
2939
I933
I900
3902
560R
560R
3906
I912
I901
591 2
1u5
75R
3939
4908
3905
180 R
270p
2936
2902
100n
2926
I906
270p
7912
BC847B
4900
4K7
3945
3944
5K6
1K0
395 4
100n
2906
4910
3955
1R 0
I908
1u5
I910
5908
100n
2925
10K
3925
5904
I928
2927
270p
1K0
I938
2935
3933
270p
4u7
5902
591 6
392 1
1K0
100n
2901
2900
100n
1
2
3
4
5
6
3951
1901
FMN-BMT
1K5
22p
2919 22p
F190 7
2918
F190 4
394 8
750R
2911
22n
I923
F192 0
22p
I915
1K5
2046
3949
3950
1K5
750 R
3941
D_DATA0
D_PCMCL K
SD0_OUT
D_WCL K
WS012_OUT
D_BCL K
SCK012_OUT
100 n
293 4
VI
-5V_Buffer
+5V_Buffer
UI
A_YG
DAOUT
A_PCMCL K
DIGITAL_AUDI O
3V3_I2S
FSCLK012_OUT
-5V_Buffe r
CVBS_Y_IN_C
CVBS_Y_IN_B
C_IN_VI P
CVBS_Y_IN_A
C_OUT
Y_OUT
CVBS_OUT
-5V_Buffe r
-5V_Buffe r
-5V_Buffe r
+5V_Buffe r
+5V_Buffe r
+5V_Buffe r
D_C
D_Y
D_Y
D_CVBS
VIDEO_OUT
CVBS_OUT_B_VI P
+5V_Buffe r
A_UB
R_IN_VIP
V_IN_VI P
B_IN_VI P
U_IN_VIP
G_IN_VI P
Y_IN_VI P
A_C
A_YCVBS
+5V
VDD_125
FSCLKE_IN
SCKE_I N
WSE_I N
SDE_IN
+3V3
3V3_I2S
3V3_I2S
A_VR
B_OUT
SPDIF_COAX_I N
SPDIF_OPT_I N
D_KILL
VDD_125
+5V
VDD_125
MPIO7_MUTE_LVn
R_OUT
-5V_Buffer
-5V_Buffe r
-5V_Buffer
D_VR
+5V_Buffe r
D_YG
+5V_Buffe r
D_UB
+5V_Buffe r
G_OUT
SPDIF_OUT
-5V
-5V_Buffe r
+5V_Buffer
+5V
A_DAT A
A_WCLK
A_BCLK
+3V3
TR 13028_001
020903
-0.1V
-0.7V
-0.1V
0.5V
-0.1V
0.5V
0V
0.5V
-0.3V
0.4V
-0.3V
0.4V
-0.3V
0.4V
3.3V
0V
5.1V
A: DC, 500mV/Div
10us/Div
A_YCVBS 1904-14
A: DC, 200mV/Div
10us/Div
D_YCVBS 1904-11
A: DC, 200mV/Div
10us/Div
D_Y 1904-9
A: DC, 200mV/Div
10us/Div
D_C 1904-7
A: DC, 200mV/Div
10us/Div
D_VR 1904-5
A: DC, 200mV/Div
10us/Div
D_YG 1904-3
A: DC, 200mV/Div
10us/Div
D_UB 1904-1

Table of Contents

Related product manuals