EasyManua.ls Logo

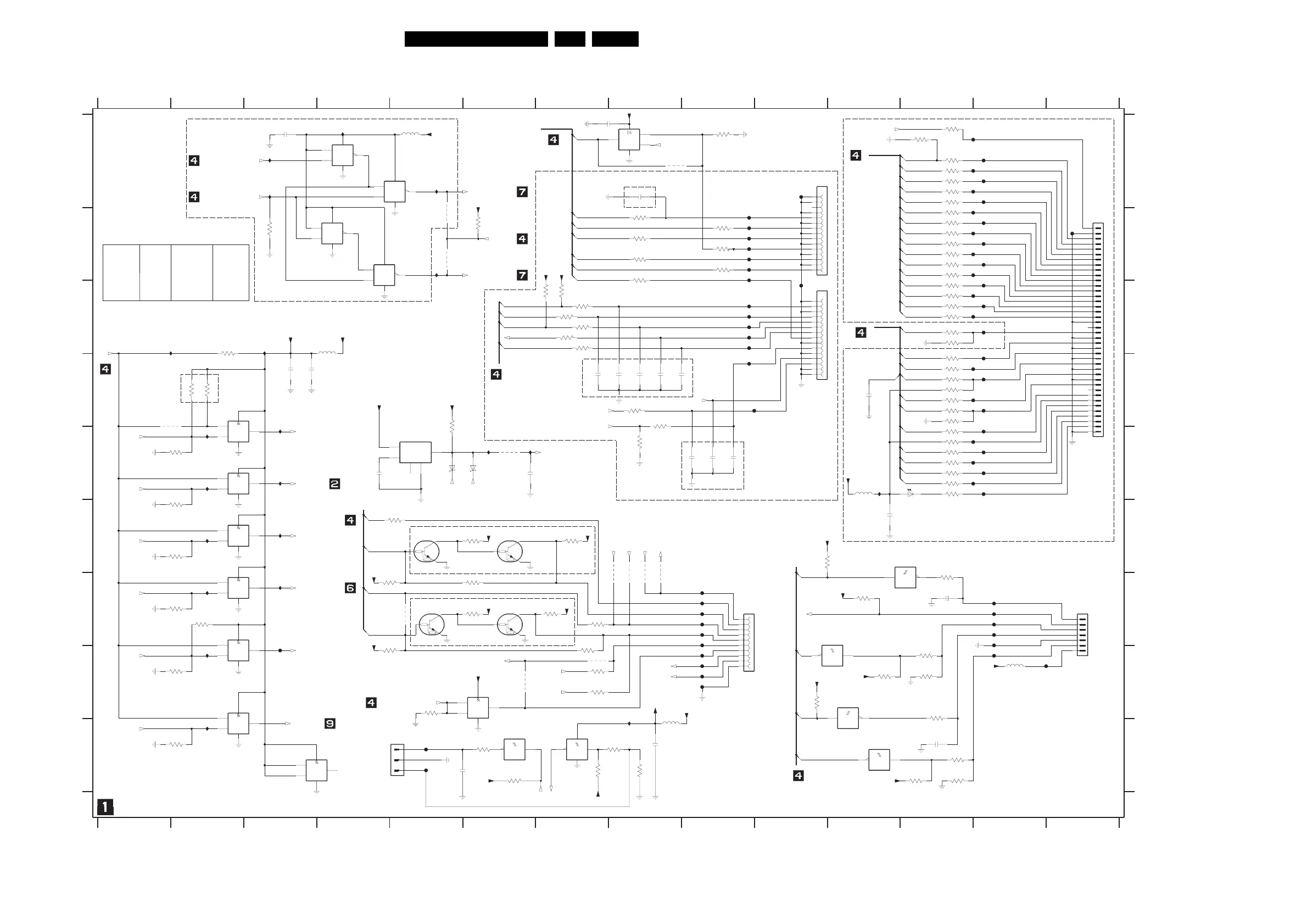
Philips DVDR75/001 - Digital Board Chrysalis 2.1: IDE, UARTS, RESET, BE

Philips DVDR75/001
260 pages
Print Icon
To Next Page IconTo Next Page
To Next Page IconTo Next Page
To Previous Page IconTo Previous Page
To Previous Page IconTo Previous Page
Loading...
Circuit Diagrams and PWB Layouts
EN 155DVDR70 & DVDR75/0x1 7.
Digital Board Chrysalis 2.1: IDE, UARTS, RESET, BE
&
&
&
&
I116 E11
I117 H8
I119 E2
I120 E2
I121 F2
I122 G2
I123 I2
I124 H2
1
NAND / NOR FLASH
1
F0501 C10
F0503 D10
F0506 D9
F0508 B9
F0509 C9
F0510 C9
F0511 C9
F0512 C9
F0514 C9
F0601 I5
F0603 I5
F936 H3
I100 E6
I102 E6
I103 A3
I104 A3
I105 A5
I106 B5
I108 D3
I109 E3
I110 F3
I111 G3
not used
I112 C3
I114 C1
I115 A4
not used
not used
0
for UART 3V3 only
F0239 E13
F0301 G13
F0302 G13
F0303 G13
F0304 G13
F0305 G13
F0306 H13
F0307 H14
F0401 H9
F0402 H9
F0403 H9
F0404 H9
F0405 G9
F0406 G9
F0407 G9
F0408 G9
F0409 G9
F0410 G9
not for UART 3V3
not for UART 3V3
for UART 3V3 only
F0206 A13
F0207 A13
F0208 B13
F0209 B13
F0210 B13
F0211 B13
F0212 B13
F0213 B13
F0214 B13
F0215 C13
F0216 C13
F0217 C13
F0218 C13
F0221 C13
F0223 D13
F0225 D13
F0227 D13
F0229 D13
F0231 D13
F0233 E13
F0234 E13
F0235 E13
F0236 E13
F0237 E13
F0238 E13
not used
1
7107-3 G2
7107-4 H5
7108 G6
7111-1 F12
7111-2 H11
7111-3 G11
7111-4 I11
7111-5 I6
7111-6 I7
F0001 B9
F0003 B9
F0005 B9
F0007 B9
F0009 B9
F0011 B9
F0015 A10
F0201 A13
F0202 B14
F0203 A13
F0204 A13
F0205 A13
1
1
not used
5108 A5
6100 E5
6101 E6
6103 E11
7100 F5
7101 F6
7102-1 A4
7102-2 A5
7102-3 B4
7102-4 B5
7103 A8
7104-1 H2
7104-2 I3
7104-3 D2
7104-4 E2
7105 G5
7106 E5
7107-1 F2
7107-2 F2
not used
0
MPIO24
3197 H12
3199 I12
4101 A8
4110 F8
4111 H7
4113 F8
4115 D1
4116 G5
4117 E6
4118 F8
4119 F8
4121 H6
4122 B5
4123 B5
5100 C4
5102 E11
5103 H13
5104 I8
not used
not used
not used
3157 D8
3159 D12
3161 D12
3162 E2
3163 D2
3164 D12
3165 D2
3167 E12
3168 E12
3170 E12
3172 E12
3173 F2
3175 E12
3176 B3
3178 E12
3180 E12
3184 F2
3185 G12
3186 G11
3187 G2
3189 H12
3191 H11
3192 H12
3195 H10
0
not used
IDE1 Only
3130 C12
3131 C7
3132 F5
3133 C12
3134 H4
3135 C12
3136 C7
3137 G6
3138 C12
3139 C7
3140 C7
3141 C7
3142 G7
3143 C12
3144 G7
3145 C12
3147 D12
3149 D12
3150 I6
3152 D8
3154 D12
3156 D12
not used
not used
3105 B8
3106 A12
3107 B9
3108 A12
3109 B8
3110 A12
3111 B9
3112 A12
3113 B6
3114 D5
3115 B8
3116 B12
3117 I2
3118 B12
3119 A9
3120 B12
3121 F6
3122 B12
3123 F7
3124 B12
3125 G6
3126 B12
3127 G7
3128 B12
3129 G4
0
not used
not used
3082 F10
3085 C7
3086 C7
3088 I6
3090 G2
3091 H2
3092 I12
3093 I12
3094 E8
3095 C2
3096 H5
3097 I8
3098 I7
3099 I8
3100 A12
3101 A12
3102 B9
3103 A12
3104 B8
NANDFLASH
0
2106 D8
2107 D8
2108 A7
2109 E9
2110 E9
2111 E9
2112 G12
2113 E6
2116 F11
2119 I12
2120 I8
2124 I5
2125 D3
2127 A3
2128 D11
3080 H7
3081 H7
ANALOG BOARD
not used
not used
1
not used
G
H
I
A
B
C
D
E
1
Only for AV2
0
1
not used
not used
6 7 8 9 1011121314
A
B
C
D
E
F
11
XIO_SEL0
not used
1 2 3 4 5 6 7 8 9 1011121314
12345
not used
not used
NORFLASH
TRUTH TABLE
not used
F
G
H
I
1100 A10
1102 B14
1103 G14
1104 G9
1105 C10
1106 I5
2100 A8
2101 E4
2102 D7
2103 D3
2104 D8
2105 D8
not used
2108
100n
4K7
3117
F0301
74LVC00AD
7102-4
12
13
7
14
11
F0302
Service
B7B-PH-SM3
1
2
3
4
5
6
7
6K8
1103
F0401
3093
3121
4K7
4116
F0218
3187
4K7
F0225
10p
2110
7111-2
74HCT14D
3
714
4
4K7
3090
470p
2113
3113
I105
12
13
714
11
10K
74LVC08AD
7104-4
4K7
3129
6
7
8
9
4K7
3134
33
34
35
36
37
38
39
4
40
5
23
24
25
26
27
28
29
3
30
31
32
14
15
16
17
18
19
2
20
21
22
1102
1-440090-4
IDE1
1
10
11
12
13
10p
2102
3127
4K7
7105
PDTC124EU PDTC124EU
7108
33R
3116
4K7
3163
14
15
2
3
4
5
6
7
8
9
1100
FMN-BMT
1
10
11
12
13
3150
100R
4118
3097
10K
F0402
F0404
47R
3152
F0303
2104
10p
F0003
33R
3110
F0005
3098
100K
I116
F0236
F0238
F0214
7107-3
74LVC08AD
9
10
714
8
1n5
2124
74LVC00AD
7102-1
1
2
7
14
3
3180 220R
I110
1R0
3115
I119
F0514
4
5
6
7
8
9
F0015
1
10
11
12
13
14
15
2
3
1105
FMN-BMT
3159
22R
3120
33R
2107
10p
100K
3088
3141
47R
3114
4K7
33R
3124
3108
33R
F0215
3162
4K7
3144
F0305
100R
47R
3140
33R
3178
F0603
3172
33R
F0213
5104
3164
10K
I102
14
6
100R
3081
74HCT14D
7111-3
5
7
4101
100R
3142
3112
33R
F0009
3145 5K6
F0503
I120
3122
33R
F0206
F0233
714
8
4123
7111-4
74HCT14D
9
I114
7100
PDTC124EU
3125
4K7
3143
82R
2100
F0512
10p
F0405
4K7
3095
3136
47R
4119
2125
100n
2112
1n5
4K7
3173
2127
100n
2109
10p
I124
F0509
714
10
F0601
74HCT14D
7111-5
11
F0304
1
2
35
4
4122
7103
74LVC1G32
F0408
F0209
2101
22n
3192
6K8
3
4
5
6
7
8
9
6103
TLMH3100
1104
FMN
1
10
2
2128
10p
7102-3
74LVC00AD
9
10
7
14
8
10p
2106
3191
4117
100K
I121
I122
100K
3092
F0506
82R
3154
3147
22R
3161
82R
3107
1R0
I109
F0201
1PS76SB10
6100
33R
3126
100n
2103
F0501
F0210
47R
3157
3199
10K
I103
3135
33R
F0235
4K7
3176
3156
I112
I123
1K0
47R
3104
3101
33R
F0208
33R
3130
4K73168
33R
3170
10K
3100
1n5
3086
100K
2119
3189
7111-1
1
714
2
10K
74HCT14D
22R
3149
I104
F0205
5103
100K
I100
F0307
3082
4110
F0239
F0510
3111
1R0
47R
3139
4
5
714
6
F0410
74LVC08AD
7104-2
3197
100R
12
F0203
7111-6
74HCT14D
13
714
4K7
3123
3102
1R0
F0237
F0409
10K
3186
I106
33R
3118
3119
10K
100K
3085
14
8
3080
100R
7104-3
74LVC08AD
9
10
7
7104-1
74LVC08AD
1
2
714
3
3128
33R
3175
33R
33R
2105
10p
3167
3195
3165
4K7
100K
100R
3185
2116
100n
5102
I115
F0011
F0227
F0306
F0229
3
1106
SD-71308
1
2
F0204
3091
4K7
47R
3131
F0007
F0511
F0508
CD
3
GND
2
INP
NC
4
1
OUTP
F0202
7106
NCP303LSN29
5
4113
1PS76SB10
6101
10p
2111
3106
33R
1R0
3109
F0407
F0207
5108
100n
2120
F0403
4111
1
2
714
3
74LVC08AD
7107-1
7101
PDTC124EU
100R
3137
F0212
4121
714
6
74LVC08AD
7107-2
4
5
12
13
714
11
I117
74LVC08AD
7107-4
4
5
7
14
6
F0216
74LVC00AD
7102-2
1R0
3105
F0217
4115
F0223
I108
F0231
3184
4K7
I111
33R
3103
3099
6K8
3094
4K7
F0211
F0001
F936
33R
3138
F0221
F0406
F0234
3096
4K7
100R
3132
3133
33R
+5V +5V
CTS3
RTS3
+3V3
+3V3
5100
MPIO31_SERVICE_MODE_FAST
+3V3_RES
IDE1_CTL
IDE1_IORDY
BE_V4
BE_BCLK
ANA_WE
+3V3_RES
MPIO17_ANA_WE_LV
+5V
TXD3
+5V
IDE1_IRQ
IDE1_DIOWn
IDE1_DIORn
IDE1_IORDY
IDE1_DMACKn
IDE1_DA1
IDE1_DA0
IDE1_DA2
IDE1_CS0n
IDE1_CS1n
XIO_SEL0
MPIO1_BE_IRQn
VIP_FB
BE_FAN
MPIO4
+3V3
BE_SYNC
BE_FAN
+3V3
RTS0
RXD0
TXD0
UART0
+5V
-5V
-5V
MPIO6_BE_DLOAD
MPIO19_CTL_SERVICE
+3V3
+3V3
+5V_SERV
CTS0
PNX7100_SYS_RESETn
MPIO13_IDE1_RESETn
TXD1
RXD1
+5V_SERV
+3V3+3V3
VDD_PNX_PAD
RESET_BEn
RESET_PROGSCANn
RESET_1394n
RESET_IDE1n
ANALOG_RESETn
VIP_RESETn
MPIO20_FURORE_RESETn
MPIO16_PROGSCAN_RESETn
MPIO15_BE_RESETn
MPIO14_IEEE1394_RESETn
ION
SDA0
SCL0
BE_DATA_RD
BE_WCLK
BE_FLAG
RESETn
ANALOG_RESETn
IRESET_DIG
MPIO6_BE_DLOAD
BE_DATA
PNX7100_RESETn
IRESET_DIG
EJTAG_RESETn
XIO_SEL0
-5V
+3V3
+3V3
RTS2
TXD2
UART2
RXD3
UART3
+5V
XIO_SEL_NANDFLASH
XIO_SEL_NORFLASH
MPIO24_SEL_NOR_NAND
IDE1_DD(15)
IDE1_DD(15:0)
IDE1_DMARQ
RESET_IDE1n
+3V3
BE_DATA_WR
RXD2
MPIO1_BE_IRQn
CTS2
RESET_BEn
+3V3 +3V3
IDE1_DD(7)
IDE1_DD(8)
IDE1_DD(6)
IDE1_DD(9)
IDE1_DD(5)
IDE1_DD(10)
IDE1_DD(4)
IDE1_DD(11)
IDE1_DD(3)
IDE1_DD(12)
IDE1_DD(2)
IDE1_DD(13)
IDE1_DD(1)
IDE1_DD(14)
IDE1_DD(0)
TR 09003_001
150403

Table of Contents

Related product manuals