EasyManua.ls Logo

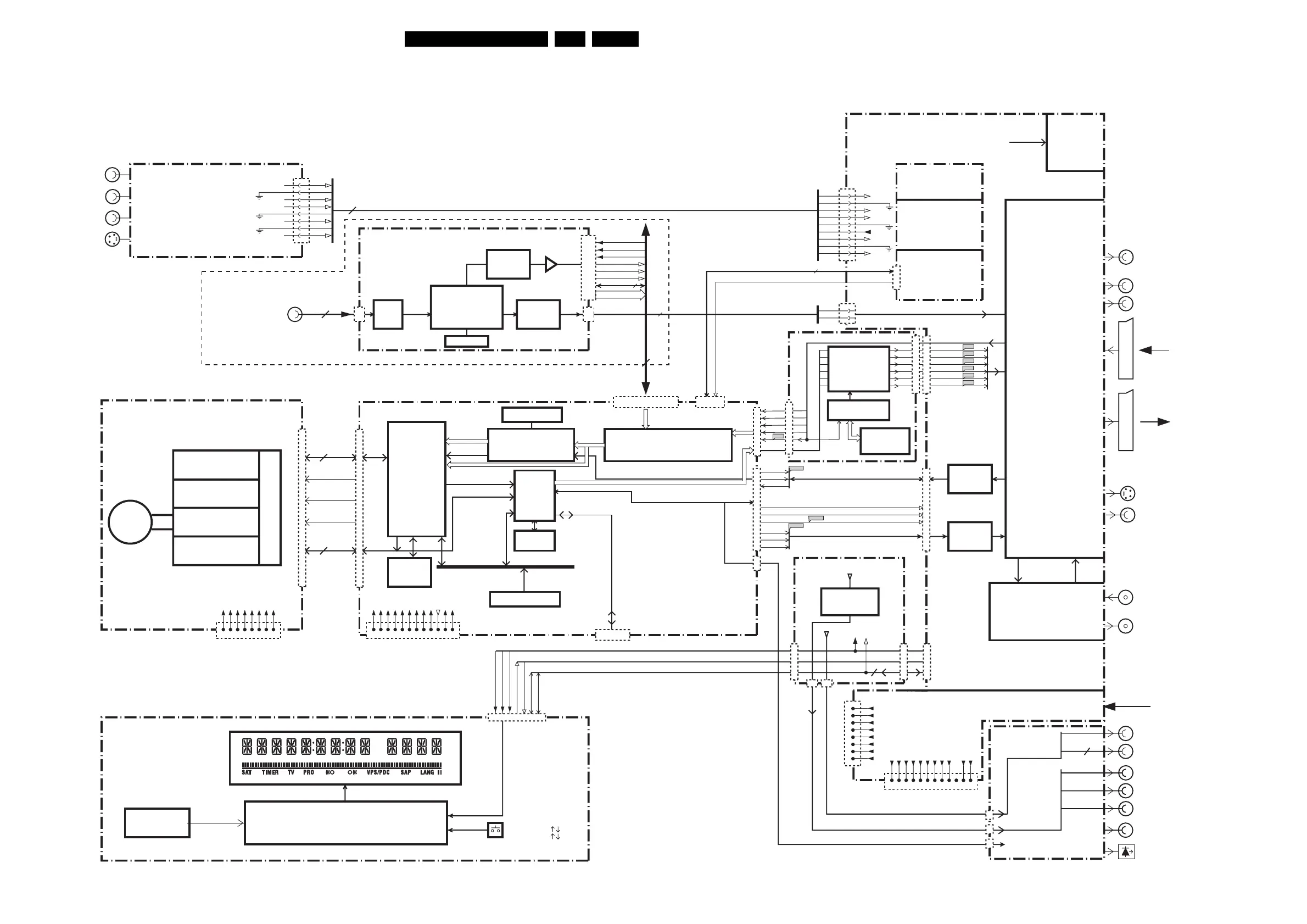
Philips DVDR75/001 - 6. Block Diagrams, Waveforms, Wiring Diagram.; Overall Block Diagram Digital Board 1.5 Empress

Philips DVDR75/001
260 pages
Print Icon
To Next Page IconTo Next Page
To Next Page IconTo Next Page
To Previous Page IconTo Previous Page
To Previous Page IconTo Previous Page
Loading...
Block Diagrams, Waveforms, Wiring Diagram.
EN 89DVDR70 & DVDR75/0x1 6.
6. Block Diagrams, Waveforms, Wiring Diagram.
Overall Block Diagram Digital Board 1.5 Empress
FRONT
Analog input
FRONT
Digital Video input
IEEE 1394
VSM_UART1
IRESET_DIG
CVBS-RGB-Y/C-YUV
AUDIO PCM I2S
SPDIF
AE_WCLK
AE_BCLK
AE_DATAI
MUTEN
AD_ACLK
AUDIO ENCODER I2S
YUV-YCVBS/C
ANALOG AUDIO L/R
ANALOG AUDIO VIDEO
BE_FAN
+3V3
D_CVBS
D_C
C_Y
D_R
D_G
D-B
A_R
A_B
A_G
A_C
A_YCVBS
+5V
RESETN_BE
BE_LOADN
S2B
FRONT-END I2S
4
9
(DATA+CONTROL+PSU)
DVD+RW ENGINE AV2
TRAY CONTROL
SERVO
READ
WRITE
DISC
PSU
INFRA RED
EYE
DISPLAY & CONTROL
PSU
IPOR_DC
I2C
2
CLOCK &
BACKUP
TUNER
INPUT/OUTPUT
PROCESSING &
SOURCE
SELECTION
DAC
CONTROL
uP
P50
FAN
12V
DC
OPTIONAL
INTELLIGENT
CONTROL
ANALOG BOARD
MAINS
AC
DIGITAL PCB
ENGINE
5
DATA
&CONTROL
LASER
1933
1932
1
1234567
2
3
4
5
6
7
8
+3V3
+3V3
+3V3
+3V3
GND
GND
+5V
+12V
GND
GND
-5V
+12Vstby
-Vgnstby
SCL
SDA
INT
POR_DC
5STBY
1
2
4
6
8
9 101112
AE_xCLK
AD_xCLK
F4712
F4714
F4716
F4718
F4720
F4722
2
1
AFCRI
AFCLI
CVBSFIN
CFIN
YFIN
3
4
5
7
8
9
8
1402
1922
1901
1500
1942
1960
1947
1986
1900
1943
1910
42853910
1602
1600
4
1501
1234567
+3V3
+5V
GND
GND
GND
+4V6E
-5V
+12V
8
1000
S-VIDEO
CVBS
AUDIO R
AUDIO L
AFCRI
ANA_R
ANA_L
AFCLI
CVBSFIN
8SW
CFIN
YFIN
7
+12V
DV_HS_OUT
DV_VS
DV_CLK
VSM_UART2
YUV(7:0)
4
4
60
ADC
1
2
3
4
5
6
7
8
9
1
4
12
14
16
18
20
22
1
+3V3
+5V
GND
GND
GND
+4V6E
-5V
+12V
POWER
OPEN/CLOSE
PLAY
STOP
RECORD
LEFT/RIGHT
TRACK
CHANNEL
TV GUIDE
FRONT PROCESSOR
AD_DATAO
AD_WCLK
AD_BCLK
NOT USED IN DVDR70
uP SUB BOARD
MULTI-MODE SOPS
10
DIGITAL PCB 1.5/1.9
VSM
Stream
Manager
SDRAM
MPEG VIDEO
ENCODING
EMPRESS
SDRAM
VIDEO INPUT
PROCESSING
MPEG
AV
DECODER
+ HOST
(Sti5519)
2MB
SDRAM
ANAL.VIDEO
DIG. AUDIO
RS232
SERVICE
I2S
S2B
FRONT-END I2S or //
EMI BUS
1900
1901
1601
1603
1100,
1101
PSU
1
2
4
6
8
1234567
+3V3
+3V3
+3V3
+3V3
GND
GND
GND
ION
+5V
+12V
8
1
91011
GND
-5V
12
DIG.VIDEO
VIDEO MPEG2
AUDIO
20
21
18
2
4
3
7
9
11
12
14
22
20
18
16
14
1946
Y
Cb
Cr
AUDIO DIGITAL
COMP. VIDEO
OUT
ANTENNA INPUT
TV OUT
DVIO 1.8
PHY
LINK
SDRAM
WRAPPER
DV CODEC
AUDIO DAC
AUDIO OPTICAL
IO EXTENSION
BOARD
DAOUT
2
1604
DAOUT
2
1920
1923
G LINK IR OUT
G LINK UART
IR_OUT
2
GLINK_RXD
GLINK_TXD
DATA ACQUISITION
OSD GENERATION
OSD
INSERTION
12
14
16
18
20
22
U21
EPG
PROCESSING
U24
1
3
5
7
9
U26U25
OSD
INSERTION
U20
PSU
I2C
U23
EPG BOARD 2/2
EPG
BOARD 1/2
GLINK
F4709
S-VIDEO
SCART II
AUX-
I/O
SCARTI
TO TV
- I/O
CVBS
AUDIO DIGITAL
FOR DVDR70/75
AUDIO L/R
FOR DVDR80
FOR DVDR80
ONLY FOR
DVDR80
FLASH 4/6MB
YUV
AD_ACLK
TR 17001_001
2021003

Table of Contents

Related product manuals