EasyManua.ls Logo

Philips DVDR75/001 - DVIO Board: uP-Part

Philips DVDR75/001
260 pages
Print Icon
To Next Page IconTo Next Page
To Next Page IconTo Next Page
To Previous Page IconTo Previous Page
To Previous Page IconTo Previous Page
Loading...
EN 134DVDR70 & DVDR75/0x1 7.
Circuit Diagrams and PWB Layouts
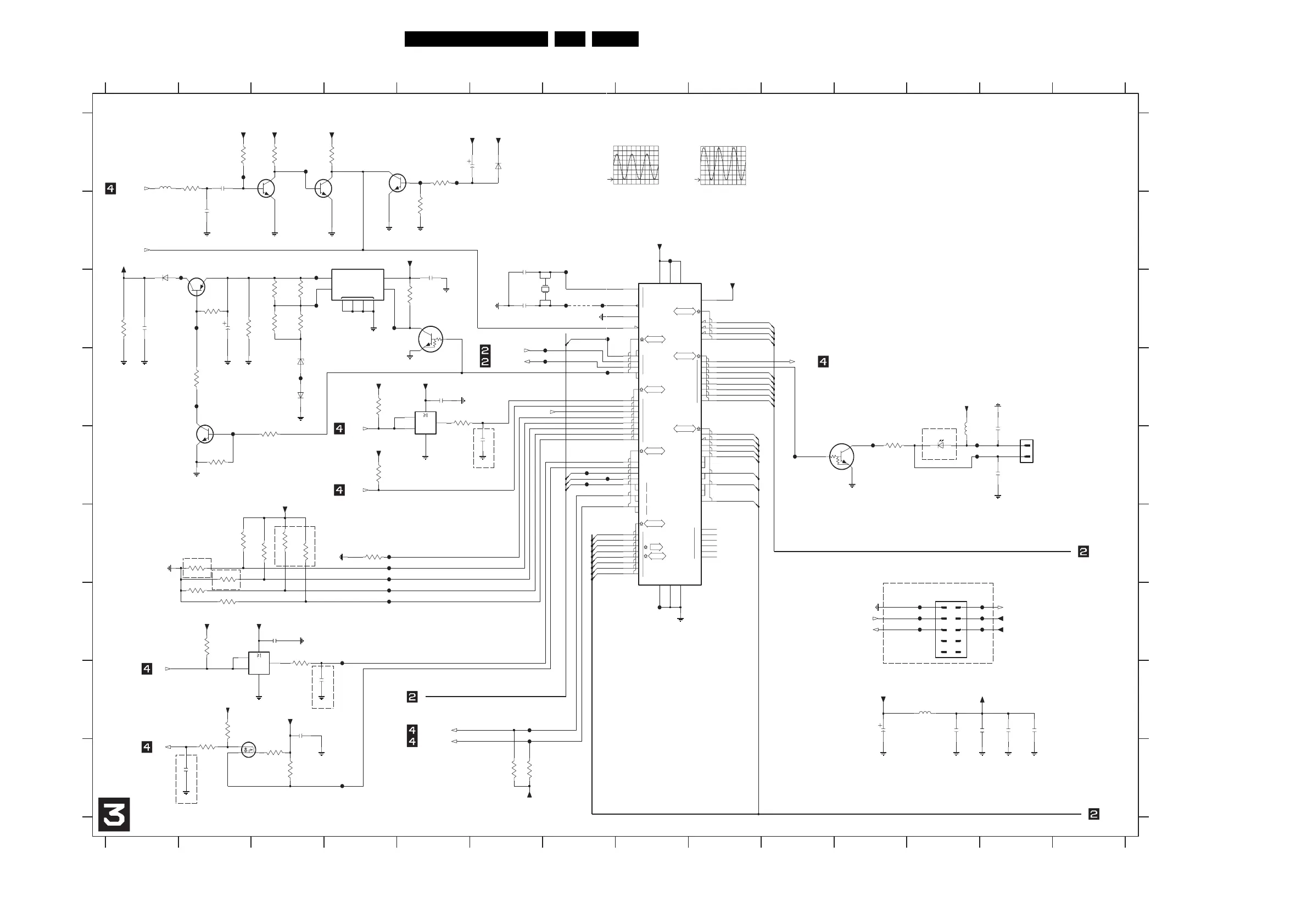
DVIO Board: uP-Part
0
TO01
TO00
P0<0:3>
71
70
73
WR
WAIT
ASTB
1
ANI
0
RESET
RTP
1
2
ADR
P5<0:7>
P3<0:7>
P4<0:7>
XTAL
2
1
DATA
3
4
6
P1<0:7>
3
2
5
4
5
6
7
2
1
0
P2<0:6>
TI
TI
TI
TO
TO
TO
0
1
2
SCK
SI
SO
INTP4
INTP5
INTP6
INTP7
TI000
TI010
TO001
AVREF
TEST
TOFF7
3
2
1
72
75
74
TO
P6<4:7>
RD
0
INTP
ADTRG
5
4
3
7
7
6
RXD01
TXD00
RXD00
TXD01
F829 A5
F830 A2
F831 D2
F837 C2
F0406 G13
F800 B7
F839 E2
F801 C7
F802 E11
F803 E10
7810 B2
7811 E1
F0301 E13
6802 D3
6803 C1
6804 A6
F817 E7
F818 E7
F819 C7
F820 E7
F822 F4
F823 F4
F824 F4
F825 G4
F826 G4
F827 A3
7806 C4
7807 G2
F838 C2
F833 C3
F834 D3
F835 C4
7809 D5
3829 H2
3831 D4
3832 E4
F0302 E13
F0401 G12
F0402 G13
F0403 G12
F0404 G13
F0405 G12
3839 D2
5800 E12
F804 G4
F805 B8
F811 C7
F812 G8
F815 H6
6801 D3
3813 F3
3814 C2
3815 C3
7800 E11
7801 B4
7802 C8
7803 A4
7804 A4
7805 A3
3822 G2
3823 C3
F832 C3
F836 A5
7808 H2
3828 D5
3800 E11
3801 C1
3802 B5
3833 I6
3834 I6
3835 E3
3836 E2
3837 I3
3838 A2
3809 C5
3810 F2
To front DV input PCB
F806 I4
F808 C7
F809 D7
F810 D7
5801 H12
F816 H6
6800 E12
3812 F3
2807 H11
2808 H12
2809 H12
3816 C3
3817 A3
3818 A5
3819 A4
3820 A2
3821 C2
2817 H3
2818 H3
not used
only for development
not used
3824 C3
3825 G3
1%
3827 I3
2822 B2
C
D
E
3803 F4
3804 F2
3805 F2
3806 G2
3807 G2
3808 C7
C
D
not used
uP- Part
5802 A1
3811 F3
2806 C5
2810 H13
2811 C1
2812 H13
2813 A2
2814 A5
2816 G3
8910
not used
234
2819 I2
3826 I2
2821 E6
B
F
G
H
I
A
B
1%
1%
2802 C6
2803 E13
2805 C2
6 7 11 12 13 14
156
1%
11 12 13
2820 D5
A
not used
not used
45
2804 E13
not used
not used
to be 1%
GND
123
78910 14
E
F
G
H
I
1800 C6
1903 E13
1904 G12
2801 B6
GND
F0406
3V3_uP
3837
10K
3K9
3824
F805
1
2
3
5
4
74LVC1G32
7807
2814
22u
F803
10K
3817
100n
2809
VPP
F808
22K
3802
F815
7803
BC847BW
2K2
3839
6M
CX-5F
GND
5800
3V3_uP
1800
16
10
24
9
42
41
40
F801
53
54
55
56
36
39
11
12
13
14
15
63
64
1
2
3
4
5
6
7
8
48
49
50
51
52
57
58
59
60
61
62
26
17
18
19
20
21
22
23
45
46
47
44
37
38
33
32
31
30
29
28
27
Φ
CPT
UPD78F0988A
7802
35
34
25
43
3806
10K
GND
3833
10K
F829
F827
VPP
F830
3V3_uP
100R
3826
3V3_uP
F817
3815
330R
BAS316
6804
3V3_uP
3835
1K
GND
2810
3832
10K
GND
3V3_uP
100n
F802
GND
F812
F833
BC847BW
7805
34
56
78
9
F839
RF
1904
1
10
2
47K
3820
F838
GND
3V3_uP
GND
7804
+12V
GND
BC847BW
10K
3804
1K
GND
F832
GND
10K
3818
3816
F823
100n
2804
F824
2805
47u
F811
F0301
100n
7800
PDTC144EU
2806
GND
F0403
22p
2817
F806
1903
PH-S
1
2
GND
10K
3834
F837
F825
100n
2813
GND
3808
3805
10K
3V3_uP
10K
3801
F0404
GND
VPP
BAS316
6803
F0302
GND
F0401
GND
3V3_uP
10n
2811
1K
3819
3V3_uP
3825
100R
GND
10K
3803
3822
100K
GND
2802
3836
4K7
F826
27p
GND
F820
F804
5801
3800
330R
F0405
100MHZ
7806
PDTC144EU
BZX384-B5V1
6801
GND
TLMH3100
6800
GND
F810
F831
F836
3V3_uP
3V3_uP
2820
100n
2821
22p
2801
27p
100R
3828
2812
100n
GND
47u
2807
F819
GND
F809
GND
F800
BC857BW
10K
3811
GND
7810
10K
1K
3823
F835
10K
3812
3810
3813
10K
F818
GND
6802
BAS316
GND
10K
3807
100n
2808
ADJ
4
GND
2367
INHIBIT
5
VIN
81
VOUT
F816
GND
LM2931D
7801
3829
47K
GND
7811
BC847BW
7808
BSH111
GND
10K
3827
1K
3838
2818
100n
F834
F0402
100n
2803
3V3_uP
4K7
3814
3821
10K
100K
3831
GND
3V3_uP
3V3_uP
GND
3V3
GND
3809
10K
100n
2816
3V3_uP
GND
2819
22p
2
3
5
4
5802
10u
7809
74LVC1G32
1
F822
1n
2822
PD(6)
PD(5)
PD(4)
PD(3)
PD(2)
PD(1)
PD(0)
PD(0:15)
IOR
RWZ
CS
INT
{CS,RWZ,IOR,INT}
RESETn
PD(8)
AD(6)
AD(5)
AD(4)
AD(3)
AD(2)
AD(1)
A_MUTE
RESETn
RESET_FM
PD(7)
+5V
RXD
CTSN
ISPN
AD(1:10)
AD(10)
AD(9)
AD(8)
AD(7)
PD(15)
PD(14)
PD(13)
PD(12)
PD(11)
PD(10)
PD(9)
VCTL
+5V
TXD
BUFENn_AUD
BUFENn_VID
RESTB
DV_STATUS
RESET_FM
RXD
TXD
TR03016_001
090702
A: DC, 500mV/Div
50ns/Div
F800
A: AC, 500mV/Div
50ns/Div
F801

Table of Contents

Related product manuals