EasyManua.ls Logo

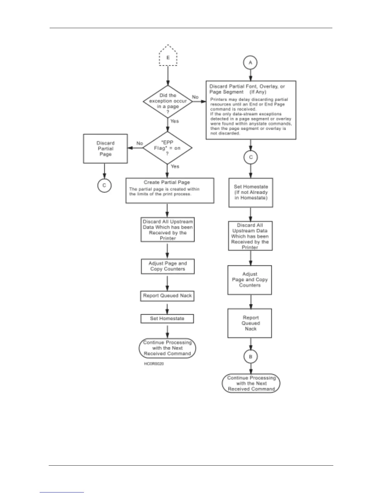
Printronix S828 - Figure 15. Exception Handling Control (Part 2 of 3)

Printronix S828
424 pages
Print Icon
To Next Page IconTo Next Page
To Next Page IconTo Next Page
To Previous Page IconTo Previous Page
To Previous Page IconTo Previous Page
Loading...
ProgrammerManual PTXS828
Chapter5IPDSProgrammingInformation 147 260071001A
Figure 15. Exception Handling Control (Part 2 of 3)

Table of Contents

Related product manuals