EasyManua.ls Logo

Procom DVS-21 - Page 76

Procom DVS-21
131 pages
Print Icon
To Next Page IconTo Next Page
To Next Page IconTo Next Page
To Previous Page IconTo Previous Page
To Previous Page IconTo Previous Page
Loading...
User Guide
DVS-21
02/2018 • V.1.0 L. Wolle
76/131
© 2017 ProCom
®
Professional Communication & Service GmbH • Technical changes reserved.
Message duration
Specification of the precise duration of the recording (Unit = value x 50, 100, 150
or 200ms)
In the event of a permanently pending start criterion, a renewed playback takes
place after this time. If the start criterion falls away, the current playback is ended
only if the Message duration and Repetition rate conditions are fulfilled.
Repetition rate
Number of automatic repeats
(Non-functional in the case of a permanently pending start criterion!)
Interval time
Pause between automatic repeats (unit = value x 50ms)
Special functions
Flag (NAND)
[IN] The program can be turned off by this flag or switching on can be prevented.
Flag (OR)
[IN] The program can be switched on by this flag.
Flag (OUT) 1/2
[OUT] The flag is switched on if the program is activated. Further programs can be
activated thereby for adaptation to own requirements.
Input Busy flag
[IN] The program is set to the Busy status.
There are situations in which not all programs recognize the status automatically.
In these cases, the status must be transferred explicitly.
Output flag with alarm
preselect keying
[OUT] Flag starts linked programs via its OR Flag
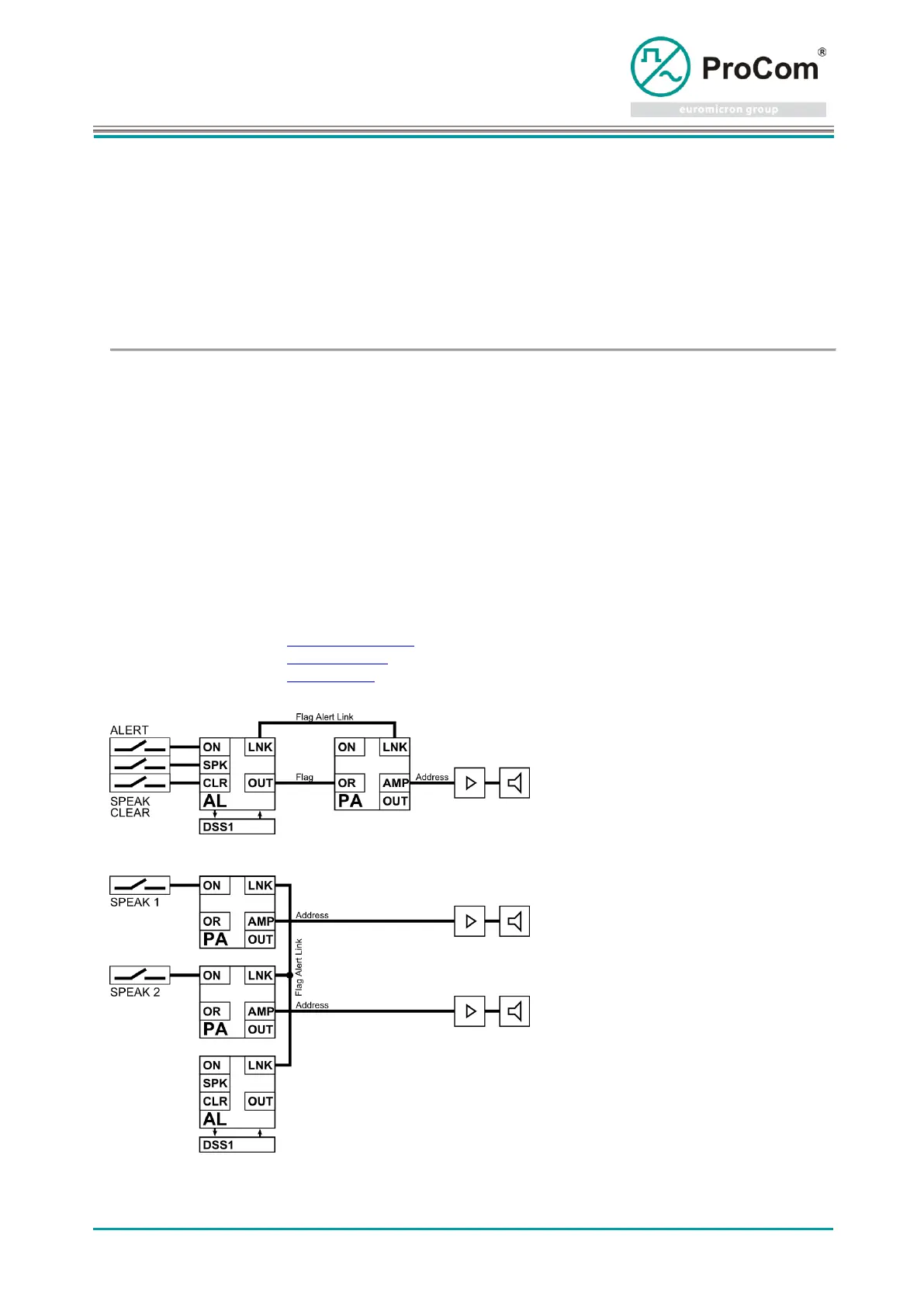
Programming examples (see Menu Help - Examples)
Legend
AL
PA
SW
AF-SW
Flag Alert Link
-
-
-
-
-
Alarm lead 2
PA Public address
Contact switch
AF switching
Alarm flag/Lead flag
Example 1: Alarm function with manual
voice input
Programming example: DSS1_PA_Alarm_1
Announcement with chime
Programming example: DSS1_PA_Gong_1
- Targets with fixed assignment
- Chime permanently programmed

Table of Contents