EasyManua.ls Logo

Sharp MX-M266N - Page 43

Sharp MX-M266N
311 pages
Print Icon
To Next Page IconTo Next Page
To Next Page IconTo Next Page
To Previous Page IconTo Previous Page
To Previous Page IconTo Previous Page
Loading...
MX-M316N ADJUSTMENTS AND SETTINGS 5 – 3
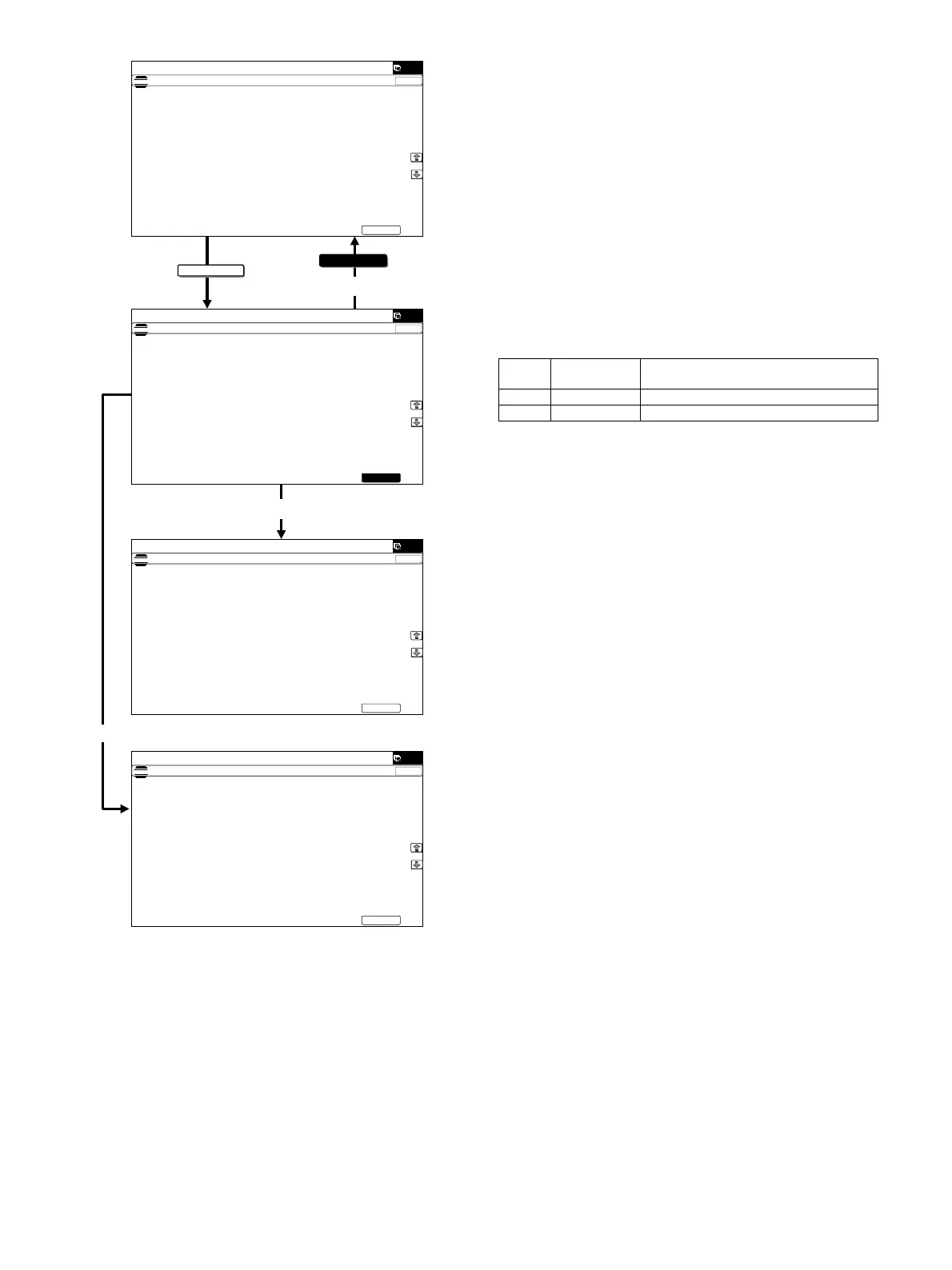
4) Close the front cabinet.
5) When [EXECUTE] key is pressed, [EXECUTE] key is high-
lighted (in black) and the developer adjustment is started. (The
adjustment is automatically performed for 3 minutes.)
6) When the developer adjustment is completed, [EXECUTE] key
returns to the normal state (in white), and the developer adjust-
ment value is displayed.
CAUTION: If the operation is interrupted within 3 minutes, the
adjustment result is not reflected.
When [EXECUTE] key is pressed during the operation,
the operation is stopped and [EXECUTE] key returns to
the normal display.
If [EE-EU] or [EE-EL] is displayed, setting of the refer-
ence toner density control value is not completed nor-
mally.
Troubleshoot the cause, remove the cause, and per-
form setting again.
7) Cancel SIM25-2 with [CA] key.
CAUTION: When not replacing the developer, do not execute
SIM25-2.
Abnormal end
6,08/$7,21 12
&/26(
7(67
$8720$7,&'(9(/23(5$'-8670(17

(;(&87(
$7'(9($'- 
ǂǂǂ6,08/$7,21ǂǂ12
&/26(
7(67
$8720$7,&'(9(/23(5$'-8670(17


(;(&87(
7&6
ǂǂǂ6,08/$7,21ǂǂ12
&/26(
7(67
$8720$7,&'(9(/23(5$'-8670(17


(;(&87(
$7'(9($'-
EXECUTE
EXECUTE
or INTERRUPT
ǂǂǂ6,08/$7,21ǂǂ12
&/26(
7(67
$8720$7,&'(9(/23(5$'-8670(17


(;(&87(
7&6(((/
Adjustment completed
Error
display
Error name Detail of error
EE-EL EL abnormality Sensor output level than 78
EE-EU EU abnormality Sensor output level over 178

Table of Contents

Other manuals for Sharp MX-M266N

Related product manuals