EasyManua.ls Logo

SIGLENT SDS1102CML - Troubleshooting Flowchart

SIGLENT SDS1102CML
61 pages
Print Icon
To Next Page IconTo Next Page
To Next Page IconTo Next Page
To Previous Page IconTo Previous Page
To Previous Page IconTo Previous Page
Loading...
SIGLENT
SDS1000CML/CNL/DL Service Manual 45
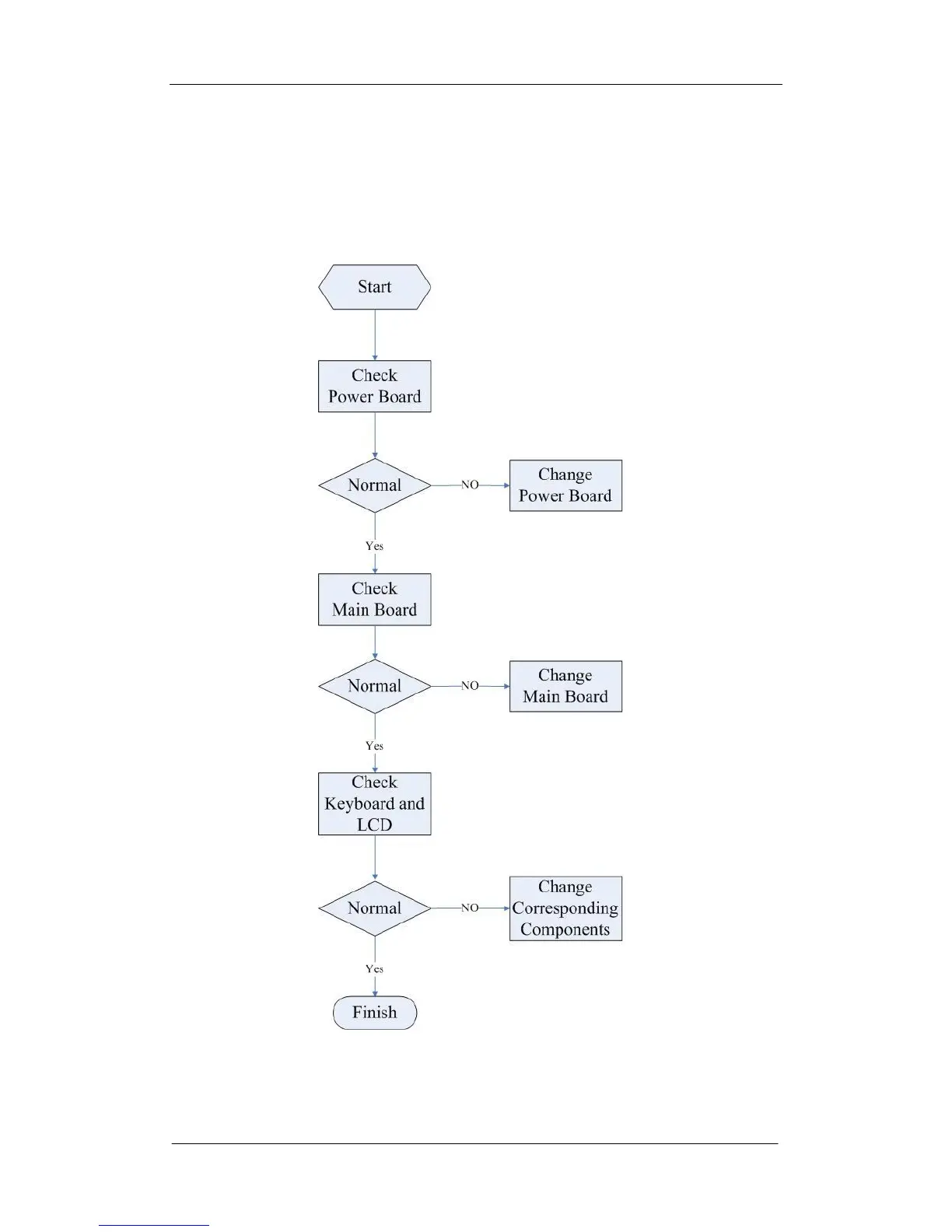
Troubleshooting Flowchart
The following flowchart describes how to troubleshoot the oscilloscope,
making it easy for you to understand the troubleshooting procedures at first
view.
Figure 6-2 Troubleshooting flowchart

Other manuals for SIGLENT SDS1102CML

Related product manuals