EasyManua.ls Logo

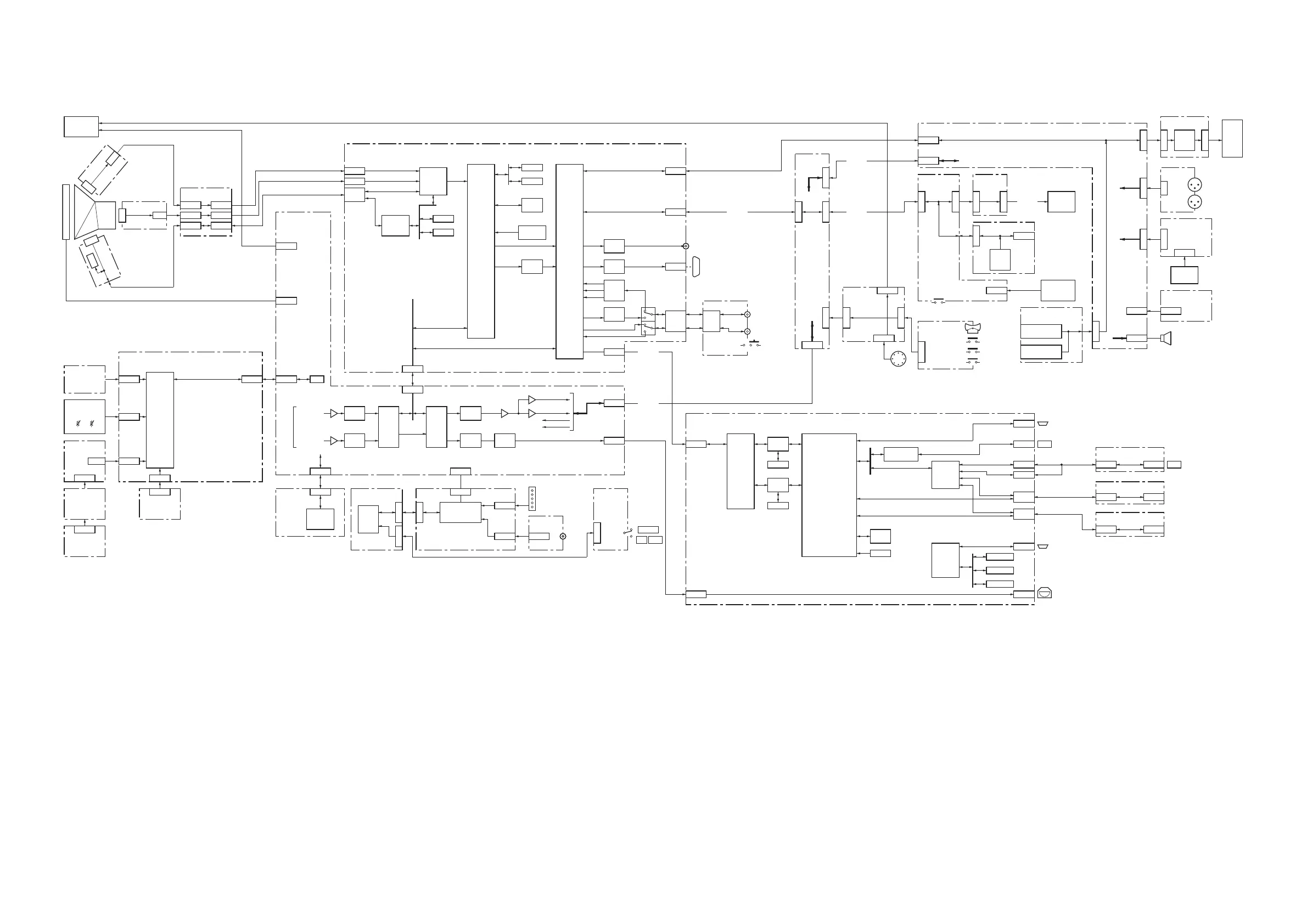
Sony PMW-EX280 - Section 6 Block Diagrams; Overall Block Diagram

Sony PMW-EX280
134 pages
Print Icon
To Next Page IconTo Next Page
To Next Page IconTo Next Page
To Previous Page IconTo Previous Page
To Previous Page IconTo Previous Page
Loading...
Section 6
Block Diagrams
Overall
CN102
CN101
SW-1573
SHUTTER SW
CN103
AUDIO LEVEL
CN102
SW-1577
CN101
SWC-54(1/2)
IC200
INSIDE
u-COM
ZEBRA
ASSIGN3
FULL AUTO
PICTURE PROFILE
AUDIO IN
AUDIO SELECT
PEAKING
ASSIGN4
CN103
AU-342
ADC
ADC
IC302
IC303
IC300
IC301
INT MIC
EXT IN
(1ch,2ch)
FPGA
(ANDA)
IC501
CN201
DSP
IC601
DAC
DAC
IC402
IC401
MUTE
IC404
IC405
IC406
INT MIC
EXT IN
(SP)
(HEADPHONE)
CN104
CN200
CN2400
CN001 PROCESS
IC200
CAMERA
(RISE)
FLASH
IC708
SDRAM
IC700
CAMERA
CONTROL
(SUN)
IC702
IC900
BASE
BAND
(T-ONE)
IC1201
FLASH
IC1200
SDRAM
IC1101
DDR
IC1100
X2
IC1405
54M VCXO
IC1401
PLL
IC1700
FPGA
(ANDV)
IC805
A/D
CN2402
IC1500
HDMI
IC2201
SDI P/S
IC1600
D/A
CN1500
CN2201
CN2200
SDI OUT
HDMI OUT
CN100
CN101
S100
IO-255
VIDEO_OUT/
GENLOCK_IN
TC_IN/TC OUT
IN_OUT
CN2301
CN2300
CN102
CN104 CN101
IF-1182
(HN-387) (HN-404)
CN100
CN102
REMOTE
CONTROL
SENSOR
IC100
CN101
S100
ZOOM
(H/L/OFF)
RM-238
CN100
CN101
DR-670
(HN-403) CN400
CN401
EVF
MODULE
PANEL_LOCK
(HALL EFFECT SW)
IC101
PANEL_CLOSE
(HALL EFFECT SW)
IC102
(HN-398)
ZOOM/REC_SW
MODULE
CN101
CN103
VR-350
RV100
S100
S101
S102
ZOOM
REC
REC REVIEW
EXPANDA FOCUS
CN100
CN102 SPEAKER
CN403 CN100
DET-55
PANEL
REVERSE
S100
FP-179
CN100
NIGHT SHOT LED
TALLY LED
CN100
INT MIC
(FRONT)
AXM-48
CN101 CN402
CN100
FPGA
IC201
CN300
IF-1188
COLOR
LCD
DPR-343
CN2600
(HN-384)
(HN-386)
IC100
FPGA
(CAVS)
IC700
VBS1(L)
DDR
IC801
IC500
VBS2(U)
DDR
IC601
IC1000
(DIABLO)
T-ONE/IMX/DSP/
CODEC I/F
CN1100
i LINK
CONTROLLER
IC1300
(USB)
CN1300 HDV/DV(i.LINK)
SWC-54(2/2)
CN300 CN301
SLOT A
(EXPRESS CARD)
EC-75
CN100 CN101
SLOT B
(EXPRESS CARD)
CN1400
IC1301
USB/PCI
I/F
CN1401
SYSTEM
CONTROL
(MELON)
IC2101
CN2200
FLASH
IC2007
SDRAM
IC2006
CN2500
USB(Service)
CN2400
RE-300
CN200
CN801
POWER
SUPPLY
RE-298
POWER
u-COM
(CROWN)
CN200CN202
CN102
RE-299
CN200
POWER SUPPLY/
DC CONTROL
CN100
CN101 CN100
DC-167
DC IN
PSW-97
CN100
S101
POWER
ON OFF
DCP-56
DDR2
X2
IC1001
IC1002
FLASH
IC1101
CN800
CH-1 CH-2
BATTERY
KSW-62
CN1
CN2
AUDIO IN
CH-1
AUDIO IN
CH-2
A/V MULTI
Overall
EPROM
IC2201
IC202
RTC
IC1700
CMOS
ND OPTICAL FILTER
R
BI-202A
CN1
CMOS
B
BI-204A
CN1
CMOS
G
BI-203A
TEMP
CN300
CN100
CN200
CN301
CN101
CN201
HN-399
CN005
CN003
CN100
CN100
CN101
GAIN
WHIT BAL
SW-1579
MENU
CANSEL
SW-1578
SEL/SET
CN100
CN104
CN104
SW-1559
AWB
CN101
CN102
CN101
CN102
CN104
CN103
CN-3540
LENS
BOARD
CN100
CN101 HEADPHONE
RM-237
KSW-61
CN404
CN3CN101
CN2501
CN2502
IO-254
CN100 CN101 OPTION
LENS REMOTE
ASSIGN5
FLD
HD
VD
IC2104
SYNC_
SEP
Genlock
TC_OUT
TC_IN
VIDEO
PMW-200/PMW-EX280
6-1

Table of Contents

Related product manuals