EasyManua.ls Logo

Ssl Matrix - Page 123

Ssl Matrix
156 pages
Print Icon
To Next Page IconTo Next Page
To Next Page IconTo Next Page
To Previous Page IconTo Previous Page
To Previous Page IconTo Previous Page
Loading...
D
D
i
i
a
a
g
g
n
n
o
o
s
s
i
i
n
n
g
g
F
F
a
a
u
u
l
l
t
t
s
s
It is always sensible to check external equipment first (unless the fault is obviously within the console such as a faulty pot or
switch). Matrix spends the majority of its life in a stationary position, whereas microphones, their cables and effects devices etc.
are constantly on the move, and hence are much more likely to incur damage.
Once you have established that the problem lies within the console, you need to determine whether the problem is due to an
operational error, or hardware failure. The most common, and easiest to solve, problems are operational errors, and you should
eliminate these first. Refer to the relevant section in this manual, and ensure that you have followed the correct procedure.
If you have confirmed that the problem is neither due to external equipment or operational error, then you possibly have a
hardware fault. In most cases, a fault can be located in minutes, with little technical knowledge. However, ensure that you read
the paragraphs on Replacing Modules later in this section before attempting any maintenance.
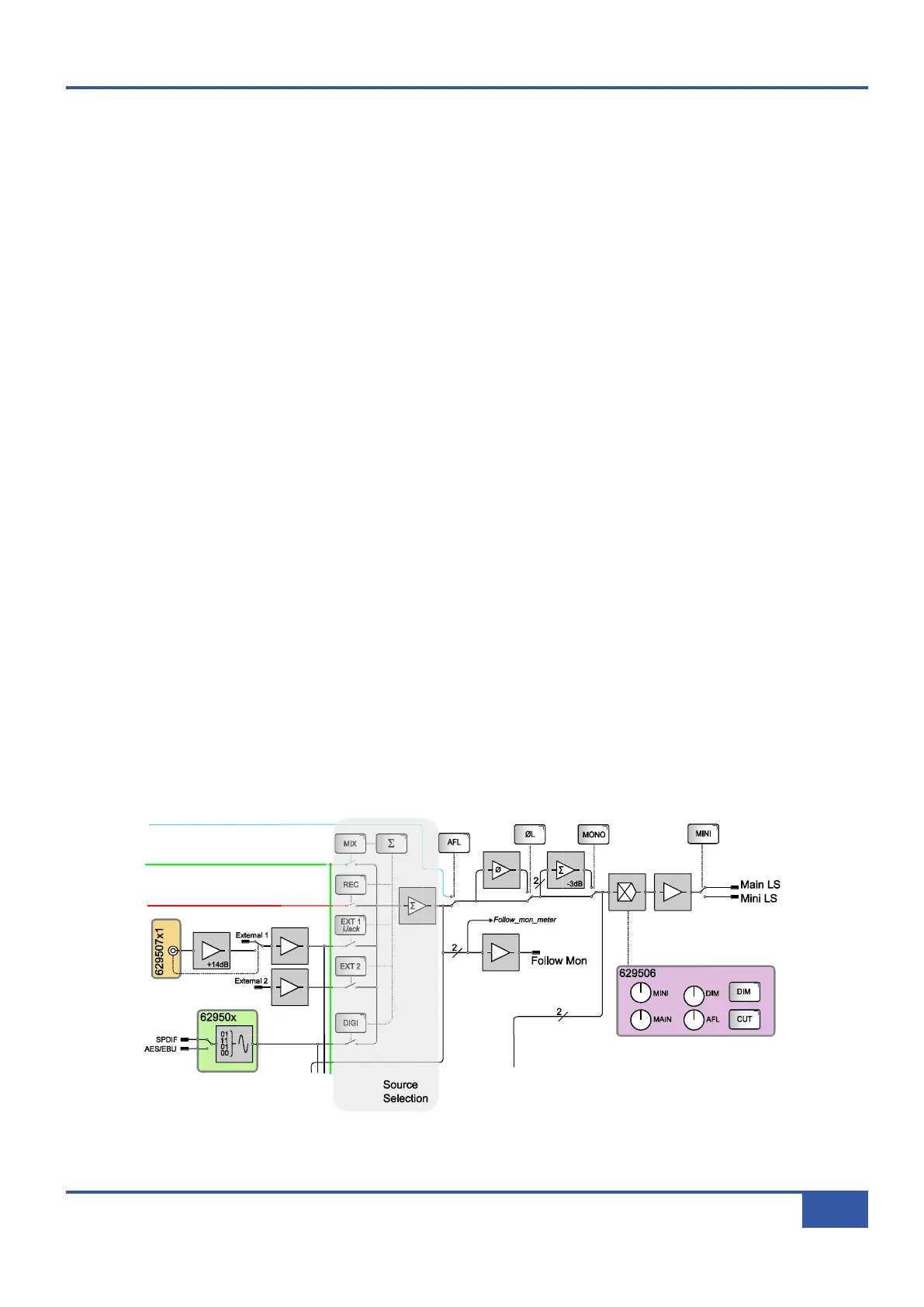
The key to correctly diagnosing a hardware fault is to understand the console’s signal flow. Block diagrams detailing audio signal
flow, digital control bus structure and power wiring, can be found at the end of this section.
Hardware faults can be defined as one of three types: Audio, Control, or Power.
Audio Faults
Audio faults will most likely manifest themselves as either partial or total signal loss, or distortion of the audio signal.
Referring to the Matrix Hardware Signal Flow Block Diagrams, you can see that there are many possible signal paths through the
console. Logical routing, and monitoring of signals at different points, will enable you to easily locate the faulty module.
To give an example of an audio fault, examine the following problem. By working through this example you will see the basic
principles of fault finding at work.
You have several channels, all centre panned, routed to the REC bus. When monitoring the Rec Bus you notice that the audio
can only be heard on the left main and mini monitor outputs. Once you confirmed the external connection to the console your
first step is to refer to the Matrix Hardware Signal Flow Block Schematic. From this you will see that channel strips output passes
through several stages of hardware before reaching the monitors.
We can start to isolate the problem by checking the signal path halfway through the chain.
Looking at sheet 2 of the signal flow diagram we can see that the audio source for the monitors is selected on the 629515
assembly. Route an alternative stereo source to the monitors, such as EXT 1.
Appendix G - Service
115
Matrix Owner’s Manual

Table of Contents