EasyManua.ls Logo

TDSi DIGIgarde PLUS - User Access Verification Flowchart

TDSi DIGIgarde PLUS
71 pages
Print Icon
To Next Page IconTo Next Page
To Next Page IconTo Next Page
To Previous Page IconTo Previous Page
To Previous Page IconTo Previous Page
Loading...
Standalone Mode
DIGIgarde PLUS User Guide
Copyright
©
2012 TDSi Last Change
Page 42 13 May, 2016
5.2
5.25.2
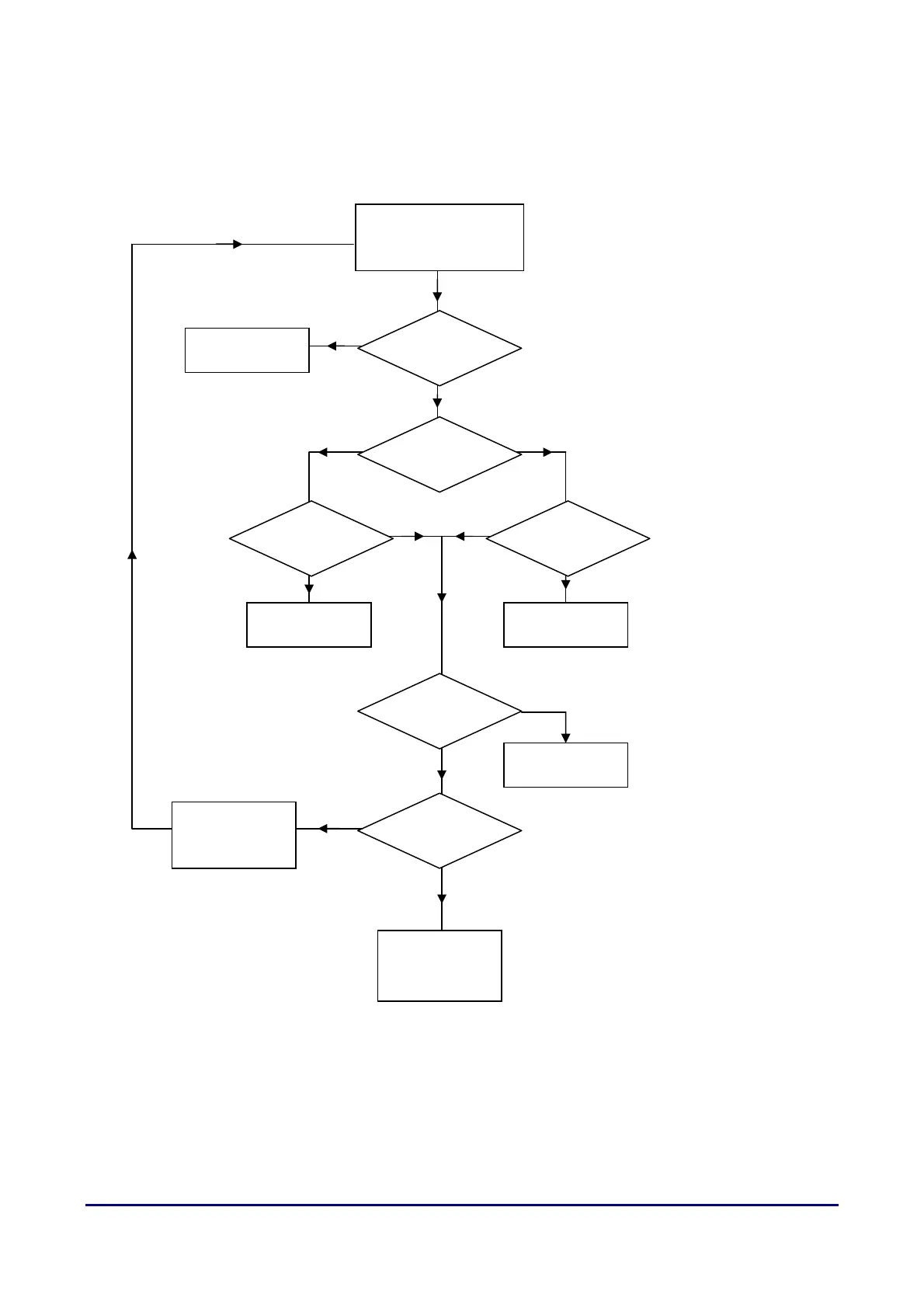
5.2 User Access Verification Flowchart
User Access Verification FlowchartUser Access Verification Flowchart
User Access Verification Flowchart
User attempts to gain
access at DG+ by
FP/ID/PW/RF
User verified?
Individual
or Group Time Pattern
active?
Does the user have
Use
GRP TP enabled in account?
(see page 46)
Is
user’s group allowed
access at this time?
Is user allowed
access at this
time?
Is the user permitted access
during the user’s individual or
group time patterns?
(see page 39)
Access denied
“Period deny”
Access denied
“Period deny”
Is user’s group
in Access
Combination?
Has a user
from all required groups
been verified?
Access granted/
door unlocked
“Thank you”
Access denied
“Please Try again”
User from other
group(s) in access
combination must
be verified
User’s group must be listed in
access combination (Comb
1-10) either individually or
with other groups.
(see page 47)
Have users from each of the
required groups in Access
Combination been verified?
Next user
Yes
No
No
Yes
Yes
No
No
Yes
Yes
No
No
Yes
Access denied
“Invalid group”
Must use group verification
method if Use GRP VS is set
to Y(es), otherwise use
individual VERType.
(see page 47)

Table of Contents

Other manuals for TDSi DIGIgarde PLUS