EasyManua.ls Logo

Tektronix TG8000 - Page 193

Tektronix TG8000
498 pages
To Next Page IconTo Next Page
To Next Page IconTo Next Page
To Previous Page IconTo Previous Page
To Previous Page IconTo Previous Page
Loading...
AVG7 Analog Video Generator module
AVG7 module
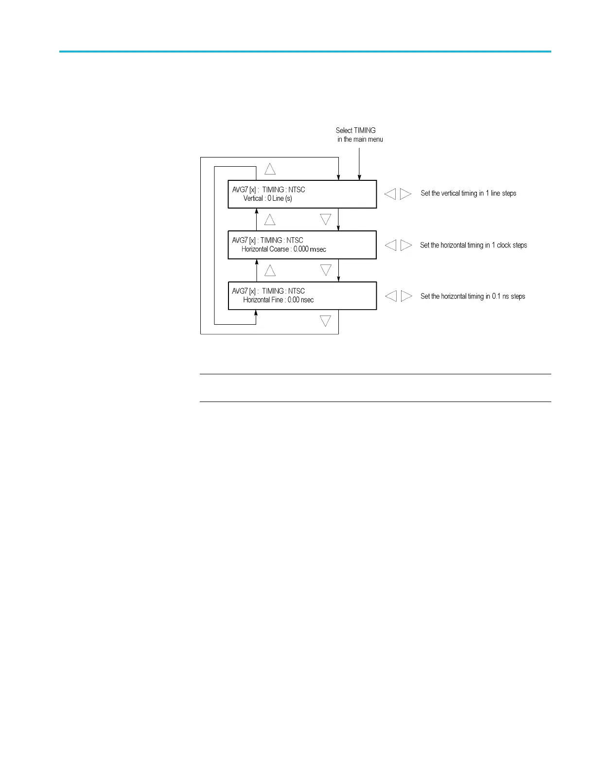
TIMING submen
u
Use this menu to
adjust the timing offset of the output signal relative to the internal
reference signal (frame reset signal). Use the up ()ordown() arrow button to
scroll through the menu items. The following gure shows the TIMING submenu.
Figure 3-23: AVG7 module TIMING submenu
NOTE. You can reset the timing offset to zero by pressing the left ()orright()
arrow buttons simultaneously.
Vertical. Sets the vertical timing offset. Use the left ()orright() arrow
button to change the timing offset. You can set the value from -1 to +1 frame of
the selected signal format in 1 line steps.
Horizontal coarse. Use the left ()orright()arrowbuttontoadjustthecoarse
horizontal offset. You can set the value from -1 to +1 line of the selected signal
format in 1 clock (18.5 ns) steps.
Horizontal ne. Use the left ()orright()arrowbuttontoadjustthene
ho
rizontal offset. You can set the value from -10 ns to +10 ns in 0.1 ns steps.
TG8000 Multiformat Test Signal Generator User Manual 3–43

Table of Contents

Other manuals for Tektronix TG8000

Related product manuals