EasyManua.ls Logo

Waters 600e - Making IEEE-488 Interface Connections; Making IEEE-488 Connections with Data Systems

Default Icon
162 pages
Print Icon
To Next Page IconTo Next Page
To Next Page IconTo Next Page
To Previous Page IconTo Previous Page
To Previous Page IconTo Previous Page
Loading...
Making IEEE-488 Interface Connections 33
3.3 Making IEEE-488 Interface Connections
This section covers the different types of IEEE-488 interface connections you can make
with the 600 controller. It includes:
Making IEEE-488 connections with data systems
Making IEEE-488 connections with external PowerLine devices
Setting IEEE-488 addresses
Performing the IEEE-488 powerup sequence
3.3.1 Making IEEE-488 Connections with Data Systems
When controlling the 600E system from a Waters data system (Empower or Millennium
Chromatography Manager), use the IEEE-488 interface to receive information from the
data system. Set up the 600 controller as a Gradient Controller. The data system operates
as the system controller on the IEEE-488 interface.
Note: To set the 600 controller as a Gradient Controller, refer to the Waters 600E
Multisolvent Delivery System User’s Guide, Section 8.1, Setting Up the 600 as a Gradient
Controller.
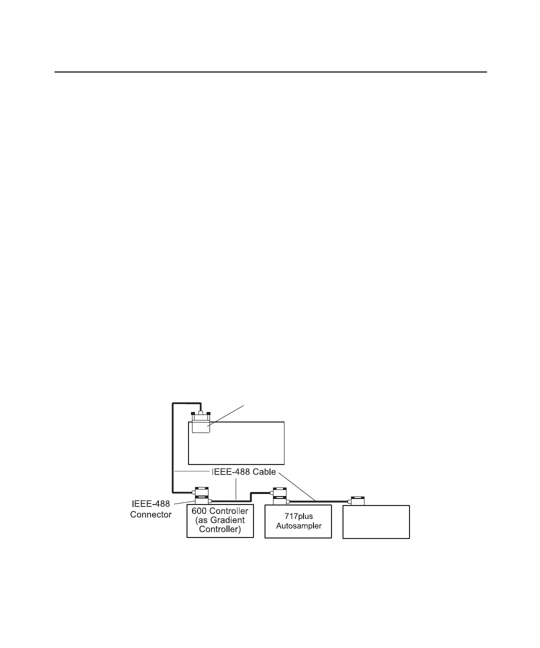
1. Connect the single receptacle end of the IEEE-488 cable (supplied with either the
600E system or the Waters data system) to your data system and attach the cable to
the busLAC/E (Laboratory Acquisition and Control/Environment) card
(Figure 3-3).
Figure 3-3 IEEE-488 Connections in a Millennium System
busLAC/E Card
Empower
or
Millennium
2996 PDA
Detector

Table of Contents

Other manuals for Waters 600e

Related product manuals