EasyManua.ls Logo

Wega Wegaconcept - Power Supply Electronic Diagram

Wega Wegaconcept
76 pages
Print Icon
To Next Page IconTo Next Page
To Next Page IconTo Next Page
To Previous Page IconTo Previous Page
To Previous Page IconTo Previous Page
Loading...
62
Wegaconcept
Technical manual
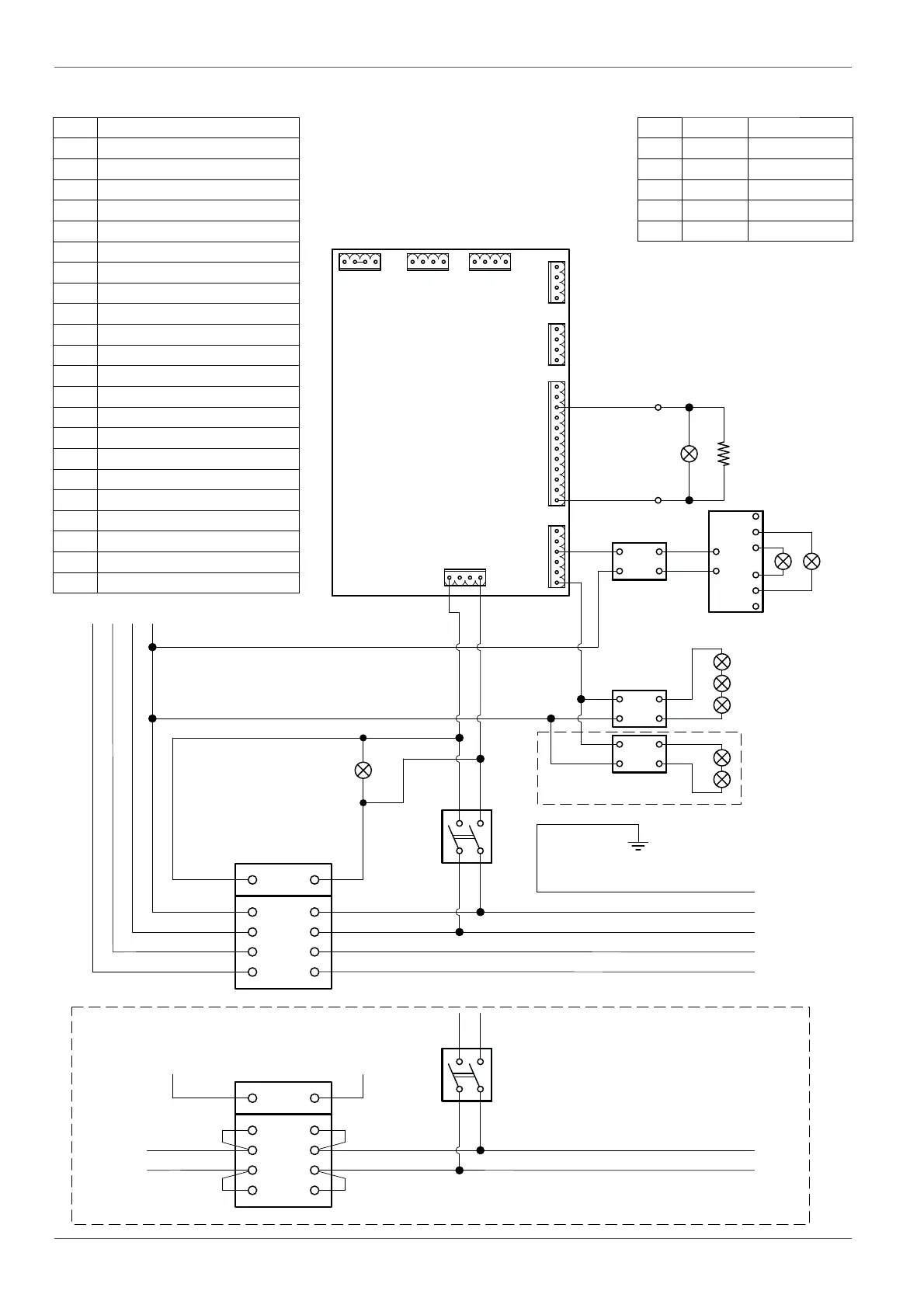
33.3 Power supply electronic diagram
TG
CN3
1
T1
IG
RST
LEDS
LEDV
LEDF
LP
6
1
CN2 CN1
4
CN26
CN25
CN24
CN23
CN22
4
1
T2
T3
T4
L1
L2
L3
L4
A1 A2
T
S
R
N
AR
NE
RO
BI
MA
BL
RO
BI
MA
BI
CE
PH1
PH2
PH3
NT
TG
T1
IG
T2
T3
T4
L1
L2
L3
L4
A1 A2
PH
NT
RO
BI
MA
BL
RO
BI
1
12
4
1
4
1
1
4
1
4
L
L
N
N
VE
BI
+
+
-
-
RO
NE
RO
NE
AL
AL
L
N
+
-
ALF
+
-
RLF
GI
BL
RO
NE
B-
G-
R-
R+
G+
B+
Single phase version
Only 3/4GR
AL Delivery compartment LED power supply
ALF Side LED power supply
AR Orange
BI White
BI/MA White/Brown
BI/NE White/Black
BL Blue
CE Electronic control unit
IG Main switch
GI Yellow
LEDS Cup heater active
LEDV Delivery compartment Led
LEDF Side Led
LP Ignition light
MA Brown
N Neutral
NE Black
PH Phase
RLF Side led dimmer
RO Red
RST Cup heater heating element
TG Remote switch
VE Green
B-
G- BI/MA Left side Led
R- BI/NE Right side Led
R+ AR Right side Led
G+ VE Left side Led
B+

Table of Contents