EasyManua.ls Logo

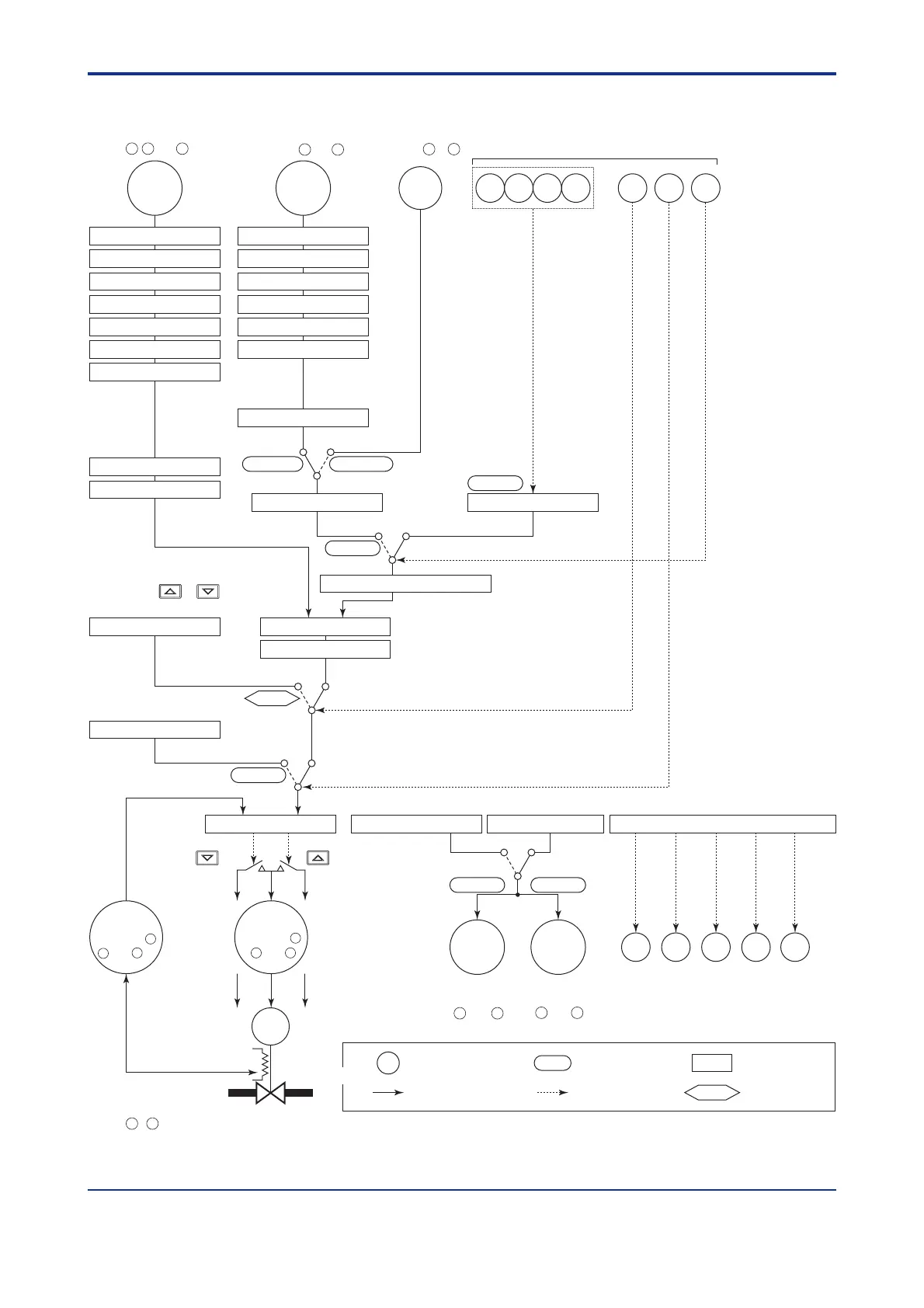
YOKOGAWA UT520 - Position-Proportional Control Function Block Diagram

YOKOGAWA UT520
108 pages
Print Icon
To Next Page IconTo Next Page
To Next Page IconTo Next Page
To Previous Page IconTo Previous Page
To Previous Page IconTo Previous Page
Loading...
6-4
<Toc> < 6. Function Block Diagram and Descriptions >
IM 05D01C02-41E 3rd Edition: May 31, 2006-00
Function Block Diagram for Single-loop Position-proportional Control
RMS=COM
RMS=RSP
SPN
R/L
Control computationManual operation
Preset output
Signal comparison
AUTO(ON)/MAN(OFF) switching
STOP(ON)/RUN(OFF) switching
S/R
AUTOMAN
RUNSTOP
A/M
OUTPUT1 OUTPUT3
15V loop power supply
Retransmission output
RT2 RT1
1716
1514
DO7DO4DO3DO2DO1
Feed-back input
Valve position
sliding resistor
Relay output
Direct/reverse signal
49 50
48
46
47
45
M
RS485 DI3 DI4 DI5 DI6 DI1 DI2 DI8INPUT1 INPUT3
Output limiter
PV input terminals
, and
Remote input
terminals and
Communication
terminals to
12 1311
2221
2723
Contact input
Input selection
10-seg. linearizer approx./bias
Analog input filter
Square root extraction
Unit selection
Analog input bias
Analog input range conversion
Input selection
Analog input filter
Square root extraction
Unit selection
Analog input bias
Analog input range conversion
Remote setting filter
Target
setpoint
selection
REMOTE(ON)/LOCAL(OFF) switching
In MAN operation, relay
is ON while or
key is held down.
CommunicationAux. Input
LOCALREMOTE
PV input filter
PV input bias
Ratio/bias calculation
Target setpoint ramp-rate function
Target setpoints 1 to 8
Alarm function
Alarm
1
Alarm
2
Alarm
3
Alarm
4
FAIL
output
ON in
normal
condition
Terminal Parameter Function
Analog Signal Contact Signal Front Panel Key
Legend
L relay
( key)
H relay
( key)
FEEDBACK
terminals ,
and
OUTPUT
terminals ,
and
Motor-driven valve
OUTPUT1
terminals
and
43 44
- terminals : 24VDC loop power supply
OUTPUT3
terminals
and

Table of Contents

Related product manuals