EasyManua.ls Logo

Zenith XBR413 - Page 21

Zenith XBR413
162 pages
Print Icon
To Next Page IconTo Next Page
To Next Page IconTo Next Page
To Previous Page IconTo Previous Page
To Previous Page IconTo Previous Page
Loading...
3-14
3. Y/C CIRCUIT
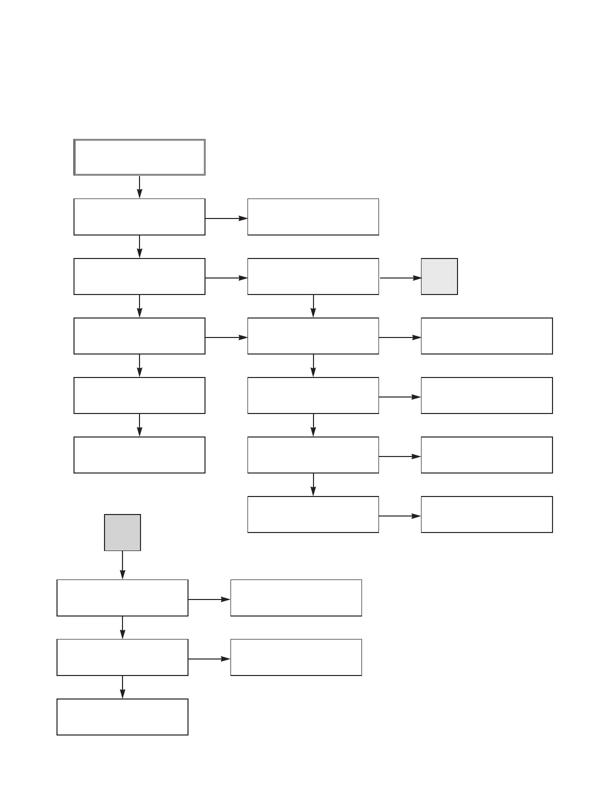
(4) When the Video signal doesn’t appear on the screen in REC Mode,
YES
YES
NO
NO
YES
YES
YES
YES
YES
Check system part
(V.H/SW)
Replace the IC301.
Check the drum
*OPTION
Pins72, 73, 74(SP)
Pins65, 66, 67(EP)
REC mode
Check the EE mode
NO
Is EE mode normal?
Is color
normal?
A
A
YES YES
Is brightness normal?
Does signal appear at
IC301 Pins41, 50?
NO
Check X301 oscillation
frequency.
YES
Is the brightness signal sup-
plied to IC301 Pins18?
Is 5V supplied to IC301
Pins23, 44, 45, 68, 77?
Check the power of Pins23,
44, 45, 52, 68, 77.
Check the 5V power
NO
NO
NO
NO
NO
Is Y/C Bus applied to
IC301 Pins53, 54, 55?
Check the REG 5V power
Check system part
Do X301 and X-TAL
oscillate?
Check X301
Is V.H SW supplied to
IC301 Pin57?
Does the FM signal appear
at IC301*?
VCR ELECTRICAL TROUBLESHOOTING GUIDE

Table of Contents

Other manuals for Zenith XBR413

Related product manuals