EasyManua.ls Logo

Zenith XBR413 - Page 76

Zenith XBR413
162 pages
Print Icon
To Next Page IconTo Next Page
To Next Page IconTo Next Page
To Previous Page IconTo Previous Page
To Previous Page IconTo Previous Page
Loading...
3-101
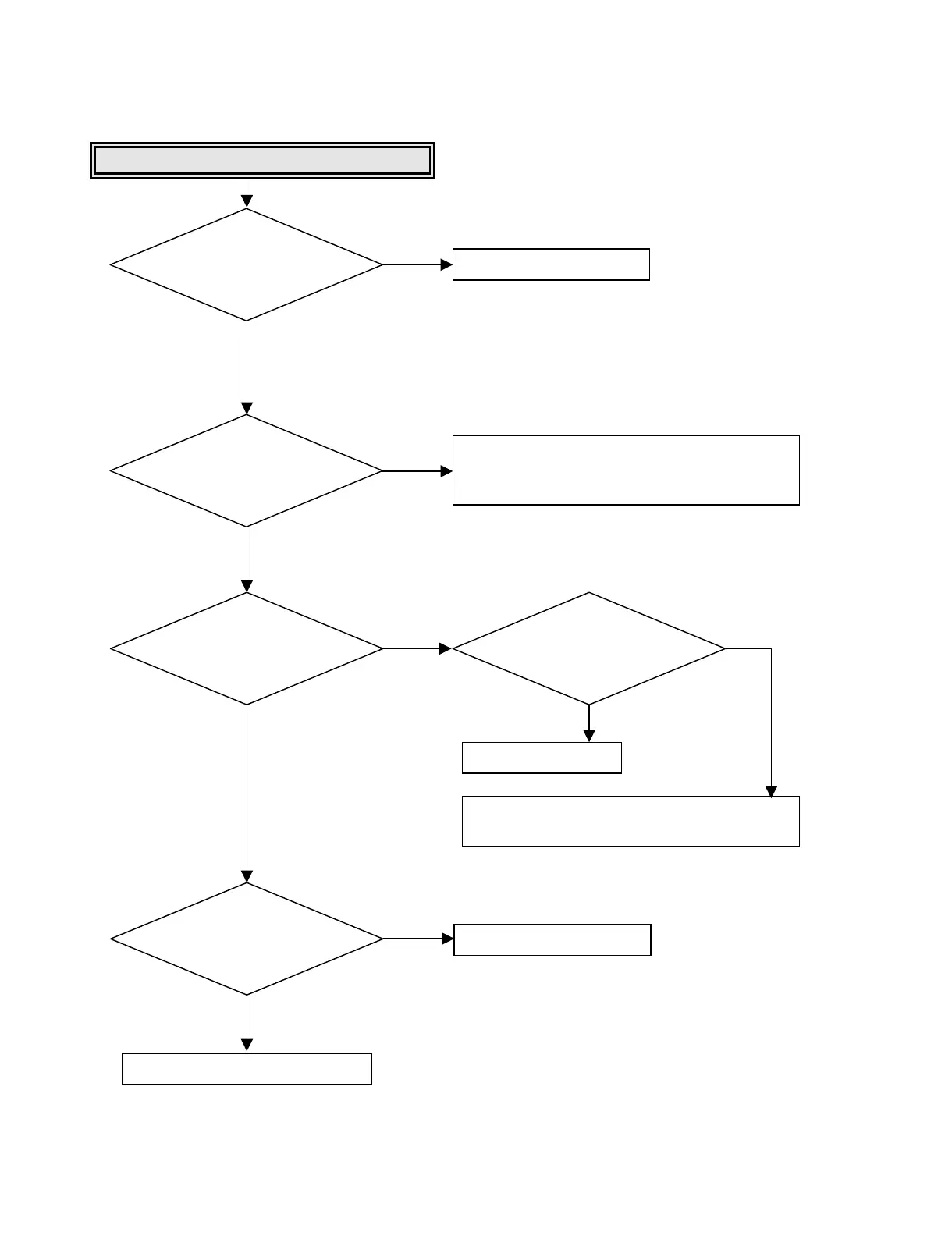
Sled operating is abnormal
Replace the IC103
•Check the connection of IC105 pin 28,29.
•Replace the IC105.
•Check the R132,R133.
Is there sled
control signal output?
(IC103 pin 8,9)
YES
YES
YES
YES
YES
NO
NONO
NO
NO
Is there
sled drive signal input?
(IC105 pin 28,29)
Is DRV-CTRL1
signal “H”?
(IC105 pin23)
Replace the IC105
Replace the sled motor.
•Check the connection of IC302 pin 91.
•Replace the IC302.
Is there
sled drive voltage output?
(IC105 pin 34~37)
Is there
sled drive voltage output?
(CN102 pin 1,2,3,4)
Check the connection CN102.

Table of Contents

Other manuals for Zenith XBR413

Related product manuals