EasyManua.ls Logo

Zenith XBR413 - Page 80

Zenith XBR413
162 pages
Print Icon
To Next Page IconTo Next Page
To Next Page IconTo Next Page
To Previous Page IconTo Previous Page
To Previous Page IconTo Previous Page
Loading...
3-105
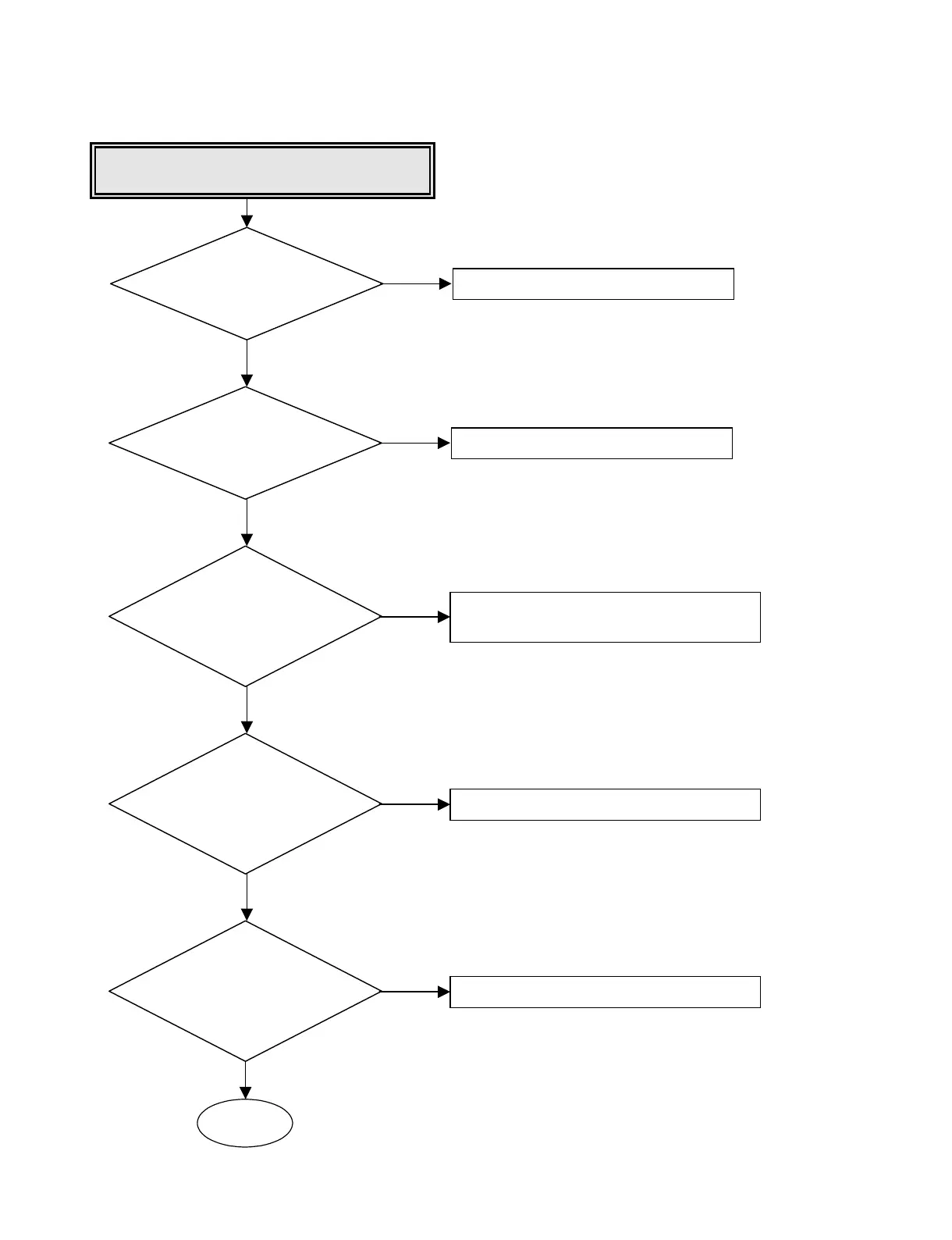
Recognition Fail Case 1:
CD-ROM Fail
Check pick-up read power
is 0.9~1.3mW?
Go to “LD CHECK”.
Go to “Focus Servo is unstable”.
Replace the IC107
Go to “Tracking Servo is unstable”.
•Check the pick-up FFC and CN101.
•Replace the pick-up unit.
Does focus servo
operate normally?
Check pick-up
RF signal IC107(Pin115)
RFO(TP115)is
500~1000mVpp?
Check RFEQO waveform
(IC107 Pin 99)is
800~1200mVpp?
Check after replacing IC202.
Is it OK?
OK
NO
NO
NO
NO
NO
YES
YES
YES
YES
YES

Table of Contents

Other manuals for Zenith XBR413

Related product manuals