EasyManua.ls Logo

ABB ACS550 - Page 169

ABB ACS550
310 pages
To Next Page IconTo Next Page
To Next Page IconTo Next Page
To Previous Page IconTo Previous Page
To Previous Page IconTo Previous Page
Loading...
ACS550 User’s Manual 169
Parameters
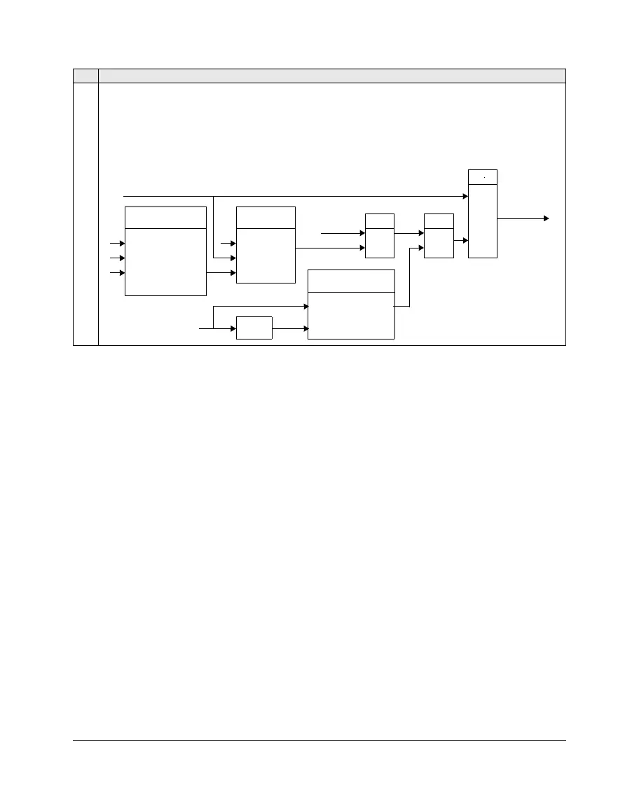
4232 CORRECTION SRC
Defines the trimming reference for the correction source.
1 =
PID2REF – Uses appropriate REF MAX (SWITCH A OR B):
1105
REF1 MAX when REF1 is active (A).
1108
REF2 MAX when REF2 is active (B).
2 =
PID2OUTPUT – Uses the absolute maximum speed or frequency (Switch C):
2002
MAXIMUM SPEED if 9904 MOTOR CTRL MODE = 1 (VECTOR:sPEED) or 2 (VECTOR:TORQ).
2008
MAXIMUM FREQ if 9904 MOTOR CTRL MODE = 3 (SCALAR:FREQ).
Code Description
Switch
Mul. Mul.
+
Select
Add
X
X
(par. 4232)
Trimmed ref
PID2 ref
Select
(par. 4230)
Ext ref 1 max (A)
Ext ref 2 max (B)
Abs max speed/
Ramped ref
off
proportional
direct
Trim scale
PID 2
Trimming PID2 out
Trimming PID2 ref
freq (C)

Table of Contents

Other manuals for ABB ACS550

Related product manuals