EasyManua.ls Logo

ALLIANCE SCL020WT - Page 100

ALLIANCE SCL020WT
157 pages
Print Icon
To Next Page IconTo Next Page
To Next Page IconTo Next Page
To Previous Page IconTo Previous Page
To Previous Page IconTo Previous Page
Loading...
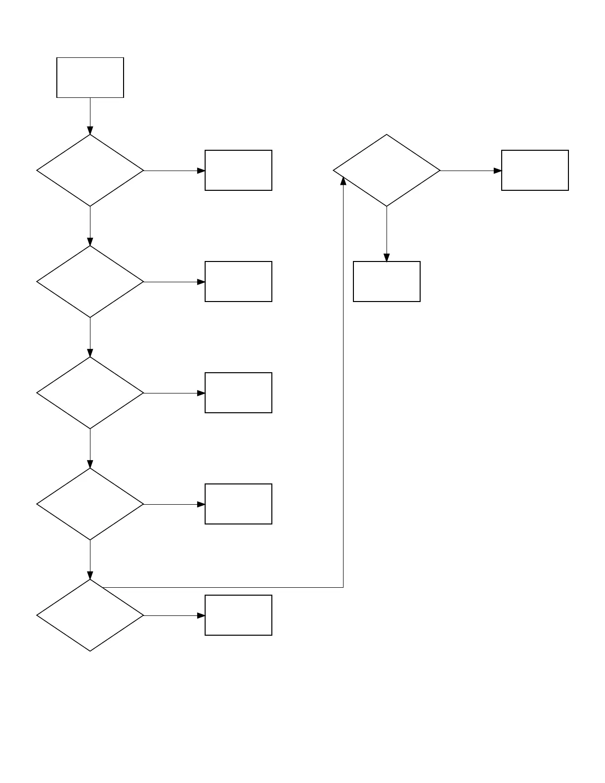
Continued from
previous page
(H)
Supply 3: Is there
12VDC between H4-1
and H4-8?
(H)
Supply 4: Is there
12VDC between H4-1
and H4-7?
Yes
Replace AP4b.
No
(H)
Supply 5: Is there
12VDC between H4-1
and H4-6?
Yes
Replace AP4b.
No
(H)
Supply 6: Is there
12VDC between H4-1
and H4-5?
Yes
Replace AP4b.
No
(H)
Supply 7: Is there
12VDC between H4-1
and H4-4?
Yes
Replace AP4b.
No
(H)
Supply 8: Is there
12VDC between H4-1
and H4-3?
Yes
Replace AP4b.
No
Check the soap vendor
equipment or contact
your soap vendor.
Yes
Replace AP4b.
No
Troubleshooting
©
Copyright, Alliance Laundry Systems LLC -
DO NOT COPY or TRANSMIT
100 Part No. F8677701EN

Table of Contents

Related product manuals