EasyManua.ls Logo

ALLIANCE SCL020WT - Excessive Cycle Time

ALLIANCE SCL020WT
157 pages
Print Icon
To Next Page IconTo Next Page
To Next Page IconTo Next Page
To Previous Page IconTo Previous Page
To Previous Page IconTo Previous Page
Loading...
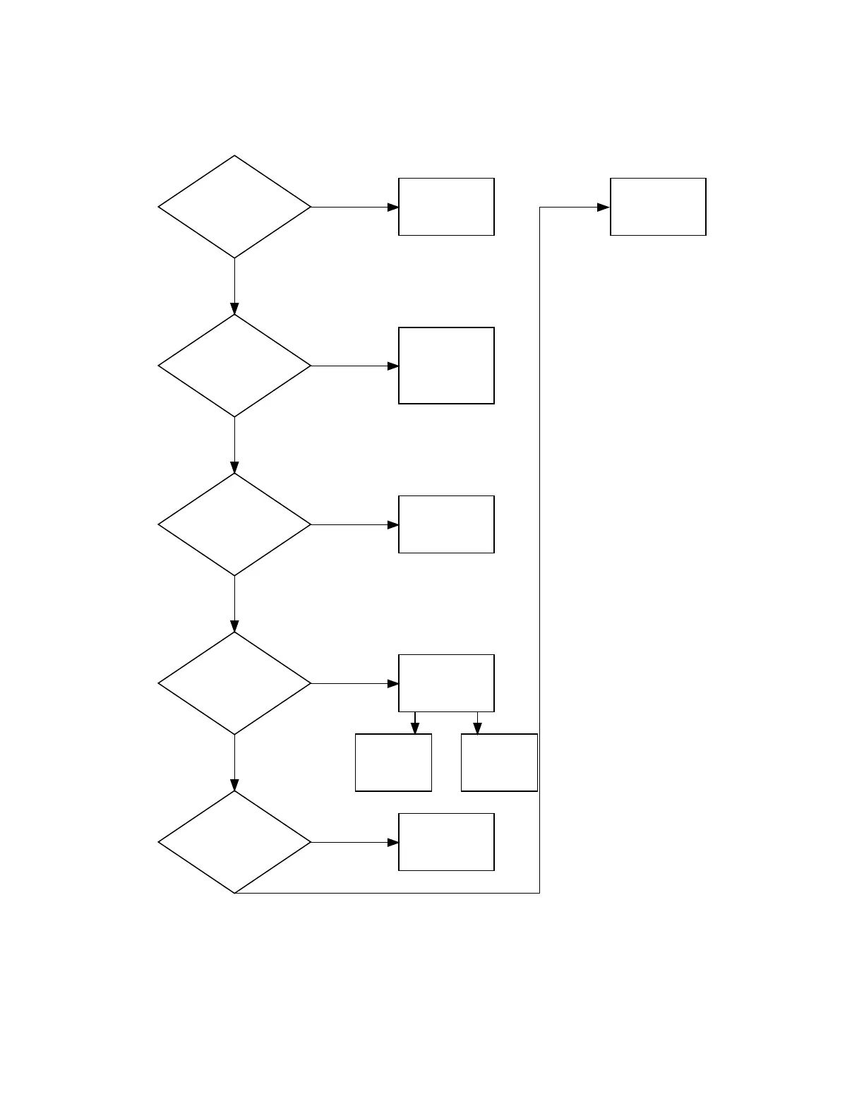
Excessive Cycle Time
NOTE: Before troubleshooting, check alarm count history for high error counts.
Is water passing
through the drain
during fill?
Is the machine slow
to fill?
No
Check audit data for
fill and drain times.
Repair/replace drain
valve as necessary.
Yes
If equipped with
heat, is it taking
too long to heat?
No
Check audit data for
fill and drain times.
Check water pressure
and/or check for
clogged screens in
fill hoses.
Yes
Are there load
balance issues?
No
Troubleshoot heat
output circuit. Check
audit data for heater
alarm errors.
Yes
Is the belt loose or
damaged?
No
Ensure machine is
loaded properly.
Additional options
for reducing load
balance issues:
Yes
Check level switch
and associated hoses
for obstructions or
leaks. Repair/replace
as necessary.
No
Adjust / replace belt
as needed.
Yes
Reduce number of
balance retries.
Reduce intermediate
extract speeds to
very low or low.
Troubleshooting
©
Copyright, Alliance Laundry Systems LLC -
DO NOT COPY or TRANSMIT
112 Part No. F8677701EN

Table of Contents

Related product manuals