EasyManua.ls Logo

ALLIANCE SCL020WT - No Water Flow Errore Nflo (no Hot or Cold Fill through Dispenser Compartments)

ALLIANCE SCL020WT
157 pages
Print Icon
To Next Page IconTo Next Page
To Next Page IconTo Next Page
To Previous Page IconTo Previous Page
To Previous Page IconTo Previous Page
Loading...
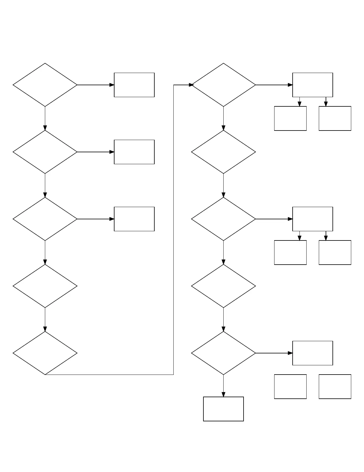
No Water Flow ErrorE nFLo (No Hot or Cold Fill Through Dispenser
Compartments)
Is the water turned
on?
Are fill valve inlet
screens plugged?
Yes
Turn on water.
No
Is there a fill step
programmed?
No
Clean inlet screens
and re-test.
Yes
Run Factory Test.
Yes
Add/edit a fill step
in programming.
No
Test Hot Fill through
Compartment 1 during
Hot C1 fill test step.
(C, D)
Is there 24VDC
between H9-1 and H9-6
on AP1 and between
H9-3 and H9-7?
Test Cold Fill
through Compartment 2
during CLd C2 fill
test step.
No
(C1, D1)
Ensure plugs are
attached to the
valves and re-check
voltages at the
valves. Is voltage
present?
Yes
(E, F)
Is there 24VDC
between H9-2 and H9-6
on AP1 and between
H9-4 and H9-7 ?
Test Hot and Cold
Fill through
Compartment 3 during
UrN C3 fill test step.
No
(E1, F1)
Ensure plugs are
attached to the
valves and re-check
voltages at the
valves. Is voltage
present?
Yes
(C, E, G)
Is there 24VDC
between H9-1 and
H9-6 (Hot) and/or
H9-2 and H9-6 (Cold)
on AP1 and between
H9-5 and H9-7 ?
(C1, E1, G1)
Ensure plugs are
attached to the
valves and re-check
voltages at the
valves. Is voltage
present?
Yes
Continued on
next page
Replace mixing
valve.
Yes
Check wiring
between valve and
AP1.
No
Replace mixing
valve.
Yes
Check wiring
between valve and
AP1.
No
Replace mixing
valve.
Check wiring
between valve and
AP1.
Troubleshooting
©
Copyright, Alliance Laundry Systems LLC -
DO NOT COPY or TRANSMIT
68 Part No. F8677701EN

Table of Contents

Related product manuals