EasyManua.ls Logo

ALLIANCE SCL020WT - Fatal I2 T Hardware over Current Error E D 24

ALLIANCE SCL020WT
157 pages
Print Icon
To Next Page IconTo Next Page
To Next Page IconTo Next Page
To Previous Page IconTo Previous Page
To Previous Page IconTo Previous Page
Loading...
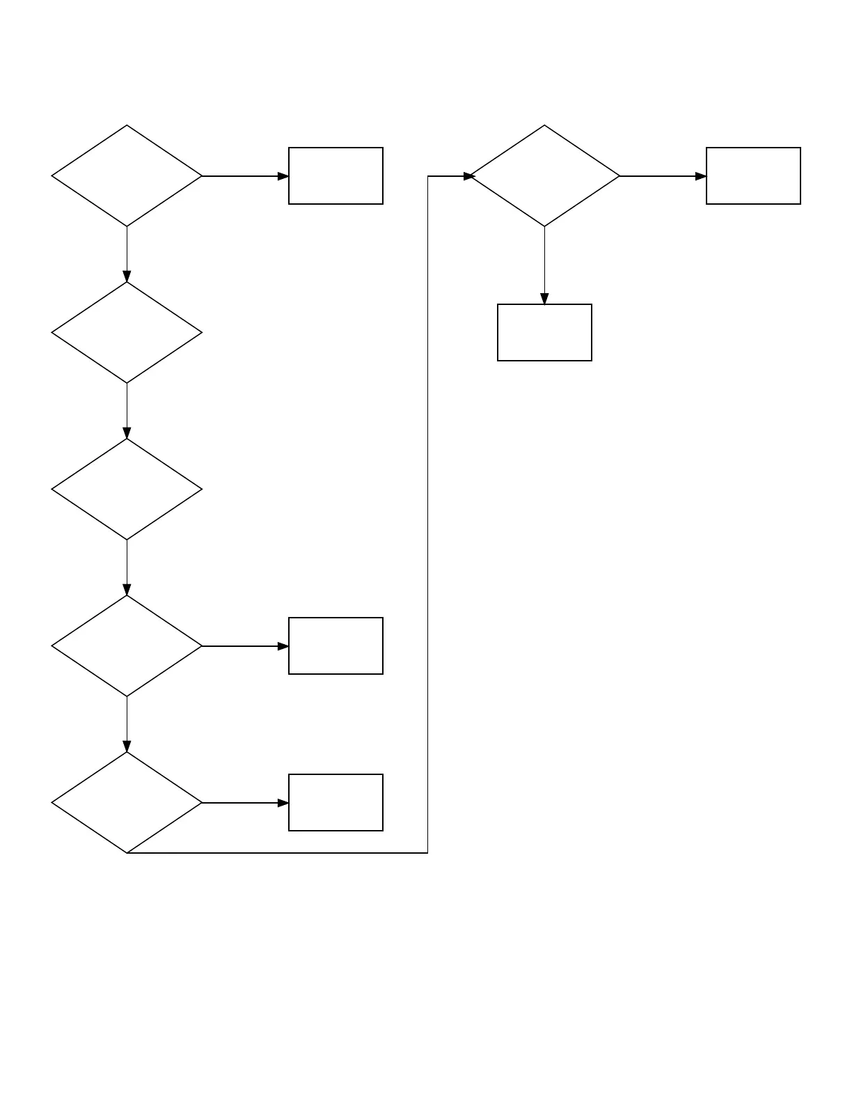
Fatal I2T Hardware Over Current Error E d 24
F control: L7S check
dipswitchs are set
for the correct
capacity.
Power down machine,
power up try again.
Did that fix the
problem?
Yes
Power down the
machine. Set
dipswitches properly.
Power up the machine.
No
Power down the
machine for a minimum
of 2 minutes.
Disconnect the motor
harness and drive.
No
(A)
Check the motor
windings. Is
continuity uniform
between L1 and L2
(Black to White), L2
and L3 (White to
Red), and L1 and L3
(Black to Red)?
Does the basket move
freely?
Yes
Replace motor.
No
Does the drain
connection meet all
requirements as
listed in the
installation manual?
Yes
Check to make sure
bearings are free and
check for excess belt
tension.
No
Replace inverter.
Yes
Repair drain so it
meets installation
specifications.
No
Troubleshooting
©
Copyright, Alliance Laundry Systems LLC -
DO NOT COPY or TRANSMIT
136 Part No. F8677701EN

Table of Contents

Related product manuals