EasyManua.ls Logo

ALLIANCE SCL020WT - Troubleshooting: Drive Board Communication Error E d Co

ALLIANCE SCL020WT
157 pages
Print Icon
To Next Page IconTo Next Page
To Next Page IconTo Next Page
To Previous Page IconTo Previous Page
To Previous Page IconTo Previous Page
Loading...
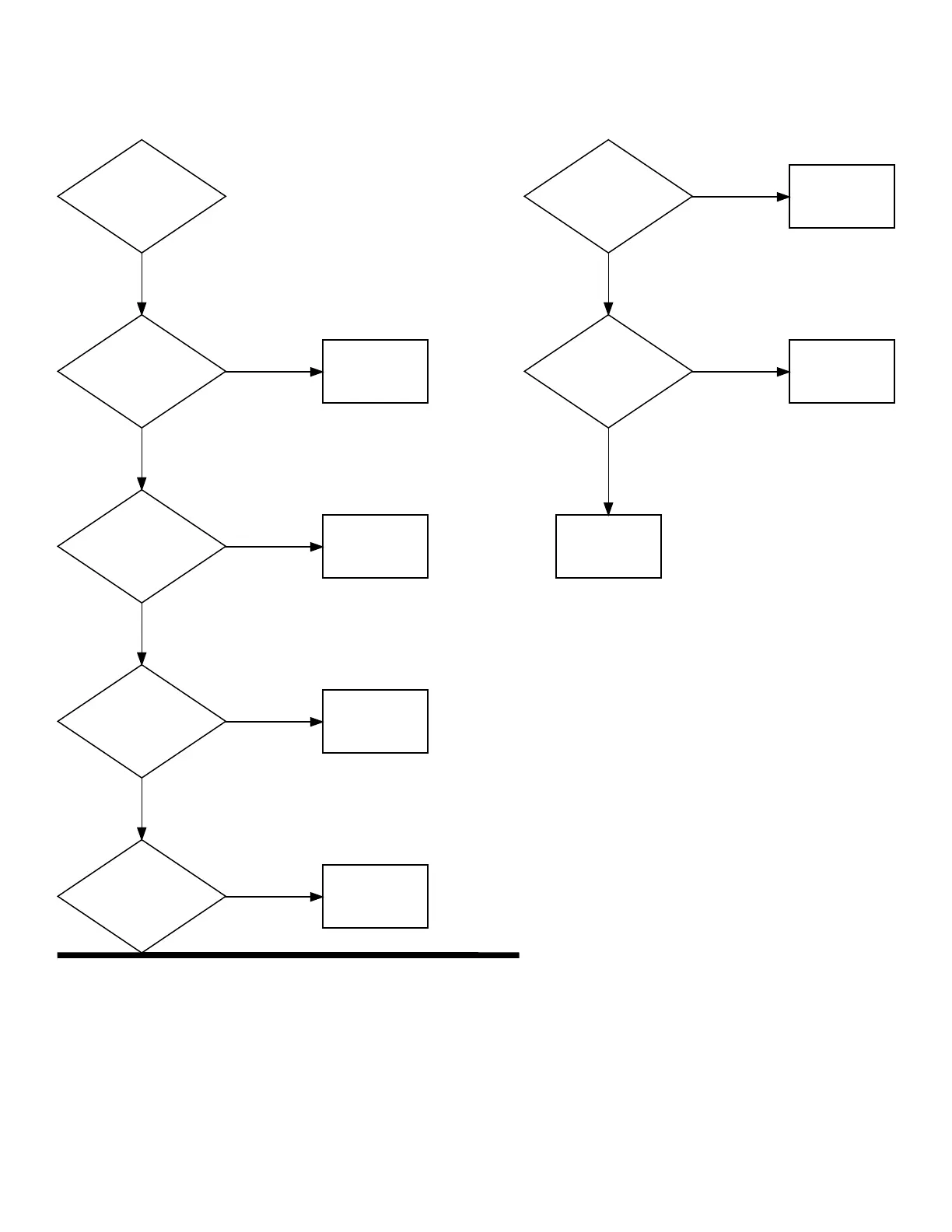
Drive Board Communication Error E d Co(1 of 2)
Power down the
machine for 20
seconds and power it
back on. Is error
still displayed?
(A)
Are the DC BUS LED's
on AP3 on and red?
Yes
(C)
Is there proper line
voltage at the drive
contactor terminals
L1, L2 & L3?
No
Continue to 2 of 2.
Yes
(D)
When a cycle is
stated is there 24VDC
between H6-1 and H6-3?
Yes
Fix wiring to the
drive contactor.
No
(D1)
When a cycle is
stated is there 24VDC
at the coil of drive
contactor KM1?
Yes
Replace AP1.
No
(E)
When a cycle is
started does the
drive contactor close
providing line
voltage to terminals
T1, T2, & T3?
Yes
Inspect and replace
wiring between AP1
and KM1.
No
(F)
When a cycle is
running, is there
line voltage at the
drive?
Yes
Replace drive
contactor.
No
Replace the drive.
Yes
Replace harness from
drive contactor to
the drive.
No
Troubleshooting
©
Copyright, Alliance Laundry Systems LLC -
DO NOT COPY or TRANSMIT
43 Part No. F8677701EN

Table of Contents

Related product manuals