EasyManua.ls Logo

ALLIANCE SCL020WT - Troubleshooting: Close Door Error CLoSE door

ALLIANCE SCL020WT
157 pages
Print Icon
To Next Page IconTo Next Page
To Next Page IconTo Next Page
To Previous Page IconTo Previous Page
To Previous Page IconTo Previous Page
Loading...
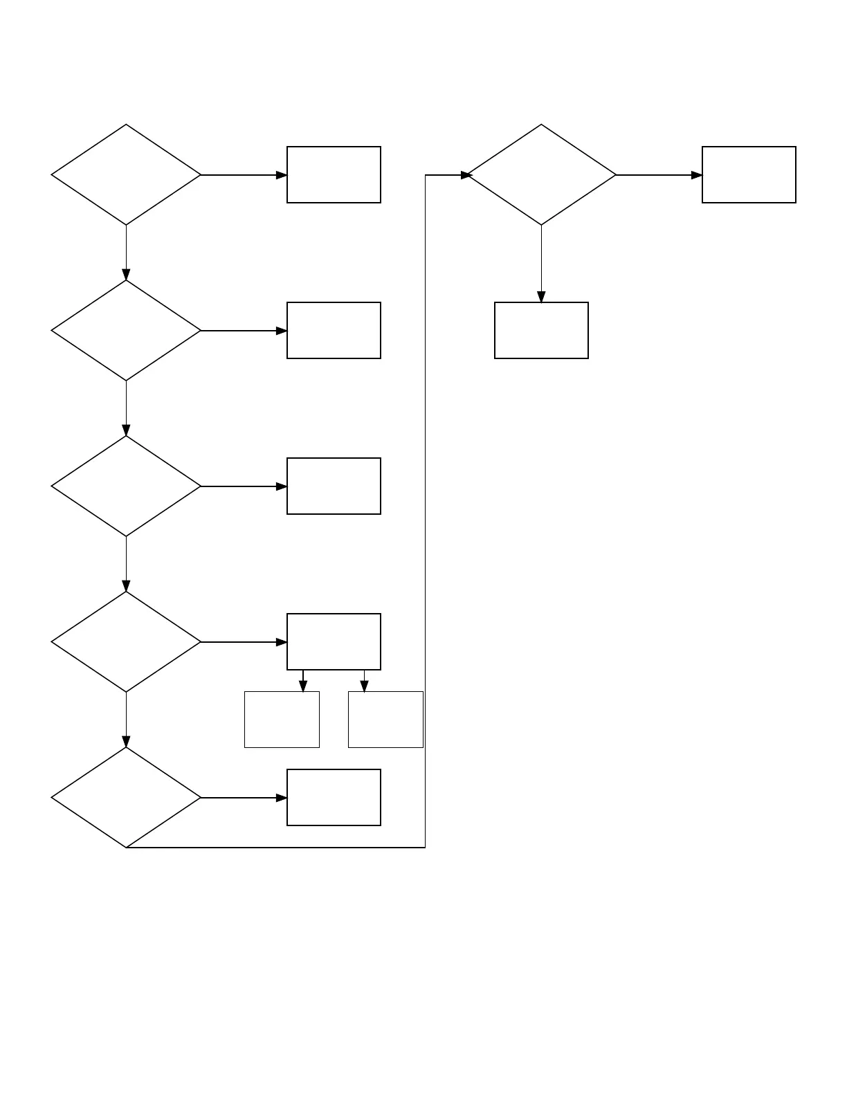
Close Door Error CLoSE door
Is the door handle
fully engaged?
Is the door closed
switch being
activated?
Yes
Fully latch door.
No
Is the magnet present
on the door?
Yes
Adjust/tighten switch.
No
(A)
Is the Door Closed
LED (DR) on?
Yes
Replace magnet.
No
(B)
Is there 12VDC
between H3-8 and H3-5
on AP1 output board?
(E)
Is there 12VDC
between H7-1 and H7-2
on AP1 output board?
No
(C)
Is there 12VDC
between H2-8 and H2-5
on AP2 front end
control?
Yes
Inspect wiring
between AP1 and AP2.
Replace harness if
needed.
No
Replace AP2.
Yes
Inspect wiring
between AP1 and AP2.
Replace harness if
needed.
No
Replace AP1.
No
(F)
Door circuit is
open. Diagnose and
repair door closed
circuit.
Yes
Troubleshooting
©
Copyright, Alliance Laundry Systems LLC -
DO NOT COPY or TRANSMIT
37 Part No. F8677701EN

Table of Contents

Related product manuals