EasyManua.ls Logo

ALLIANCE SCL020WT - No Power to I;O Board (Q, W, X and y Voltage)

ALLIANCE SCL020WT
157 pages
Print Icon
To Next Page IconTo Next Page
To Next Page IconTo Next Page
To Previous Page IconTo Previous Page
To Previous Page IconTo Previous Page
Loading...
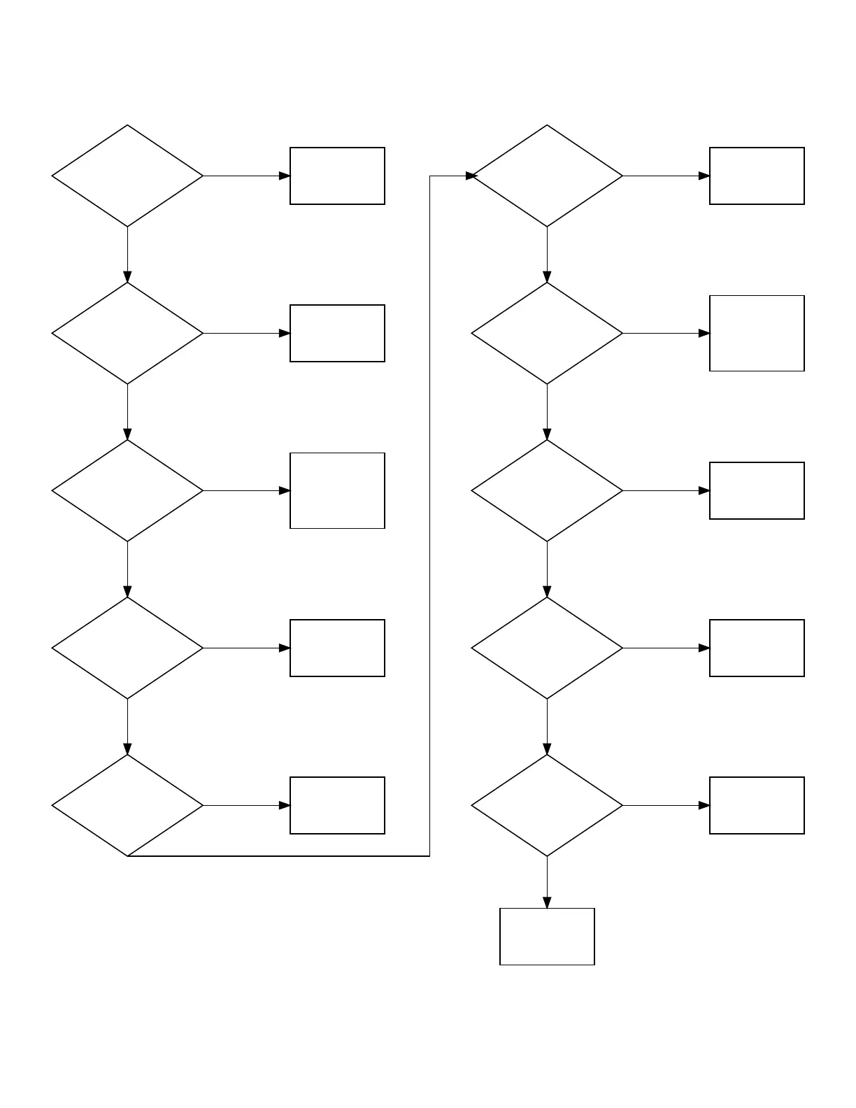
No Power to I/O Board (Q, W, X and Y Voltage)
(A)
Is there correct
voltage at the main
power input terminal
block?
Electic Heat: Is the
circuit breaker on?
Yes
Have incoming
electrical service
checked.
No
(B)
Electic Heat: Is
there correct voltage
at the line side of
the circuit breaker?
Yes
Turn on circuit
breaker.
No
(C)
Electic Heat: Is the
correct voltage at
the load side of the
circuit breaker?
Yes
Inspect connections
and wiring between
the main power input
terminal block and
the circuit breaker.
Replace wiring if
needed.
No
(D )
IEC Models: Is the
correct voltage at
the line side of the
EMI filter?
Yes
Replace circuit
breaker.
No
(E)
IEC Models: Is the
correct voltage at
the load side of the
EMI filter?
Yes
Inspect connections
and wiring to the EMI
filter. Replace
wiring if needed.
No
(F)
IEC Models: Is the
correct voltage at
the secondary
terminal block?
Yes
Replace the EMI
filter.
No
(K)
Is there 200-240VAC
between J1-1 and J1-2?
Yes
Inspect connections
and wiring between
the EMI filter and
the secondary
terminal block.
Replace wiring if
needed.
No
(L)
Is there 200-240VAC
between J4-1 and J4-2?
Yes
Inspect connections
and wiring to
connector J1. Replace
wiring if needed.
No
OPL Models: Is the
E-Stop pulled out in
the on position?
Yes
Inspect connections
and wiring from
connector J1 to
connector J4. Replace
wiring if needed.
No
Pull E-Stop button
out to the on
position.
No
Continued on
next page
Troubleshooting
©
Copyright, Alliance Laundry Systems LLC -
DO NOT COPY or TRANSMIT
27 Part No. F8677701EN

Table of Contents

Related product manuals