EasyManua.ls Logo

ALLIANCE SCL020WT - No External Supplies (8 out Control Using Supplied 24 VAC) - N, P, Q, W, X and y Voltage

ALLIANCE SCL020WT
157 pages
Print Icon
To Next Page IconTo Next Page
To Next Page IconTo Next Page
To Previous Page IconTo Previous Page
To Previous Page IconTo Previous Page
Loading...
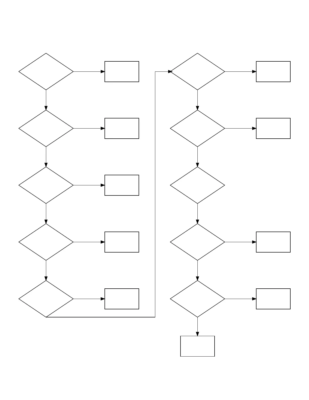
No External Supplies (8 Out Control Using Supplied 24VAC) - N, P, Q, W, X and Y
Voltage
(A)
Is the HBEAT LED on
AP4 blinking 1 second
on and 1 second off?
(B)
Is the COMM LED on
AP4 on and red?
Yes
See No 8 Out External
Supplies / Auxiliary
Out Communication
section.
No
Are the supply steps
programmed?
Yes
See No 8 Out External
Supplies / Auxiliary
Out Communication
section
No
(C)
Is there 200-240VAC
between H12-1 and
H12-2 on AP1
Yes
Correct programming
No
(E)
Is there 200-240VAC
between the two black
wires leaving TR3
(24VAC supply
transformer)?
Yes
(D)
Verify Fuses F1 and
F2 on AP1 are good.
Replace if needed.
No
(F)
Is there 24 VAC
between the red and
white wire leaving
TR3?
Yes
Verify connections
and wiring between
TR3 and AP1 are good.
No
(G)
Is there 24 VAC
between H3-5 and H3-7
on the expansion
board?
Yes
Replace TR3.
No
Run a test cycle.
Check the voltage on
each signal on AP4b.
Yes
Verify connections
and wiring between
TR3 and expansion
board are good.
No
(H)
Supply 1: Is there
12VDC between H4-1
and H4-10?
(H)
Supply 2: Is there
12VDC between H4-1
and H4-9?
Yes
Replace AP4b.
No
Replace AP4b.
No
Continued on
next page
Troubleshooting
©
Copyright, Alliance Laundry Systems LLC -
DO NOT COPY or TRANSMIT
99 Part No. F8677701EN

Table of Contents

Related product manuals