EasyManua.ls Logo

ALLIANCE SCL020WT - No Water Flow Error E Nflo (Pressure Transducer)

ALLIANCE SCL020WT
157 pages
Print Icon
To Next Page IconTo Next Page
To Next Page IconTo Next Page
To Previous Page IconTo Previous Page
To Previous Page IconTo Previous Page
Loading...
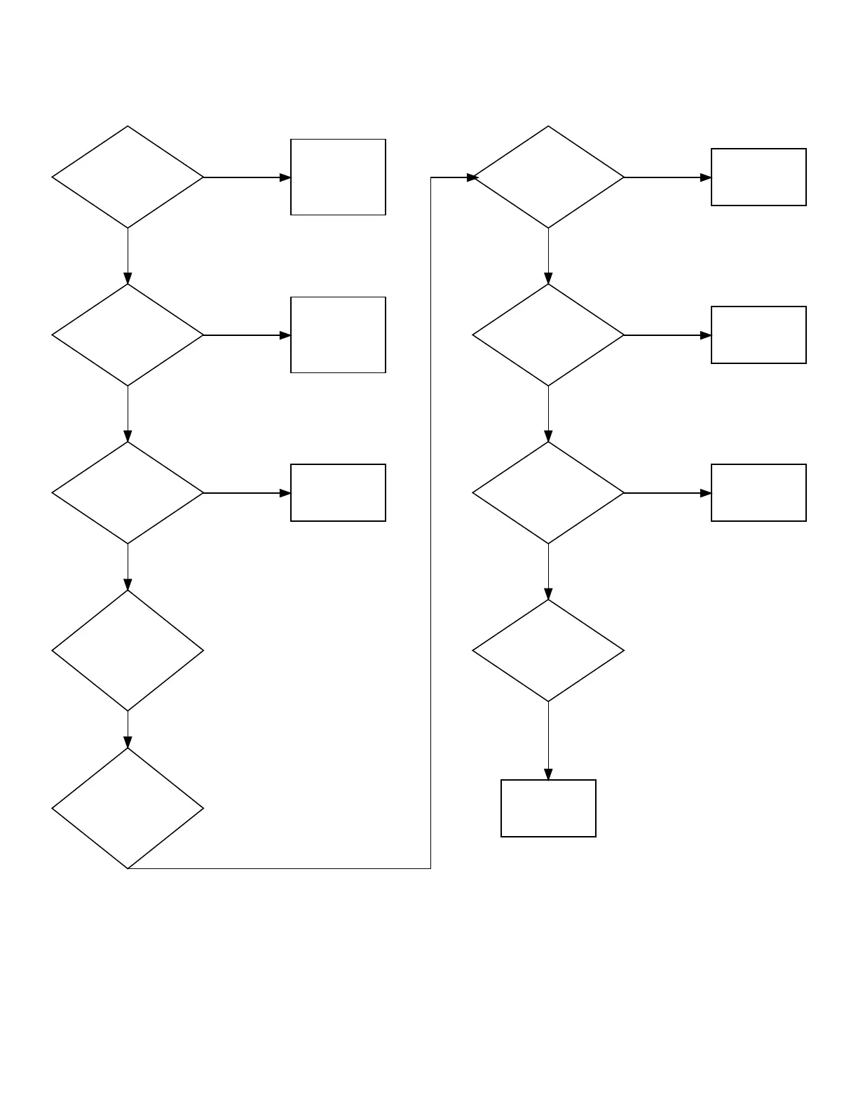
No Water Flow Error E nFLo (Pressure Transducer)
Is water entering the
tub during fill?
Is water passing
through the drain
during fill?
Yes
Check audit data for
fill and drain times.
Run water leak
diagnostic test. See
No Water Flow Error
(No Fill) section.
No
Is the pressure
transducer hose
plugged or pinched?
No
Check audit data for
fill and drain times.
Run water leak
diagnostic test. See
No Water Flow Error
(Drain Does Not
Close) sections.
Yes
Power down the
machine. Disconnect
the harness
connecting AP2 (Front
End Control ) to the
pressure transducer.
Header H5 on AP2 and
header H1 on the
pressure transducer.
No
Clear hose and
removed obstructions.
Replace if needed.
Yes
Check continuity of
the following wires
with an ohm meter.
(A)
Is there continuity
from H5-1 to H1-3?
(B)
Is there continuity
from H5-2 to H1-2?
Yes
Replace harness.
No
(C)
Is there continuity
from H5-3 to H1-1?
Yes
Replace harness.
No
Replace the pressure
transducer. Does the
new pressure
transducer fix the
problem?
Yes
Replace harness.
No
Reinstall the old
pressure transducer
and replace the AP2
control.
No
Troubleshooting
©
Copyright, Alliance Laundry Systems LLC -
DO NOT COPY or TRANSMIT
65 Part No. F8677701EN

Table of Contents

Related product manuals