EasyManua.ls Logo

ALLIANCE SCL020WT - No Water Flow Error E Nflo (no Cold Hard Fill - Optional)

ALLIANCE SCL020WT
157 pages
Print Icon
To Next Page IconTo Next Page
To Next Page IconTo Next Page
To Previous Page IconTo Previous Page
To Previous Page IconTo Previous Page
Loading...
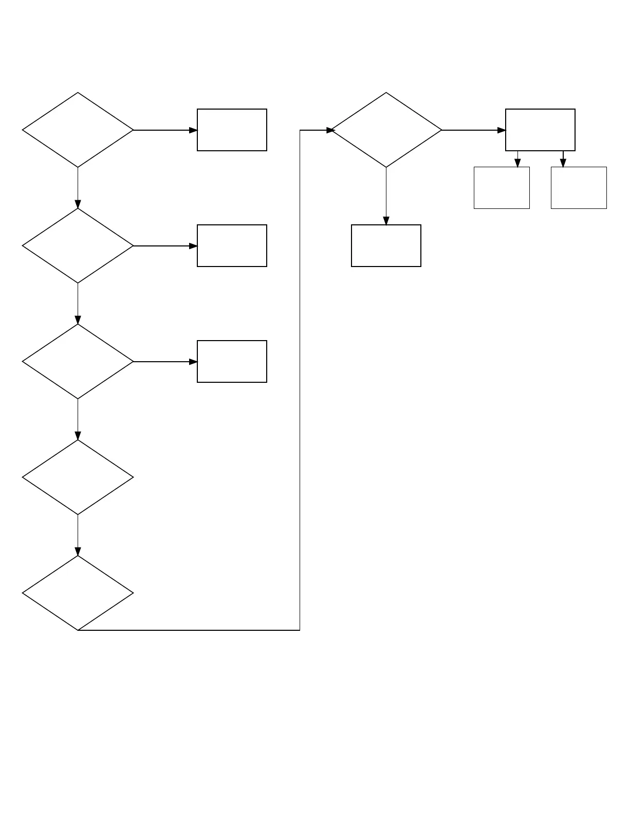
No Water Flow Error E nFLo (No Cold Hard Fill - Optional)
Is the water turned
on?
Are fill valve inlet
screens plugged?
Yes
Turn on water.
No
Is there a fill step
programmed?
No
Clean inlet screens
and re-test.
Yes
Run Factory Test.
Yes
Add/edit a fill step
in programming.
No
Test Cold Hard Fill
during CLD HrD fill
test step.
(J)
Is there 24VDC
between H11-1 and
H11-4 on AP1 ?
Replace AP1.
No
(J1)
Ensure plugs are
attached to the
valves and re-check
voltages at the
valves. Is voltage
present?
Yes
Replace mixing
valve.
Yes
Check wiring
between valve and
AP1
No
Troubleshooting
©
Copyright, Alliance Laundry Systems LLC -
DO NOT COPY or TRANSMIT
73 Part No. F8677701EN

Table of Contents

Related product manuals