EasyManua.ls Logo

ALLIANCE SCL020WT - Troubleshooting: Heat Error E Ht (Steam Heat)

ALLIANCE SCL020WT
157 pages
Print Icon
To Next Page IconTo Next Page
To Next Page IconTo Next Page
To Previous Page IconTo Previous Page
To Previous Page IconTo Previous Page
Loading...
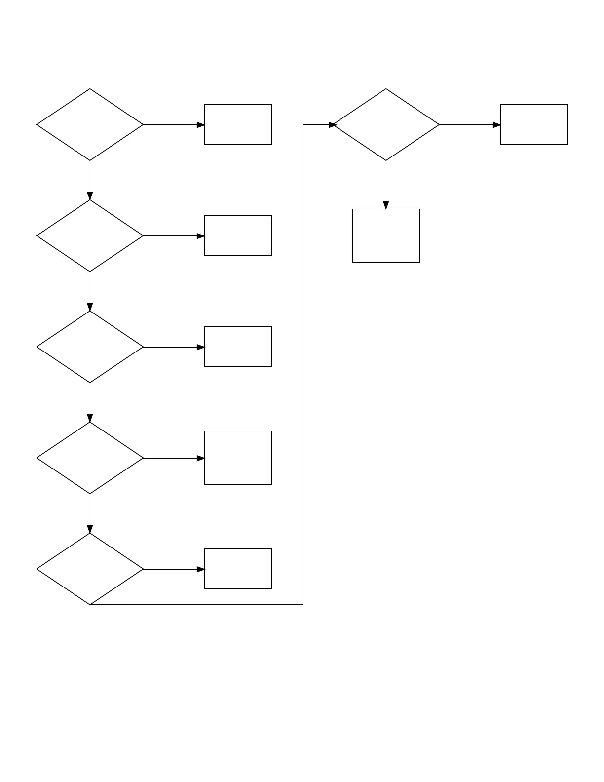
Heat Error E Ht (Steam Heat)
(A)
On AP2 is the
dipswitch set to on
to enable heat?
Is heat enabled in
programming?
Yes
Turn off power to the
machine. Set the
dipswitch per
schematic. Turn power
back on.
No
Is there water in the
machine?
Yes
Enable heat in
programming.
No
(B)
Is there 24VDC
between H14-1 and
H14-2?
Yes
See No Water Flow
Error (No Fill).
No
Is steam to the
machine turned on?
No
(B1)
Low level pressure
sSwitch is open.
Check hoses and
wiring to switch.
Replace low level
pressure switch if
needed.
Yes
(C)
When heat step is on
is there 24VDC
between H14-6 and
H14-4?
Yes
Turn on steam.
No
(C1)
Check wiring from AP1
to steam valve. If
24VDC is present at
the steam valve and
steam does not flow
replace steam valve.
Yes
Replace AP1.
No
Troubleshooting
©
Copyright, Alliance Laundry Systems LLC -
DO NOT COPY or TRANSMIT
75 Part No. F8677701EN

Table of Contents

Related product manuals