EasyManua.ls Logo

ALLIANCE SCL020WT - Drive Board Communication Error E D Co(2 of 2)

ALLIANCE SCL020WT
157 pages
Print Icon
To Next Page IconTo Next Page
To Next Page IconTo Next Page
To Previous Page IconTo Previous Page
To Previous Page IconTo Previous Page
Loading...
Drive Board Communication Error E d Co(2 of 2)
(A)
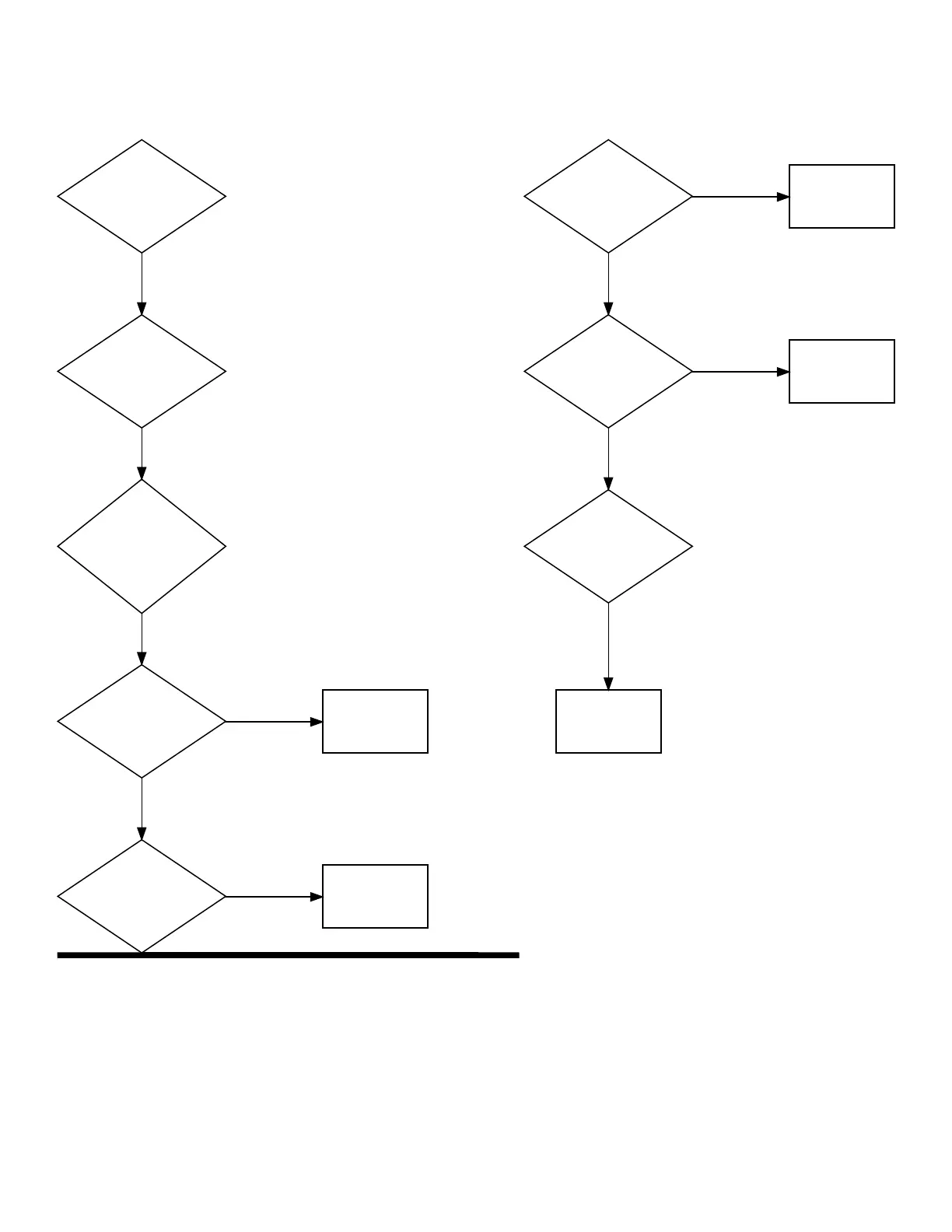
Continued from 1 of 2.
Power down the
machine. Disconnect
the harness
connecting AP1 (I/O
Board ) to AP3
(Inverter), Header
H10 on AP1 and Header
H3 on AP3.
Check continuity of
the following wires
with an ohm meter.
(B)
Is there continuity
from H3-1 to H10-1?
(B)
Is there continuity
from H3-2 to H10-2?
Yes
Replace harness.
No
(B)
Is there continuity
from H3-3 to H10-3?
Yes
Replace harness.
No
(B)
Is there continuity
from H3-4 to H10-4?
Yes
Replace harness.
No
Replace AP3. Does the
new inverter fix the
problem?
Yes
Replace harness.
No
Reinstall the old AP3
control and replace
the AP1 control.
No
Troubleshooting
©
Copyright, Alliance Laundry Systems LLC -
DO NOT COPY or TRANSMIT
44 Part No. F8677701EN

Table of Contents

Related product manuals