EasyManua.ls Logo

ALLIANCE SCL020WT - Troubleshooting: No Motor Rotation

ALLIANCE SCL020WT
157 pages
Print Icon
To Next Page IconTo Next Page
To Next Page IconTo Next Page
To Previous Page IconTo Previous Page
To Previous Page IconTo Previous Page
Loading...
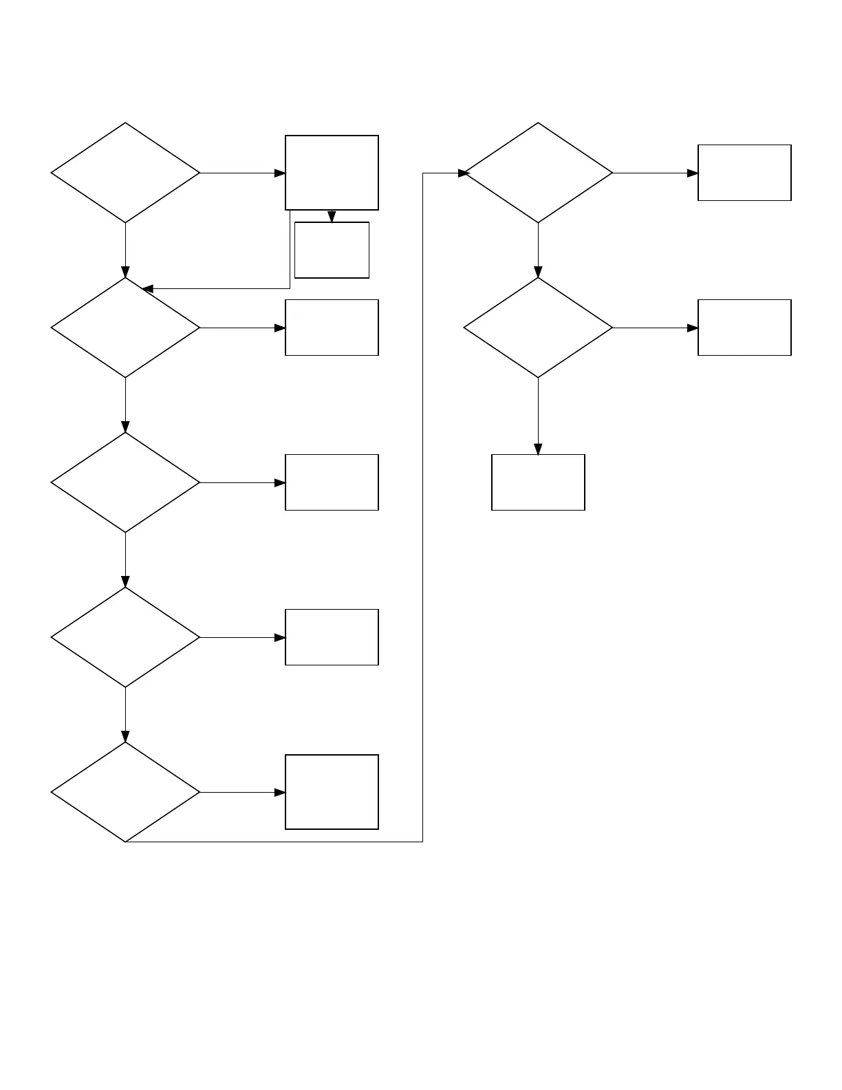
No Motor Rotation
Is there an active
fault on the front
end control?
Is the belt off the
pulley or the belt
broken?
No
Power down the
machine for two
minutes to reset the
drive. Restore power
to the machine. Does
the problem persist?
Yes
Is the belt tension
correct?
No
Reinstall or replace
the belt.
Yes
Does the motor shaft
turn?
Yes
Adjust belt tension.
Replace belt if
needed.
No
(A)
When the cycle is
started is there
proper voltage at the
drive?
Yes
Verify the pulleys
are properly engaged
on shafts.
No
(B)
Is the wiring at the
drive to the motor
correct and connector
plugged in all the
way?
Yes
Inspect and fix
wiring going to the
drive. See Drive
Board Communication
Error sections for
more details.
No
(C)
Is the wiring at the
motor correct and
terminals tight?
Yes
Plug in connector all
the way. Replace
harness if needed.
No
Replace the drive. If
the problem is still
persists reinstall
the drive and replace
the motor.
Yes
Correct wiring and
properly crimp the
connections to the
motor wiring.
No
Place machine back
in service.
No
Yes
Troubleshooting
©
Copyright, Alliance Laundry Systems LLC -
DO NOT COPY or TRANSMIT
47 Part No. F8677701EN

Table of Contents

Related product manuals