EasyManua.ls Logo

ALLIANCE SCL020WT - Troubleshooting: Excessive Vibration and;or Noise During Spin

ALLIANCE SCL020WT
157 pages
Print Icon
To Next Page IconTo Next Page
To Next Page IconTo Next Page
To Previous Page IconTo Previous Page
To Previous Page IconTo Previous Page
Loading...
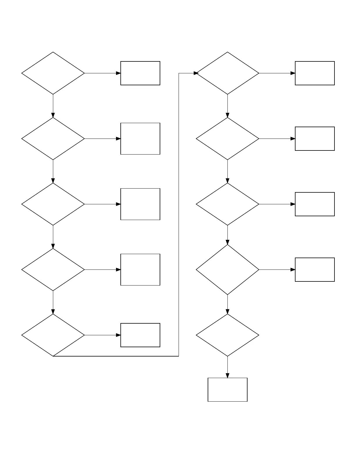
Excessive Vibration and/or Noise During Spin
Is the load of proper
size?
Does the wash load
contain the proper
mix of laundry items?
Yes
Add or remove items
as needed to ensure
load size is correct.
No
Are the anchor bolts
and nuts properly
torqued?
Yes
Add or remove items
as needed to ensure
proper mix of items
(e.g. do not wash
towels and sheets
together).
No
Are the anchor bolts
and nuts the correct
size and grade?
Yes
Tighten all anchor
bolts and nuts to
correct torque
specifications. Refer
to Installation
Manual for
specifications.
No
Are all panels on
machine?
Yes
Replace all anchor
bolts and nuts with
correct size and
grade. Refer to
Installation Manual
for specifications.
No
Are motor and drive
pulleys aligned and
on tight?
Yes
Replace all panels.
No
Are the front and
rear bearings making
excessive noise?
Yes
Align/tighten pulleys
as needed.
No
Lift up on the basket
at the front of the
tub. Is there any up
and down play that
would indicate
bearing wear?
No
Replace the bearings
as needed.
Yes
Run the
washer-extractor
without a load. If
the problem persists,
it is not due to a
fault with the
machine. Is the
washer-extractor
grouted properly?
No
Replace the bearings
as needed.
Yes
Is the
washer-extractor
anchored to a flat,
level surface with
the proper depth of
concrete?
Yes
Properly grout
washer-extractor.
Refer to Installation
Manual for
specifications.
No
Continued on
next page
Troubleshooting
©
Copyright, Alliance Laundry Systems LLC -
DO NOT COPY or TRANSMIT
110 Part No. F8677701EN

Table of Contents

Related product manuals