EasyManua.ls Logo

ALLIANCE SCL020WT - Troubleshooting: No Water Flow Error E nFLo (No Fill)

ALLIANCE SCL020WT
157 pages
Print Icon
To Next Page IconTo Next Page
To Next Page IconTo Next Page
To Previous Page IconTo Previous Page
To Previous Page IconTo Previous Page
Loading...
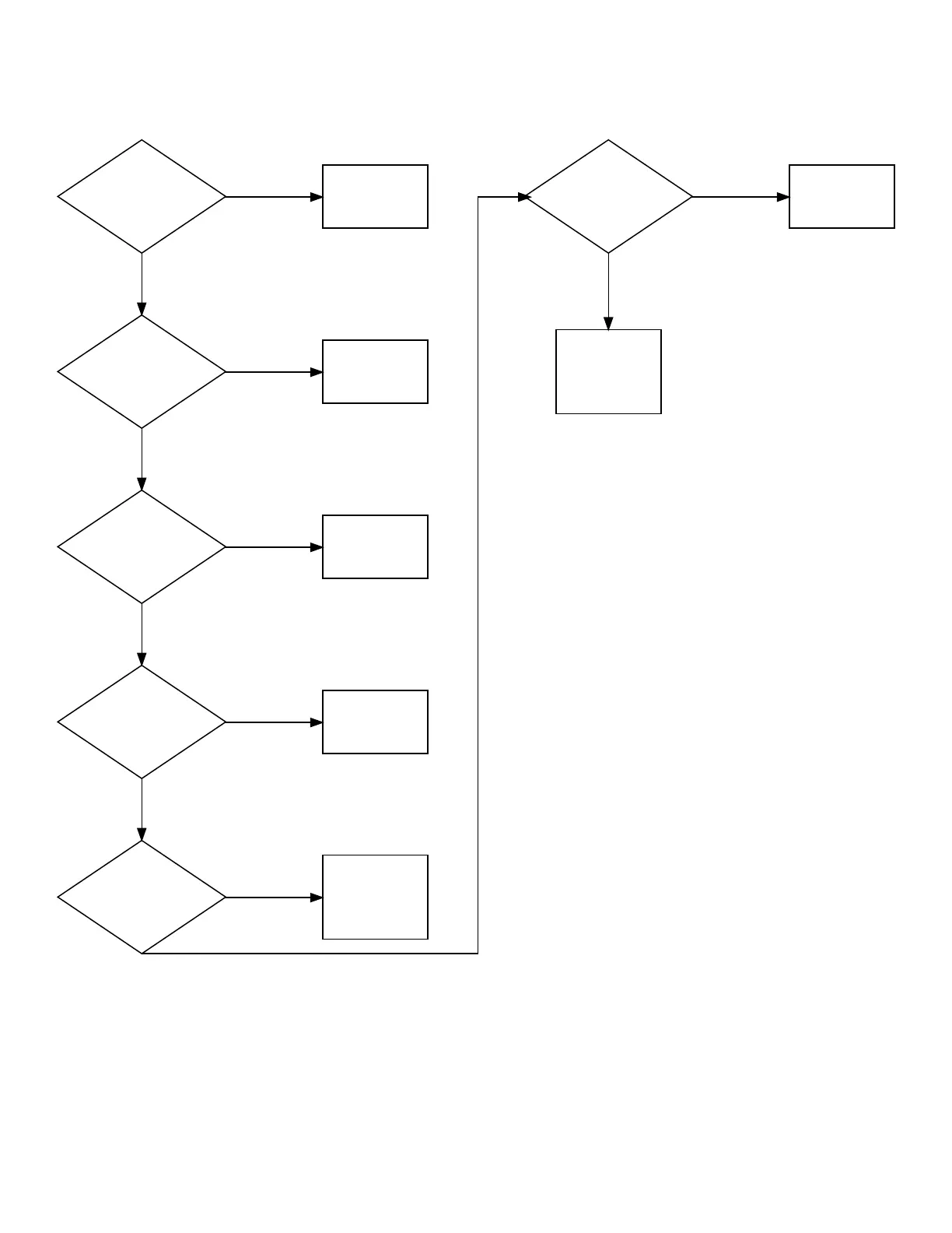
No Water Flow Error E nFLo (No Fill)
Is the water turned
on?
Are fill valve inlet
screens plugged?
Yes
Turn on water.
No
Is there a fill step
programmed?
No
Clean inlet screens
and re-test.
Yes
Is the H9 and H11
(optional) plug on
the AP1 I/O board
plug fully inserted?
Yes
Add/edit a fill step
in programming.
No
Is water passing
through the drain
during fill?
Yes
Fully insert H9 and
H11 (optional) plug.
No
Is water filling the
tub and E nFLO error
still occurs?
No
Check audit data for
fill and drain times.
Run water leak
diagnostic test. See
Drain Does Not Close
and Drain-Pump
sections.
Yes
Continue to No Hot or
Cold Tub Fill, No Hot
or Cold Fill Through
Dispenser
Compartments, or No
Cold Hard Fill.
No
See pressure
transducer section.
Yes
Troubleshooting
©
Copyright, Alliance Laundry Systems LLC -
DO NOT COPY or TRANSMIT
60 Part No. F8677701EN

Table of Contents

Related product manuals