EasyManua.ls Logo

ALLIANCE SCL020WT - No External Drain

ALLIANCE SCL020WT
157 pages
Print Icon
To Next Page IconTo Next Page
To Next Page IconTo Next Page
To Previous Page IconTo Previous Page
To Previous Page IconTo Previous Page
Loading...
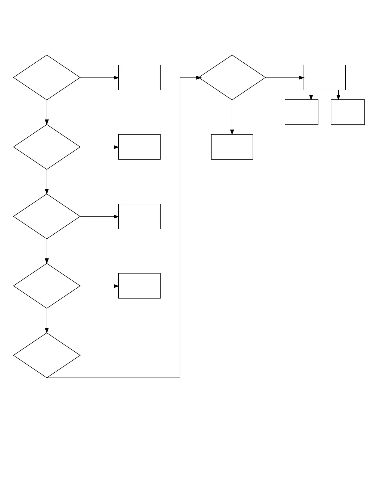
No External Drain
(A, B)
Is the HBEAT LED on
AP4b blinking 1
second on and 1
second off and COMM
LED on AP4b on and
Red?
Are the external
drain steps
programmed?
Yes
See No 8 Out External
Supplies / Auxiliary
Out Communication
section.
No
(C)
Is there 200-240VAC
between H2-1 and H2-2
on AP1?
Yes
Correct programming.
No
(E)
Is there 200-240VAC
between H1-1 and H1-2
on AP4b?
Yes
(D)
Verify fuses F1 and
F2 on AP1 are good.
Replace if needed.
No
Run a test cycle to
activate the external
drain and verify the
following:
Yes
Verify connections
and wiring between
AP1 Header H2 and
AP4b header H1 are
good.
No
(F)
Is there 200-240VAC
between H5-1 and H5-2
on AP4b?
(H)
Verify External drain
connections. Fix and
repair as needed.
Yes
(G)
Are fuses F1 and F2
on AP4b are good?
No
Replace AP4b.
Yes
Replace fuses F1
and F2 on AP4b as
needed.
No
Troubleshooting
©
Copyright, Alliance Laundry Systems LLC -
DO NOT COPY or TRANSMIT
105 Part No. F8677701EN

Table of Contents

Related product manuals