EasyManua.ls Logo

ALLIANCE SCL020WT - Troubleshooting: Input;Output Board Communication Error E Co

ALLIANCE SCL020WT
157 pages
Print Icon
To Next Page IconTo Next Page
To Next Page IconTo Next Page
To Previous Page IconTo Previous Page
To Previous Page IconTo Previous Page
Loading...
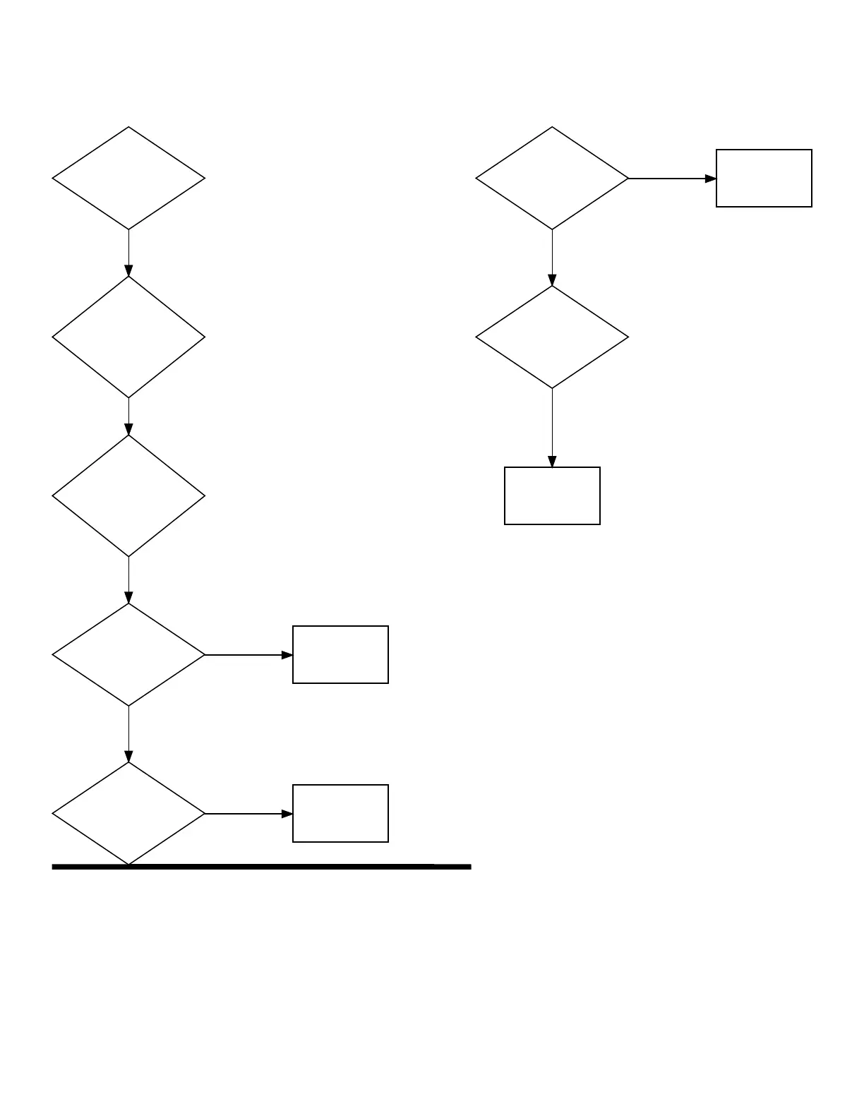
Input/Output Board Communication Error E Co
Power down the
machine for 15
seconds and power it
back on. Is error
still displayed?
Power down the
machine. Disconnect
the harness
connecting AP1 (I/O
Board ) to AP2 (Front
End Control). Header
H3 on AP1 and Header
H2 on AP2.
Yes
Check continuity of
the following wires
with an ohm meter:
(A)
Is there continuity
between H3-1 and H2-1?
(A)
Is there continuity
between H3-2 and H2-2?
Yes
Replace harness.
No
(A)
Is there continuity
between H3-3 to H2-3?
Yes
Replace harness.
No
Replace AP2. Is error
still displayed?
Yes
Replace harness.
No
Reinstall the old AP2
control and replace
the AP1 control.
Yes
Troubleshooting
©
Copyright, Alliance Laundry Systems LLC -
DO NOT COPY or TRANSMIT
35 Part No. F8677701EN

Table of Contents

Related product manuals