EasyManua.ls Logo

ALLIANCE SCL020WT - No External Supplies (4 out Control Using Supplied 24 VAC - B Voltage) (1 of 2)

ALLIANCE SCL020WT
157 pages
Print Icon
To Next Page IconTo Next Page
To Next Page IconTo Next Page
To Previous Page IconTo Previous Page
To Previous Page IconTo Previous Page
Loading...
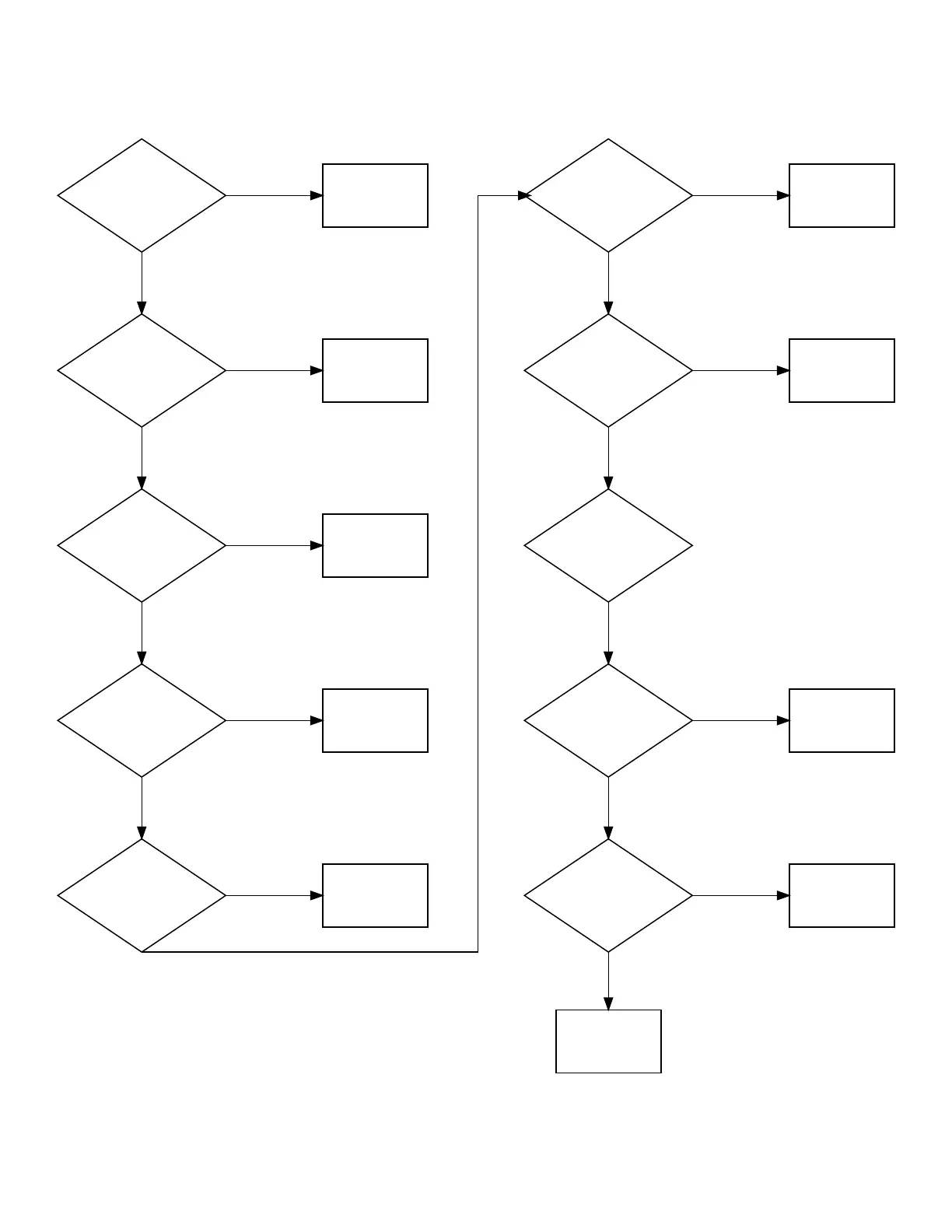
No External Supplies (4 Out Control Using Supplied 24VAC - B Voltage) (1 of 2)
Are the supply steps
programmed?
(A)
Is there 12VDC
between H4-1 and H4-6
on AP2 front end
control?
Yes
Correct programming.
No
(B)
Is there 12VDC
between H1-1 and H1-6
on AP4a expansion
board?
Yes
Replace AP2.
No
(C)
Is there 100-120VAC
between H12-1 and
H12-2 on AP1.
Yes
Verify connections
and wiring between
AP2 header H4 and
AP4a header H1.
No
(E)
Is there 100-120VAC
between the two black
wires leaving TR3
(24VAC supply
transformer)?
Yes
(D)
Verify fuses F1 and
F2 on AP1 are good.
Replace if needed.
No
(F)
Is there 24 VAC
between the red and
white wire leaving
TR3?
Yes
Verify connections
and wiring between
TR3 and AP1 are good.
No
(G)
Is there 24 VAC
between H2-5 and H2-6
on the expansion
board?
Yes
Replace TR3.
No
Run a test cycle.
Check the voltage on
each signal on AP2.
Yes
Verify connections
and wiring between
TR3 and expansion
board are good.
No
(H)
Supply 1: Is there
12VDC between H4-6
and H4-2?
(H)
Supply 2: Is there
12VDC between H4-6
and H4-3?
Yes
Replace AP2.
No
Replace AP2.
No
Continued on
next page
Troubleshooting
©
Copyright, Alliance Laundry Systems LLC -
DO NOT COPY or TRANSMIT
86 Part No. F8677701EN

Table of Contents

Related product manuals