EasyManua.ls Logo

ALLIANCE SCL020WT - Troubleshooting: No Power to I;O Board (B Voltage)

ALLIANCE SCL020WT
157 pages
Print Icon
To Next Page IconTo Next Page
To Next Page IconTo Next Page
To Previous Page IconTo Previous Page
To Previous Page IconTo Previous Page
Loading...
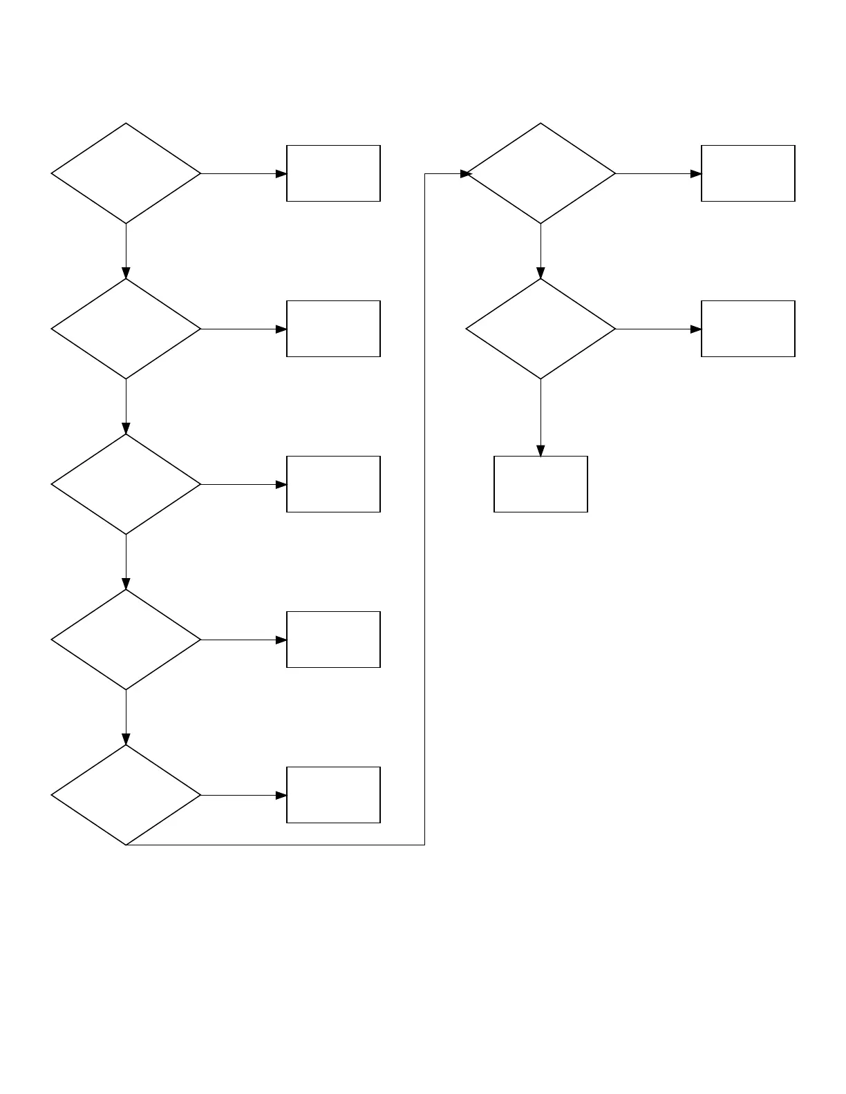
No Power to I/O Board (B Voltage)
(A)
Is there correct
voltage at the main
power input terminal
block?
(K)
Is there 100-120VAC
between J1-1 and J1-2?
Yes
Have incoming
electrical service
checked.
No
(L)
Is there 100-120VAC
between J4-1 and J4-2?
Yes
Inspect connections
and wiring to
Connector J1. Replace
wiring if needed.
No
OPL Models: Is the
E-Stop pulled out in
the on position?
Yes
Inspect connections
and wiring from
connector J1 to
connector J4. Replace
wiring if needed.
No
(M)
OPL Models: Is there
100-120VAC between
the GRY/BLK and
WHT/BLK wires on the
line and load side of
the E-Stop?
Yes
Pull E-Stop button
out to the on
position.
No
(N)
Is there 100-120VAC
between J4-3 and J4-4?
Yes
Inspect connections
and wiring to the
E-Stop. Replace
E-Stop and/or wiring
as needed.
No
(O)
Is there 100-120VAC
between H1-1 and H1-2
at AP1 I/O Board?
Yes
Inspect connections
and wiring to
connector J4. Replace
wiring if needed.
No
Verify connections
are tight at AP1.
Replace AP1 if needed.
Yes
Inspect connections
and wiring from
connector J4 to H1 on
AP1. Replace wiring
if needed.
No
Troubleshooting
©
Copyright, Alliance Laundry Systems LLC -
DO NOT COPY or TRANSMIT
25 Part No. F8677701EN

Table of Contents

Related product manuals