EasyManua.ls Logo

ALLIANCE SCL020WT - Troubleshooting: No Display

ALLIANCE SCL020WT
157 pages
Print Icon
To Next Page IconTo Next Page
To Next Page IconTo Next Page
To Previous Page IconTo Previous Page
To Previous Page IconTo Previous Page
Loading...
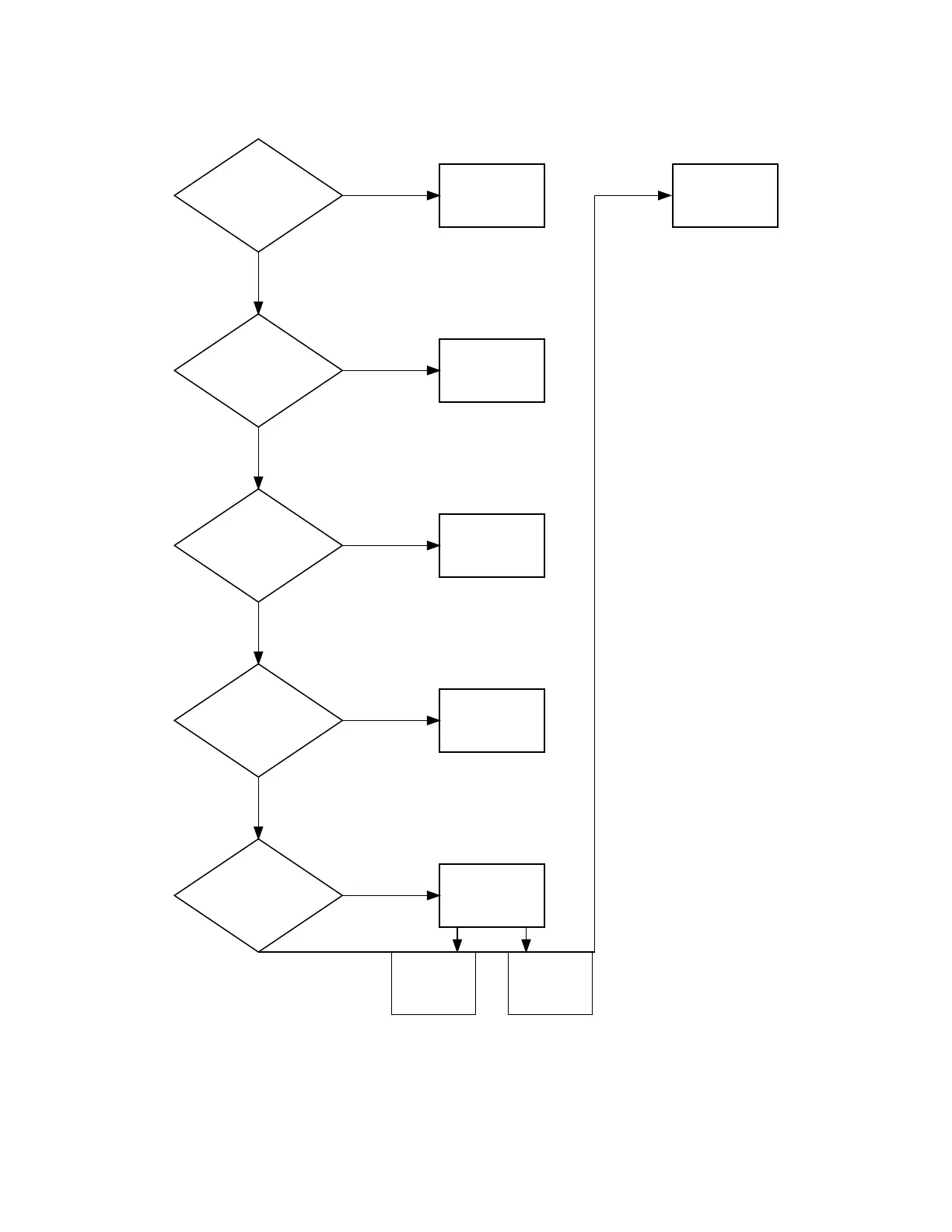
No Display
(A)
Is 100-120VAC or
200-240VAC present
between H1-1 & H1-2
on AP1 I/O Board?
(B )
On AP1, is the 12VDC
LED On?
Yes
Refer to No Power to
I/O Board sections.
No
(C)
On AP1, is there
12VDC between H3-4
(+) H3-5 (-)?
Yes
Replace I/O board.
No
(D)
On AP2 Front End
Control, is there
12VDC between H2-4
(+) H2-5 (-)?
Yes
Replace I/O board.
No
On AP2 Front End
Control, press keypad
to wake up the
control. Does the
control turn on?
Yes
Replace AP1 to AP2
harness.
No
Replace AP2.
Yes
Is the keypad ribbon
cable from the keypad
plugged into the
control logic board
AP2?
No
Plug in ribbon
cable.
No
Replace AP2.
Yes
Troubleshooting
©
Copyright, Alliance Laundry Systems LLC -
DO NOT COPY or TRANSMIT
23 Part No. F8677701EN

Table of Contents

Related product manuals