EasyManua.ls Logo

ALLIANCE SCL020WT - Page 69

ALLIANCE SCL020WT
157 pages
Print Icon
To Next Page IconTo Next Page
To Next Page IconTo Next Page
To Previous Page IconTo Previous Page
To Previous Page IconTo Previous Page
Loading...
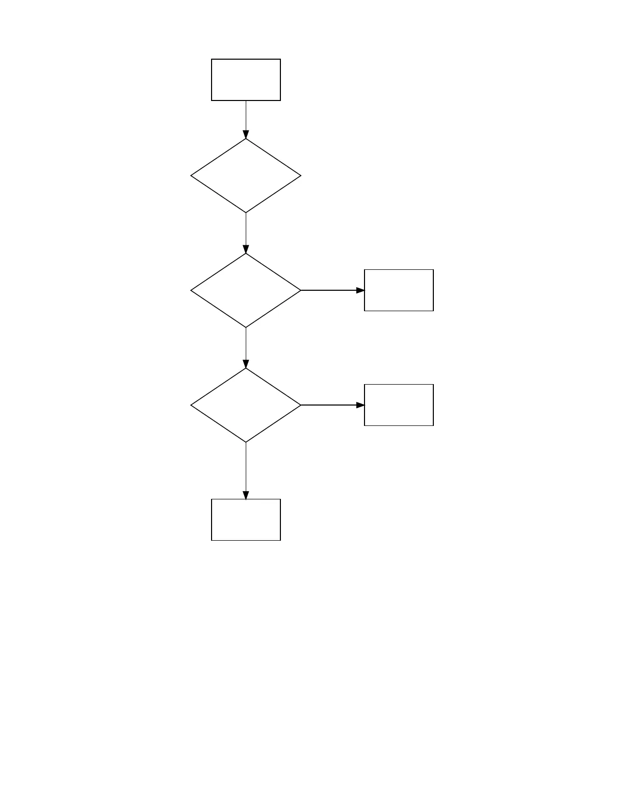
Continued from
previous page
Test Hot and Cold
Fill through
Compartment 4 during
UrN C4 fill test step.
(C, E, H)
Is there 24VDC
between H9-1 and
H9-6 (Hot) and/or
H9-2 and H9-6 (Cold)
on AP1 and between
H9-5 and H9-7?
(C1, E1, H1)
Ensure plugs are
attached to the
valves and re-check
voltages at the
valves. Is voltage
present at the valves?
Yes
Replace AP1.
No
Check wiring between
valve and AP1.
No
Replace mixing valve.
Yes
Troubleshooting
©
Copyright, Alliance Laundry Systems LLC -
DO NOT COPY or TRANSMIT
69 Part No. F8677701EN

Table of Contents

Related product manuals