EasyManua.ls Logo

ALLIANCE SCL020WT - Page 92

ALLIANCE SCL020WT
157 pages
Print Icon
To Next Page IconTo Next Page
To Next Page IconTo Next Page
To Previous Page IconTo Previous Page
To Previous Page IconTo Previous Page
Loading...
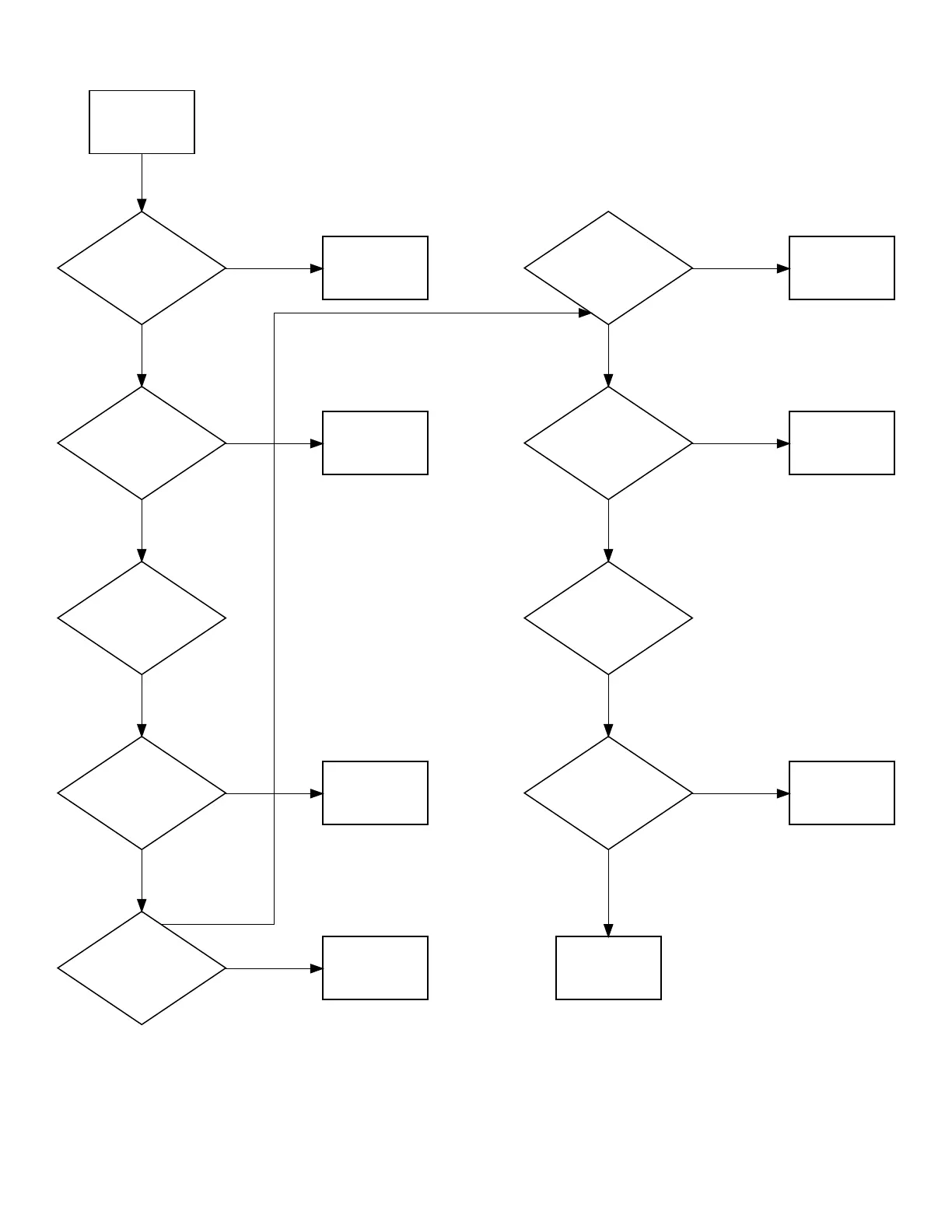
Continued from
previous page
(H)
Supply 3: Is there
12VDC between H4-6
and H4-4?
(H)
Supply 4: Is there
12VDC between H4-6
and H4-5?
Yes
Replace AP2.
No
Run a test cycle.
Check the voltage on
each signal on AP4a.
Yes
Replace AP2.
No
(J)
Supply 1: Is there
12VDC between H1-6
and H1-2?
(J)
Supply 2: Is there
12VDC between H1-6
and H1-3?
Yes
Verify connections
and wiring between
AP2 header H4 and
AP4a header H1 are
good.
No
(J)
Supply 3: Is there
12VDC between H1-6
and H1-4?
Yes
Verify connections
and wiring between
AP2 header H4 and
AP4a header H1 are
good.
No
(J)
Supply 4: Is there
12VDC between H1-6
and H1-5?
Yes
Verify connections
and wiring between
AP2 header H4 and
AP4a header H1 are
good.
No
Run a test cycle.
Check the voltage on
each signal AP4a.
Yes
Verify connections
and wiring between
AP2 header H4 and
AP4a header H1 are
good.
No
(K)
Supply 1: Is there
12VDC between H2-9
and H2-1?
Continued on 2 of 2.
Yes
Replace AP4a.
No
Troubleshooting
©
Copyright, Alliance Laundry Systems LLC -
DO NOT COPY or TRANSMIT
92 Part No. F8677701EN

Table of Contents

Related product manuals