EasyManua.ls Logo

Brainlab CRANIAL/ENT OPTICAL - 9.5.1 Connection to Curve 1.1 and Above

Default Icon
148 pages
Print Icon
To Next Page IconTo Next Page
To Next Page IconTo Next Page
To Previous Page IconTo Previous Page
To Previous Page IconTo Previous Page
Loading...
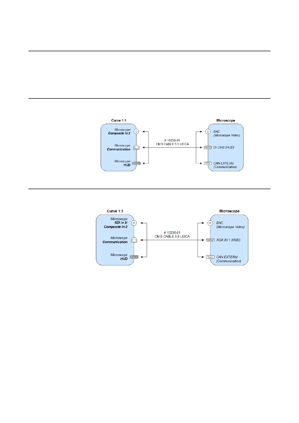
9.5.1 Connection to Curve 1.1 and Above
How to Connect
Connect the supplied cables between the microscope ports and the corresponding ports on the
Curve 1.1 system according to the following diagrams.
NOTE: Secure the loose cables that hang from Curve to the base of the system with the Velcro
strap provided. This strap fits through the hole located on the foot of the system.
Leica M500-N/M520
Figure 79
Leica M525/M530/M720 (SAI)
Figure 80
NOTE: It is recommended to use an HD-SDI connection if available.
Connection to Curve 1.1 and Above
118 Instrument User Guide Rev. 2.3 Cranial/ENT Optical

Table of Contents

Related product manuals