EasyManua.ls Logo

Brainlab CRANIAL/ENT OPTICAL - 9.6.2 Connection to Curve ceiling-mounted

Default Icon
148 pages
Print Icon
To Next Page IconTo Next Page
To Next Page IconTo Next Page
To Previous Page IconTo Previous Page
To Previous Page IconTo Previous Page
Loading...
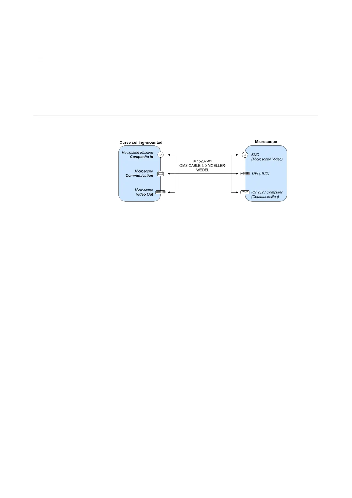
9.6.2 Connection to Curve ceiling-mounted
How to Connect
Connect the supplied cables between the microscope ports and the corresponding ports on the
Curve ceiling-mounted system according to the following diagrams.
NOTE: Secure the loose cables that hang from the Curve ceiling-mounted Connection Unit to
the rail of the ceiling supply unit (CSU) with the Velcro strap.
Haag-Streit Hi-R 1000/Hi-R 700
Figure 92
NOTE: Image injection is not available for Haag-Streit Hi-R 700.
MICROSCOPES
Instrument User Guide Rev. 2.3 Cranial/ENT Optical 125

Table of Contents

Related product manuals