EasyManua.ls Logo

Brainlab CRANIAL/ENT OPTICAL - 9.8.1 Connection to Curve 1.1 and Above

Default Icon
148 pages
Print Icon
To Next Page IconTo Next Page
To Next Page IconTo Next Page
To Previous Page IconTo Previous Page
To Previous Page IconTo Previous Page
Loading...
9.8.1 Connection to Curve 1.1 and Above
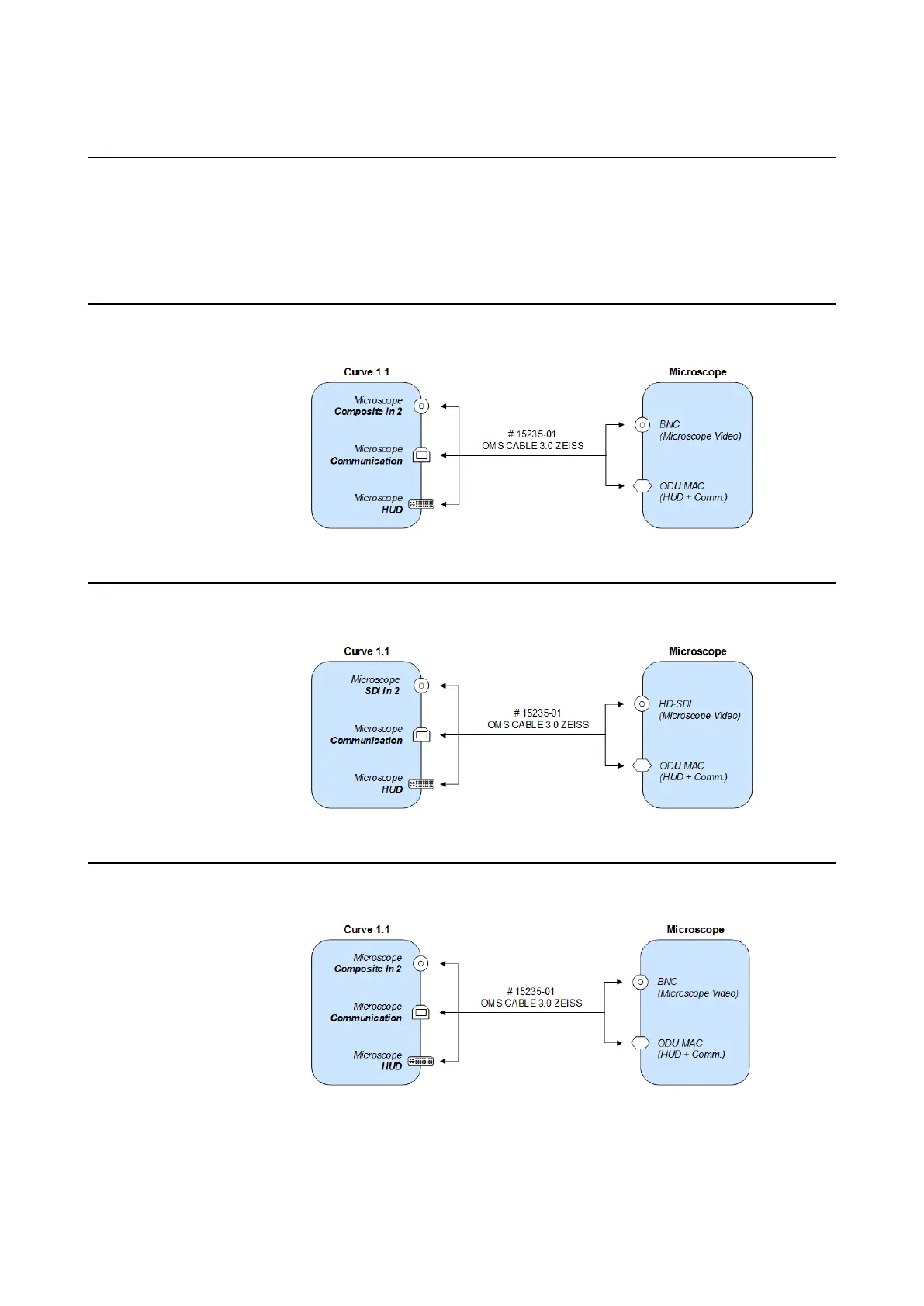
How to Connect
Connect the supplied cables between the microscope ports and the corresponding ports on the
Curve 1.1 system according to the following diagrams.
NOTE: Secure the loose cables that hang from Curve to the base of the system with the Velcro
strap provided. This strap fits through the hole located on the foot of the system.
Zeiss OPMI Neuro MultiVision/Pentero
Figure 108
Zeiss OPMI Pentero 900
Figure 109
Zeiss OPMI Vario/VARIO 700 (SD)
Figure 110
NOTE: Image injection is not available for OPMI Vario and OPMI VARIO 700 (SD).
Connection to Curve 1.1 and Above
138 Instrument User Guide Rev. 2.3 Cranial/ENT Optical

Table of Contents

Related product manuals